安顺市国民经济和社会发展第十五个五年规划纲要
(2026年1月16日安顺市第五届人民代表大会第七次会议通过)
《安顺市国民经济和社会发展第十五个五年规划纲要》(简称《纲要》),依据《中共安顺市委关于制定安顺市国民经济和社会发展第十五个五年规划的建议》制定,全面阐述了安顺市未来五年发展指导思想、主要目标、重点任务、主要举措,是全市各级各部门依法履行职责、实施年度计划、制定各项政策措施和布局重大项目的重要依据,是经济社会发展的宏伟蓝图,是全市人民共同奋斗的行动纲领。
第一篇
“十四五”时期安顺高质量发展取得显著成效,现代化建设迈出坚实步伐
“十四五”时期我市发展极不寻常、极不平凡。习近平总书记两次亲临贵州考察,为贵州发展指明前进方向、注入强大动力。全市上下牢记习近平总书记殷切嘱托,认真贯彻落实省委决策部署,迎难而上、顶压前行、负重前行,有效应对疫情冲击、经济下行、重点领域风险约束、巩固拓展脱贫攻坚成果任务艰巨等多重困难挑战,大力推动工作重心从以脱贫攻坚统揽全局转向以高质量发展统揽全局,思想观念从政府主导为主向有效市场与有为政府协同作用转变,经济发展从投资拉动为主向投资与消费出口协同拉动转变、逐步向创新驱动转变,全市经济社会发展取得显著成效。经济总量迈上千亿台阶,2025年完成1232.35亿元,产业发展“质”“量”齐升、人民生活持续改善、社会大局和谐稳定,各项事业不断进步,开创了高质量发展的崭新局面。
五年来,全市上下致力推动“两城三基地”建设,高质量发展的“四梁八柱”基本构建。立足资源禀赋、发挥比较优势,主动服务和积极融入国家战略,贵州航空产业城荣获全国城市制造业高质量发展特色案例,贵州航空产业城“112”工程等重大项目加速推进,以贵飞为龙头的产业集群发展态势逐渐显现。探索推动低空经济高质量发展试点纳入省重点改革事项,《安顺市探索推动低空经济高质量发展试点方案》印发实施。一流旅游城市加速崛起,“21℃的城市”IP火爆出圈,避暑康养旅居产业快速发展,成为全省唯一、全国首批气候康养典型试点城市。成功入选第二批国家文化和旅游消费试点城市,黄果树旅游区、安顺古城历史文化街区获批省级夜间文旅消费集聚区。新型综合能源基地扩能增容,煤炭产能加快释放,盘江普定电厂、镇宁江龙风电场建成并网,全市电力装机突破1200万千瓦。医药及旅游食品基地建设提质增效,建成全国最大的苗药研发生产基地、酸汤生产基地。贵州绿色算力(安顺)基地蓬勃发展,2025年数字经济核心产业增加值占GDP比重4%,面向全国的算力网络安顺节点正在形成。世界第一高桥花江峡谷大桥建成通车,黄果树机场航站区改扩建工程建成投用,黄百铁路加快推进,全市路网密度位居全省前列。以“两城三基地”为四梁八柱,富有安顺特色、在全省产业格局中具有重要地位的现代化产业体系正加快形成,高质量发展思路更加清晰、支撑更加有力。
五年来,全市上下深入推进改革开放创新,高质量发展的动力活力充分激发。聚焦发展重点,紧盯关键环节,围绕“两城三基地”建设,创新推出财政资金在农业、工业等领域的投入方式、新能源项目股份合作开发改革、项目建设推进机制改革等一批扬优势、增动能、补短板、守底线的改革,“安心干”人力资源开发和价值提升数字服务平台、投标信用承诺函、“数智乡村”平台赋能基层治理等改革创新做法成为全国典型案例,营商环境不断优化提升,发展动力活力持续增强。外向型经济加快发展,成功创建省级外贸转型升级示范基地,实际利用外资增速居全省前列。深化拓展对内对外交流,与匈牙利伊布拉尼市建立国际友城关系,进出口贸易拓展至47个国家和地区;穗安两地在农业、劳务、消费、医疗等领域东西部协作中情谊越来越深,安顺的“朋友圈”越来越大,开放度、知名度、美誉度持续提升。深入实施创新驱动发展战略,科技创新能力不断增强,预计2025年全社会研发经费投入强度0.8%,每万人口发明专利拥有量达4.3件,累计培育国家高新技术企业、国家科技型中小企业共205家。
五年来,全市上下全力保障和改善民生,高质量发展的成果可感可及。扎实推进巩固拓展脱贫攻坚成果同乡村全面振兴有效衔接,巩固拓展脱贫攻坚成果后评估连续4年综合评价为“好”,牢牢守住了不发生规模性返贫致贫底线。持续加大民生领域投入,民生类重点支出占一般公共预算支出达70%以上,办成了一批群众可感可及的民生实事。社会保障体系逐步完善,发放各类社会保险待遇资金210.75亿元,医保基金支付报销152.5亿元;药品和高值耗材集采更加高效,为群众减轻就医购药负担超亿元;“六六就业稳岗计划”深入推进,城镇新增就业22万余人;城乡低保标准年均分别增长4.4%、10.9%。教育医疗水平不断提升,安顺市省级区域医疗中心建设取得阶段性成效,九年义务教育巩固率、高中阶段毛入学率连续4年超过全省平均水平。坚持城乡融合发展,以县城为重要载体推进新型城镇化,城乡面貌发生显著变化,成功获批国家海绵城市建设示范城市。生态环境质量持续改善,荣膺“国家级全域森林康养试点建设区”称号,成功入选国家级“无废城市”建设名单,中心城区环境空气质量优良天数比率保持97%以上。覆盖城乡的四级公共文化设施网络基本形成,屯堡文化被列为贵州“四大文化工程”之一。工会、共青团、妇联、工商联、科协、文联、红十字会、残联、侨联、计生协会、社科联、关工委、慈善等各项事业取得新进步,人民群众盼望的幸福生活更加美好。
五年来,全市上下坚持统筹发展和安全,高质量发展的基石持续筑牢。推动新冠疫情防控实现平稳转段。牢牢守住耕地保护红线和粮食安全底线,粮食产量实现“五连增”。有力有效防范化解债务风险,建立“1+9”方案化债体系,集中攻坚完成供销社社员股金清理,牢牢守住不发生系统性区域性金融风险底线。妥善处理房地产和中小金融机构风险,交付“保交楼”“保交房”房屋1.5万套。加强自然灾害防治和安全生产管理,生产安全事故起数、死亡人数实现双下降,全市重大政治敏感案事件、暴恐案事件“零发生”,成功创建全国民族团结进步示范市、全国禁毒示范城市。深化平安安顺建设,社会治理效能不断提升,“一中心一张网十联户”社会治理机制持续完善,共建共治共享的社会治理新格局加速形成。全力推进法治政府建设,成功创建“省级法治政府建设示范市”。全市社会大局和谐稳定,安全防线更加牢固。
五年来,全市上下纵深推进全面从严治党,高质量发展的根本保障更加有力。强化忠诚教育、感恩教育,忠诚核心成为最鲜明的政治品格、政治底色。牢固树立选人用人正确导向,围绕减负、增收、提质、拓渠、优考“强双基”。坚持有腐必反、有贪必肃,深入开展作风革命,一体推进“三不腐”,纵深推进群众身边不正之风和腐败问题整治,全市政治生态向上向好,干部群众干事创业激情动力极大提振。
五年来成绩的取得,根本在于以习近平同志为核心的党中央领航掌舵,在于习近平新时代中国特色社会主义思想科学指引。实践反复证明,把习近平总书记重要讲话重要指示精神学习得越好、理解得越深、贯彻得越有力,发展成效就越显著。全市上下要坚定不移沿着习近平总书记指引的方向奋勇前进,认真贯彻落实党中央决策部署和省委工作要求,推动安顺高质量发展和现代化建设取得新成效、迈上新台阶、夺取新胜利。
第二篇
全面准确把握“十五五”时期形势任务,奋力在展现贵州新风采中作出安顺贡献
“十五五”时期在基本实现社会主义现代化进程中具有承前启后的重要地位,是基本实现社会主义现代化夯实基础、全面发力的关键时期,对安顺乘势而上、后发追赶尤为关键。科学谋划我市“十五五”时期发展,必须深刻把握面临形势和目标任务。
第一章 机遇挑战
从国内外环境看,世界百年未有之大变局加速演进,我国发展环境面临深刻复杂变化,战略机遇和风险挑战并存、不确定难预料因素增多。同时,我国经济基础稳、优势多、韧性强、潜能大,长期向好的支撑条件和基本趋势没有变,中国特色社会主义制度优势、超大规模市场优势、完整产业体系优势、丰富人才资源优势更加彰显。从全省大局看,习近平总书记对贵州工作高度重视、特别关心,作出在中国式现代化进程中展现贵州新风采等重要指示,为贵州发展确立了奋进目标,极大提振了各族干部群众发展信心。在新一轮科技革命和产业变革浪潮中,我省在数字经济、新能源等领域已抢占部分赛道,交通区位优势、资源富集优势、生态环境优势越来越凸显,产业实力日渐壮大,发展势头越来越好。从安顺发展看,中央大力推进新时代西部大开发、长江经济带发展,加快西部陆海新通道建设、国家战略腹地建设和关键产业备份基地建设,为我市扩大对外开放、实现跨越式发展带来新契机。省委、省政府十分关心重视安顺发展,从政策、资金、项目等方面大力支持“两城三基地”建设,支持西秀等城镇化潜力地区加快发展,为安顺高质量发展搭建了重要平台。我市产业发展扬优成势,城乡基础设施日益完善,社会治理效能明显提升,政治生态风清气正,现代化建设迈出坚实步伐。同时,我市经济总量较小、工业经济占比不高、市场主体不强、科技创新和人才支撑不足、民生领域还存在不少短板,重点领域还存在风险隐患。
综合研判,“十五五”期间,外部环境对我市发展总体有利,我市整体处于“后发追赶、大有作为”的关键时期。站在新的历史起点,全市上下要深刻领悟“两个确立”的决定性意义,增强“四个意识”、坚定“四个自信”、做到“两个维护”,要深刻认识内外部环境变化带来的新机遇新挑战,把握大局大势,保持战略定力,增强必胜信心,积极识变应变求变,以历史主动精神克难关、战风险、迎挑战,加快推动经济社会高质量发展,奋力开创安顺现代化建设新局面。
第二章 总体要求
坚持马克思列宁主义、毛泽东思想、邓小平理论、“三个代表”重要思想、科学发展观,全面贯彻习近平新时代中国特色社会主义思想,深入贯彻党的二十大和二十届历次全会精神,认真贯彻习近平总书记关于贵州工作重要讲话重要指示精神,统筹推进“五位一体”总体布局,协调推进“四个全面”战略布局,完整准确全面贯彻新发展理念,服务和融入新发展格局,坚持稳中求进工作总基调,围绕“四新”主攻“四化”,深入实施强化比较优势战略,全力推进“两城三基地”建设,坚持以经济建设为中心,以推动高质量发展为主题,以改革创新为根本动力,以满足人民日益增长的美好生活需要为根本目的,以全面从严治党为根本保障,推动经济实现质的有效提升和量的合理增长,推动人的全面发展、全体人民共同富裕迈出坚实步伐,确保与全国全省同步基本实现社会主义现代化取得决定性进展,奋力走出一条具有安顺特色的高质量发展新路,为在中国式现代化进程中展现贵州新风采作出安顺贡献。
走出一条具有安顺特色的高质量发展新路,必须做到:坚定不移以高质量发展统揽全局。以高质量发展统揽全领域工作、统揽全地域实践、统揽全链条管理、统揽全要素配置,不断优化经济结构,加快新旧动能转换,因地制宜发展新质生产力,守好发展和生态两条底线,推动经济社会发展全面绿色转型,不断提升发展的“含金量”“含新量”“含绿量”。坚定不移服务和融入国家战略。始终牢记“国之大者”,自觉在大局下思考、在大局下行动,把服务和融入国家战略与发挥安顺比较优势更好结合起来,找准政策着力点、战略结合点、发展支撑点,聚力攻坚突破,把比较优势转化为经济优势、发展胜势。坚定不移大抓产业主攻工业。围绕“四新”主攻“四化”,紧扣全省“六大产业集群”发展重点,以“两城三基地”建设为抓手,统筹推进传统产业转型升级、优势产业巩固延伸、新兴产业培育壮大、未来产业前瞻布局,加快建设以实体经济为支撑的现代化产业体系。坚定不移以优良作风凝心聚力干事创业。大力弘扬求真务实、真抓实干的作风,提振干事创业精气神,广泛凝聚思想共识,全面汇聚发展合力,坚定信心、苦干实干,稳中求进、善作善成,以昂扬斗志走好新时代的长征路,努力把宏伟蓝图变成美好现实。
第三章 主要目标
“十五五”时期,经济社会发展必须始终遵循坚持党的全面领导、坚持人民至上、坚持高质量发展、坚持全面深化改革、坚持有效市场和有为政府相结合、坚持统筹发展和安全的重要原则,奋力实现以下目标。
——高质量发展取得新成效。经济增长保持在合理区间,年均增速高于全省,全市地区生产总值迈上新台阶,经济增长潜力得到充分释放,地区生产总值年均增长5.5%以上,达到1700亿元左右,其中一、二、三产增加值分别年均增长5%左右、10%左右、5.5%左右。“两城三基地”建设取得显著成效,新质生产力发展实现重大突破,航空装备制造业增加值年均增长18%左右。现代化产业体系更加健全,工业经济总量和占比明显提高,工业增加值占地区生产总值比重达28%左右。基础设施更加完善,城镇化率和城市内涵式发展水平稳步提升,常住人口城镇化率达55%左右。
——改革开放创新取得新突破。治理体系和治理能力现代化深入推进,重点领域和关键环节改革深入推进,要素市场化配置体系更加健全,营商环境持续优化,经营主体更具活力,民间投资占固定资产投资比重达45%左右。东西部协作持续深化,对外开放不断扩大,货物贸易进出口额增长6%以上。全过程人民民主制度化、规范化、程序化水平进一步提高,民主法治建设更加完善。教育科技人才一体发展格局基本形成,重大科技创新平台加快建设,全社会研发经费投入逐年递增,全社会研发经费投入强度达到全省平均水平、提高到1.6%左右。科技创新和产业创新深度融合,科技创新水平显著提高,自主创新和科技成果转移转化能力持续增强,每万人口高价值发明专利拥有量达3.3件。
——社会文明程度实现新提升。文化自信更加坚定,主流思想舆论不断巩固壮大,社会主义核心价值观深入人心,中华民族共同体意识根植各族群众心灵深处。文化创新创造活力不断激发,文化事业和文化产业发展更加繁荣,兼具自然与人文魅力的一流旅游城市的知名度日益增强。公共文化服务体系更加完备,人民精神文化生活更加丰富,文化引领风尚、教育人民、服务社会、推动发展作用充分彰显,城市文化软实力持续提高。人民文明素养和社会文明程度明显提升,成功创建全国文明城市。
——人民生活品质得到新提高。脱贫兜底“固若金汤”,乡村全面振兴扎实推进,兴业、强县、富民一体发展成效明显。高质量充分就业取得新进展。居民收入增长和经济增长同步、劳动报酬提高和劳动生产率提高同步,城镇人均可支配收入增长5%左右、农村人均可支配收入增长8%左右。教育质量显著提高,健康安顺建设成效明显,社会保障制度更加优化更可持续,基本公共服务均等化水平明显提升,每千人口拥有执业医师数达2.8人左右,每千名65岁以上人口养老机构护理型床位数9张以上,人均预期寿命不低于全省平均水平。
——美丽安顺建设取得新进展。绿色低碳转型成效明显,清洁低碳安全高效的新型综合能源体系初步构建,二氧化碳排放总量、强度控制在省下达的指标范围,非化石能源占能源消费总量比重完成省下达目标任务。生态环境质量持续巩固提升,森林覆盖率稳定在50.65%以上,城市细颗粒物(PM2.5)年平均浓度低于23微克/立方米,优良水体比例达到省下达的目标要求。生态产品价值实现机制不断健全,“两山”转化路径不断拓展。生态文明制度体系更加完善,城乡人居环境更加宜居,人与自然和谐共生更加彰显。
——发展安全保障得到新加强。维护国家安全体系和能力进一步加强,重点领域风险得到有效防范化解,自然灾害防御和应急处置能力显著增强,粮食和能源综合生产能力巩固提升,粮食综合生产能力每年保持在69万吨以上,能源综合生产能力达到883万吨标准煤左右。社会治理和公共安全治理水平明显提高,重特大安全事故得到有效遏制,人民群众安全感不断增强,更高水平平安安顺建设扎实推进,亿元地区生产总值安全事故死亡率控制在0.03以内。
在此基础上再奋斗五年,到2035年我市经济实力、科技实力、综合实力大幅提升,生态环境愈发宜居优美,人民生活更加幸福美好,与全国全省同步基本实现社会主义现代化。



第三篇
加快建设安顺特色现代化产业体系,夯实高质量发展基础
坚持把发展经济的着力点放在实体经济上,坚持智能化、绿色化、融合化方向,强化大抓产业、大抓项目、大抓招商,推动经营主体扩容升级,以“两城三基地”建设为抓手,提质升级旅游业,发展壮大航空装备制造、新型综合能源、数智产业、健康医药、旅游食品“五大产业集群”,加快发展现代化工、新材料“两大特色产业”,培育壮大低空经济等新兴产业和未来产业,发展壮大现代山地特色高效农业,促进现代服务业优质高效发展,不断优化产业结构,推动三次产业融合发展,构建富有安顺特色、在全省产业格局中具有重要地位的现代化产业体系。
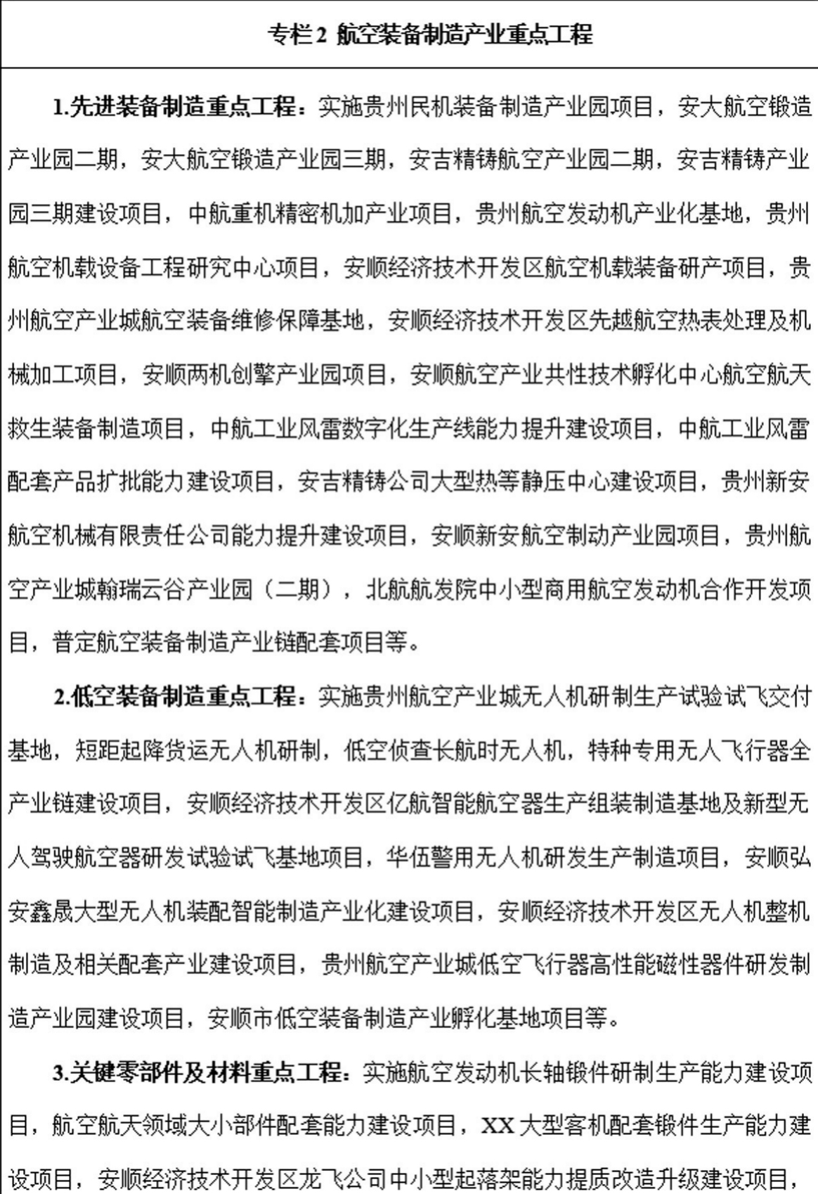
第四章 做大做强航空装备制造产业
主动服务和积极融入战略腹地建设、航天强国等国家重大战略,聚焦“三中心、九园区、三基地”功能布局,着力构建“一核两翼三融”产业体系,汇聚多方资源共同推动贵州航空产业城建设,发展壮大航空装备制造产业集群,全力打造全国重要的航空产业基地。
第一节 优化航空产业布局
依托民用航空产业国家高技术产业基地和国家通用航空产业综合示范区2个国家级平台,创建安顺航空产业共性技术孵化、科创服务、产业转化三大中心,加快建设安大航空锻造、安吉航空精密铸造、结构部件加工、制动、材料、机载、配套制造、零部件制造、发动机制造九大专业化产业园,打造航空总装及交付、无人机试验试飞、通用航空制造及运营三大基地。推动西秀区、平坝区、安顺经济技术开发区、镇宁自治县差异化发展,西秀区重点发展重机锻铸产业和民机配套产业,平坝区重点发展航空发动机配套产业,安顺经济技术开发区重点发展航空整机总装产业和航空机载配套产业,镇宁自治县重点打造“低空+”应用场景,普定县、关岭自治县、紫云自治县以航空产业带动发展文旅、康养、原材料制备、食品加工、关联制造等产业。
第二节 壮大先进航空装备制造产业
持续深化与中国航空工业、中国商飞、中国航发的战略合作,培育壮大先进航空装备制造产业。突出主机牵引,加快推进贵飞改革发展,提升主机企业研制生产能力,强化航空关键能力建设,做大有人机、无人机、高端航空大部件生产规模。主动融入全国民机产业链,大力推进贵州民机装备制造产业园建设,强化安大、安吉国产大飞机配套能力,加快军民分线,提高国产大飞机总装备份生产线承接能力。做大做强航空锻铸、机载等专业化企业。鼓励企业与省内外高校、国家级航空产业研究院所搭建联合研发平台、中试平台等,强化关键技术攻关能力,提升航空材料、零部件制造等核心能力水平。建设企业技术中心、工程研究中心、产业技术工程化中心、重点实验室等,大力引进一流科技领军人才和技术创新团队,持续提高企业创新能力,到2030年,先进航空装备制造业总产值达到350亿元。
第三节 培育低空装备制造产业
积极有序发展低空经济,加快低空领域有人机、无人机产业布局,打造低空飞行器材料及元器件、关键系统及零部件、整机制造全产业链,逐步形成从材料到零部件、结构件、总装集成、试验试飞的低空装备制造产业链供应链体系。依托贵飞龙头带动,提升低空无人飞行器研制生产及试验试飞能力。充分利用黄果树机场及安顺地理环境优势,探索建设低空领域靶试、反无试验等能力。大力培育和引进低空飞行器整机研制企业,扩大亿航智能eVTOL、华伍特种专用无人飞行器等低空新型航空器生产规模。
第四节 大力发展航空配套产业
拓展航空产业链上下游能力,引导航空整机及发动机零部件制造、航空机载零部件制造等企业集聚发展,持续推进以黎阳国际为核心的航空发动机次生态圈建设,吸引更多配套企业。做大做强专业化企业,打造航空发动机配套制造产业园,引进培育壮大航空机载零部件制造企业,培育壮大一批具有生态主导力和核心竞争力的龙头企业,吸引更多配套企业落户贵州航空产业城,加快构建航空装备制造产业链供应链体系。主动融入“国之重器”产业链供应链体系,加快民机配套供应商培育,强化与航空企业对接招引,争取国产民机大部件等重大项目落地安顺。鼓励在安航空企业改革上市。加快小功率航空发动机研发、发动机中试基地建设。引入算力企业服务航空产业。推动生产性服务业与先进装备制造业融合发展,构建良好航空产业生态。


第五章 提质升级旅游业
坚持以文塑旅、以旅彰文、以体促旅,聚焦资源、客源、服务“三大要素”,突出景城共建、融合发展,深入推进“四大行动”(市场主体培育行动、业态升级行动、服务质量提升行动、盘活闲置低效项目攻坚行动。),加快建设具有影响力的一流旅游城市和黄果树知名旅游景区,推动避暑旅居产业突破发展,构建现代旅游业体系,为贵州打造高品质旅游目的地贡献安顺力量。
第一节 深化旅游业发展布局
紧抓全省建设高品质旅游目的地、打造“多彩贵州”文旅新品牌机遇,深入实施一流旅游城市发展相关规划及条例,构建景区联动、景城共建、文旅体融合发展新格局。深化“一城三核四区四带”发展布局,提质升级“三大核心吸引物”,联动打造“四个特色旅游区”和“四条整合发展带”,促进景区串珠成链,形成“泛黄果树大旅游区”发展格局,打造全国一流旅居目的地、屯堡文化旅游目的地、避暑康养度假旅游目的地。

第二节 建强旅游资源支撑体系
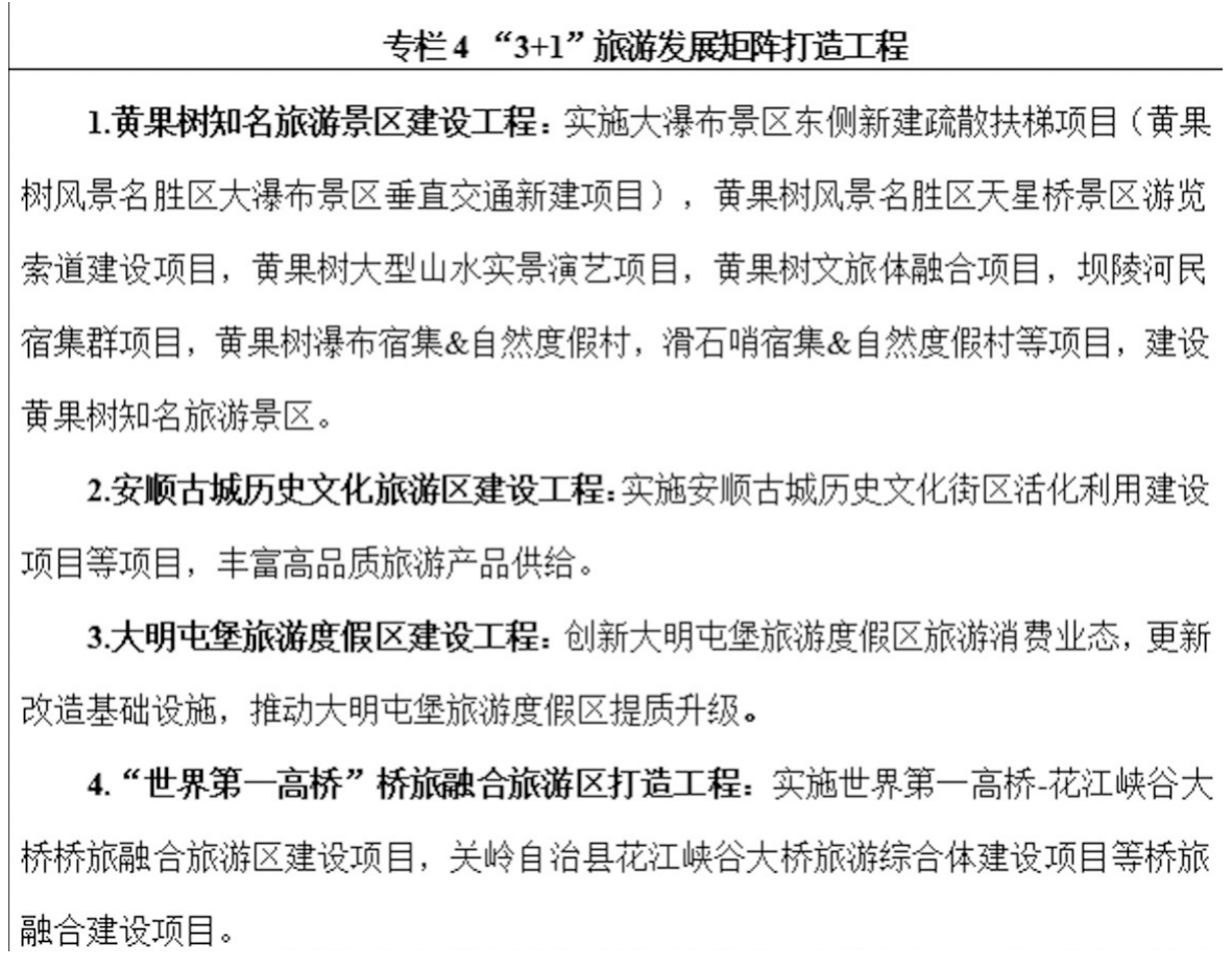
发挥“世界最大瀑布群”“世界第一高桥”“世界唯一的屯堡文化”等旅游资源优势,推动形成“3+1”旅游发展矩阵。加快黄果树知名旅游景区和具有影响力的一流旅游城市建设,构建安顺特色旅游商品设计、生产、销售体系,丰富高品质旅游产品供给。
推动黄果树、龙宫2个国家5A级旅游景区提质增效,推动花江峡谷大桥、紫云格凸河创建国家5A级旅游景区,加快推进黄果树核心旅游景区建设,推动黄果树旅游大环线提质升级。持续加强安顺古城历史文化街区和大明屯堡旅游度假区服务能力建设。加快花江游客服务中心等桥旅融合项目及配套建设,培育观光打卡、特色美食、极限运动等桥旅融合消费新场景,全力建设“世界第一高桥”桥旅融合旅游区。加快旅游景区提档升级,提质改造虹山湖、旧州古镇、天龙屯堡、云峰八寨、镇宁高荡、花江大峡谷、紫云黄鹤营、三合苗寨、鲍家屯等国家A级旅游景区,到2030年,全市新增国家3A级以上旅游景区10个,其中新增4A级旅游景区3个,力争国家5A级旅游景区达到3个。全力推动安顺西秀区、平坝区、关岭自治县打造旅游名县。加快打造一批国际旅游“文化沉浸、生态康养、科技互动、业态融合”的多元化旅游深度体验场景,推出更多富有安顺特色的精品实景演艺剧目。加强传统景区场景营造、方式改造和内容创造,打造更多体验式、沉浸式场景。推动安顺古城、旧州古镇创建国家级旅游休闲街区。围绕文物古迹、历史街区、传统村落、厂矿遗址、三线文化、亚鲁王文化等打造一批文旅消费新场景。推动非遗与现代艺术、时尚品牌跨界合作,打造体验式旅游购物场所。针对不同细分市场,开发一批专业性强、附加值高、目标客群清晰的小众旅游体验项目,探索打造地质公园史前遗迹研学旅游体验带。

第三节 提升客源市场体系
用好“黄小西吃晚饭”“安旅通”旅游IP热度,高水平开展对外宣传推介,加快推动花江峡谷大桥与黄果树超级旅游IP“双子星座”强强联动,持续唱响“21℃的城市”IP品牌,提高安顺一流旅游城市的影响力。加强与知名自媒体、OTA平台合作,整合利用短视频、社交媒体、旅游攻略平台等新媒体资源,构建精准化、立体化的旅游新媒体营销矩阵。建立“政府引导、企业主体、市民参与、游客互动”的旅游推广协同机制,加强全民推荐安顺引导,营造“人人都是旅游形象”的良好氛围。深化区域协作与精准市场开发,积极融入川渝贵“西三角”及周边省市的文旅合作,深化与西南地区推动政策互惠、线路互联、产品互推、客源互送。立足安顺气候与生态优势,做强避暑旅居品牌,深度开发长三角、珠三角、京津冀及川渝等核心客源市场。加快培育中原、长江中游等新兴市场,针对不同需求推出避暑、生态、山地、文化、乡村、地学等主题旅游产品。加强与国际旅游组织、境外旅游机构合作,积极开拓东南亚、日韩、欧美等境外客源市场,加大对亚洲、欧美地区客源地的宣传推广力度,扩大入境游客接待量,力争入境游客在2025年基础上增长30%。支持安顺黄果树机场、安顺高铁站等重要交通枢纽设立入境游客入安咨询服务点,完善多语种标识,推动支付便利化。用好240小时过境免签政策。落实贵州省“引客入黔”奖励办法,鼓励旅行社参与境外包机、切位,引导市场力量积极参与客源组织。到2030年,全市实现接待游客总数1亿人次以上,旅游总花费达1000亿元以上。
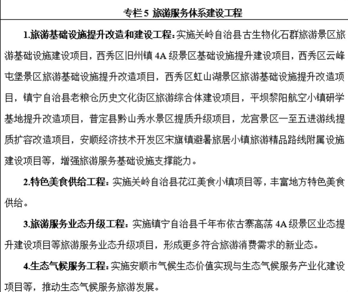
第四节 完善旅游服务体系
对标国际旅游服务标准,面向不同年龄、地域、消费层次客群,推出多元化、精细化、可选择的旅游服务,完善“吃住行游购娱”等基础配套服务设施,全链条全要素提升旅游服务水平。实施安顺美食“出圈计划”,深入挖掘特色美食文化,积极引进一批国内知名菜系和国际美食连锁餐厅,提升本地“老字号”品牌影响力,塑造安顺美食金字招牌。规划“寻味安顺”美食旅游路线,将夺夺粉、小裹卷、九溪烤小肠、宫鼎茶、布依油团粑、酸汤风味小吃等特色小吃与黄果树等景区深度融合。举办安顺美食文化节、厨艺大赛,持续制造话题热度,实现“以食引游、以游促食”。加快培育星级酒店、等级民宿、一站式度假酒店、度假营地、品牌连锁酒店,加大“小车小团”“司兼导”“要客服务”等优质服务供给。积极协同和融入全省“支支串飞”航线网络布局,着力打通旅游交通堵点和断点。优化场站、景区、城市交通动线,提升“三站一场”集散服务功能。加快推进旅客联程运输高质量发展,协同打造智慧出行“一码通”服务平台。完善旅游公共交通停车场、新能源汽车充电站(桩)、旅游标识、房车营地等配套设施建设,优化公路路网等级结构,构建“快进慢游”的综合交通体系。丰富文娱业态、文化活动、夜间消费等特色娱乐服务。优化提升一流旅游城市视觉标识系统,实施城区内环线(老城环路)整治、城市蓝绿空间整治等提升示范工程。升级智慧服务,建立健全智慧文旅综合服务平台,改善旅游预约和支付环境,加强旅游标准体系建设与管理。用好“黄小西”数字人、“安安顺顺”动漫人等AI智能体,强化旅游大模型数据分析应用,增强旅游服务精准性、高效性,提升游客体验度。全面推进“平安黔哨”智能护旅建设。

第五节 发展旅居康养产业
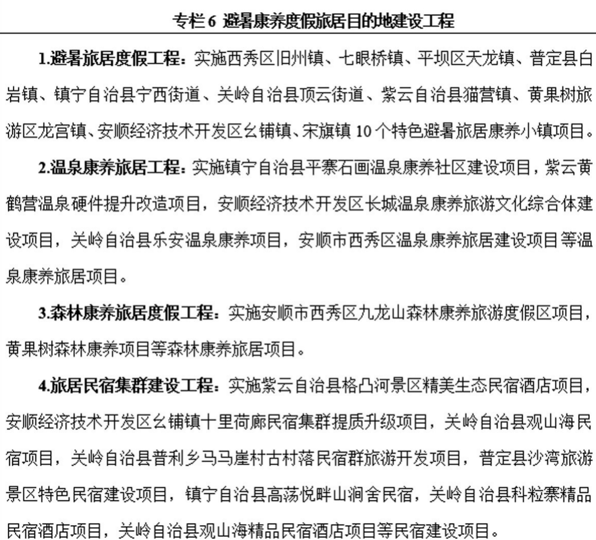
以全国首批气候康养典型试点城市建设为契机,以满足多元化康养需求为导向,发挥安顺市旅游资源和气候优势,推动避暑旅居、康养度假产业“全域化布局、全龄化服务、全时段开发”,开展好气候生态产品价值实现试点,推进乡村旅居、城市旅居、养老旅居、医养旅居等旅居业态发展,全方位、多层次展示安顺旅居新形象,将安顺打造成为知名避暑康养旅居目的地。以需求为导向有序发展避暑房产,因地制宜建设一批避暑康养旅居地产项目,打造10个特色避暑旅居康养小镇。深化全省拓展“旅居+”产业链,丰富高质量避暑旅居产品供给,提升避暑旅居吸引力。依托黄果树—龙宫、安顺古城、大明屯堡旅游和坝陵河大桥、花江峡谷大桥两座世界级高桥等资源,培育一批优质精品民宿,推动建设特色民宿产业集群,打造全省民宿产业示范区。发挥安顺温泉资源多、水质好、产品特的优势,推动温泉集群化、特色化、品质化发展,重点打造“黄龙屯格+温泉”“温泉+网红民宿”“温泉+美食+康养”等旅居产品线路,做强“温泉之城· 温暖之旅”康养旅居品牌,全面提升安顺温泉在全国全省的知名度和吸引力。建设涵盖康养疗养、森林度假、温泉休闲与康体娱乐的全龄化康养旅居综合体,推出一批中医药健康旅游精品线路和旅游体验产品,打造黄果树大健康医养示范基地。打造“生态+康养”复合模式,提质升级黄果树、龙宫、平坝区、西秀区等森林康养基地,推动九龙山森林康养度假区创建国家级旅游度假区,开发森林康养乡镇、森林康养人家等产品,打造森林康养产业品牌。突出“非遗文化+康养”体验模式,依托蜡染、地戏等非遗文化和民族节庆活动,开展“身心同养”“文化疗愈”。依托峡谷、溶洞、河流等资源,建设运动康养产业示范基地,打造山地户外和水上运动康养产业品牌。持续叫响“冬去三亚 夏到安顺”旅居品牌,丰富旅居人群文化活动,让旅居人群更有归属感。

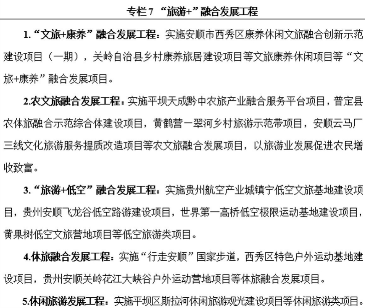
第六节 推动“旅游+”融合发展
围绕旅游淡季不淡、旺季更旺,深入推进文旅体融合发展,推进“旅游+”融合发展,促进文旅、桥旅、体旅、遗址旅、博物馆旅、花旅、茶旅等业态深度融合,打造文旅新品牌。深化文旅融合,打造提升屯堡文化、三线文化、红色文化等体验型产品。以天龙屯堡、旧州古镇、云峰屯堡、鲍家屯等标志性屯堡资源聚集区为核心,增加屯堡文化展示、屯堡剧目沉浸式体验项目,打造屯堡文化旅游目的地。以王若飞故居、弄染结盟遗址、杨武红军桥、红三军团渡江作战旧址、三线建设工业遗产为依托,打造红色文化旅游带。做精桥旅融合,依托坝陵河大桥、花江峡谷大桥两座世界级高桥,打造高空蹦极、低空跳伞、低飞行伞、竞速跑道等极限运动项目,争取将花江峡谷大桥旅游区打造成世界桥梁旅游新品牌,打响“横竖都是世界第一”的超级旅游IP。做特体旅融合,积极参与贵州省“赛动黔景”品牌建设,打造具有影响力的“村字号”赛事品牌,支持举办国际高桥极限运动邀请赛、格凸河国际攀岩赛、镇宁黄果树国际半程马拉松、“五峰杯”、丛林穿越“一季一赛”挑战赛等各类品牌赛事。培育户外运动产业,大力发展“攀、登、洞、骑、蹦、伞、漂”等主流山地户外运动项目。积极发展竞技体育,推动安顺保障型训练基地群建设。提升安顺紫云国家级攀岩基地设施条件和服务能力。推动“体育+”融合发展。探索发展体旅装备产业。

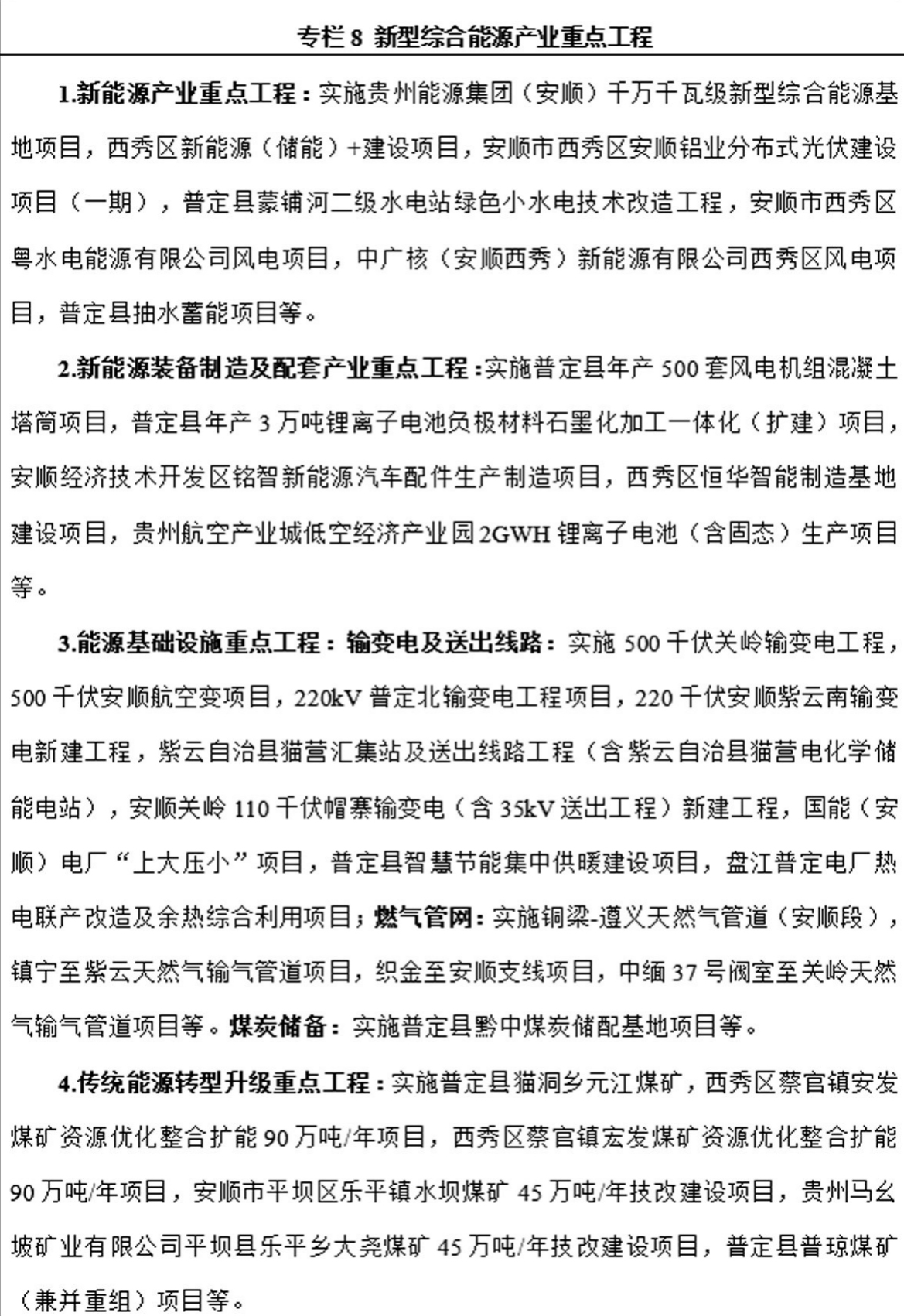
第六章 大力发展新型综合能源产业
深入落实能源安全战略,大力推进多元综合能源产供储销体系建设,推动风光水火储多能互补一体发展,加快建设千万千瓦级新型综合能源基地,发展壮大新型综合能源产业集群,构建更加绿色低碳、更加智慧多元、更加安全高效、更加保障有力的新型能源体系,打造三百亿级新型综合能源产业集群。
第一节 加快推动传统能源转型升级
推进煤炭资源整合,持续推动煤炭产业结构战略性调整,优化煤炭生产开发布局,推进煤炭资源规模开发和集约利用,推动煤炭产业高质量发展。加快水坝、普琼等矿井建设,推动资源禀赋较好的宏发、元江等煤矿企业技改建设提升产能,盘活一批长停长建矿井,推动重点煤矿复工复产。积极推进煤矿企业设备更新改造,引导煤矿企业智能化、机械化升级改造,提升煤矿装备技术水平,持续提升瓦斯治理和抽采利用水平,逐步释放煤矿产能。推进煤炭洗选企业整合提升,强化煤炭洗选和分质分级利用。到“十五五”末期煤炭产能达到1725万吨/年,产量达到900万吨/年。支持传统水电站改造升级,发展混合式抽水蓄能发电。深化热蒸汽综合利用。发挥煤电兜底、支撑调节作用。支持国能安顺电厂实施“上大压小”等容量替代和机组升级改造项目,积极推进贵州能源普定电厂2×66万超超临界燃煤发电项目建设。鼓励煤电机组结合实际实施热电联产改造。充分发挥火电厂热蒸汽资源优势,积极发展热蒸汽下游产业,并推动火电灰渣就地综合利用,提升火电综合效益。
第二节 发展壮大新能源产业
深挖新能源开发潜力,做好土地要素保障。加快推进盘江普定百万千瓦级光伏基地、关岭正界农业光伏电站建设,引导在废弃矿区、荒山、坡地区域建设集中式光伏基地,有序推进整县屋顶分布式光伏建设,做好西秀产业园、平坝夏云工业园、安顺经济技术开发区、紫云工业园等园区分布式光伏建设。引导符合条件地区发展集中式风力发电,因地制宜发展低风速、小型风电,重点推进镇宁马厂风电场等项目建设。积极推进关岭下坝等一批抽水蓄能发电项目。积极有序推进绿电直连。认真落实“电动贵州”建设部署,培育发展新能源装备制造及配套产业。到2030年,电力总装机力争突破2000万千瓦,新能源装机占比达到70%以上。
第三节 加强能源基础设施建设
围绕构建新型电力系统和未来新能源规模化发展需要,加快构建新型电力系统,推动市域南北送电通道建设,提升电网输电能力。加强配套电网基础设施建设,加快推进500千伏主网建设,完善220千伏输电网和110千伏绿色智能微电网,提升新能源消纳能力。加快新型储能基础设施建设,推进虚拟电厂、增量配电网发展。加强煤炭储备能力建设,着力打造黔中煤炭保供中心。实施关岭自治县下坝抽水蓄能电站、新能源微电网建设等项目,提高电源侧供给能力。推动分布式能源、微电网与大电网协同发展,全面构建“源网荷储”一体化能源体系。实施织金至安顺天然气输气管道支线、镇宁至紫云天然气输气管道等能源配套项目。

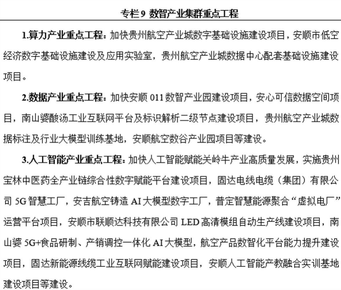
第七章 加快发展数智产业
坚持算力、数据、应用、产业协同联动,加快建设贵州绿色算力(安顺)基地,发展壮大数智产业集群,推动算力规模持续增长,加速数据要素市场化、价值化进程,培育人工智能产业,促进实体经济与数字经济深度融合,全力建设“数智安顺”。
第一节 大力发展算力产业
深入实施“东数西算”工程,统筹布局通算、智算、超算、量子计算,加快发展以智算为重点的算力产业,持续做大规模,到2030年,算力总规模达到1000Pflops(Flops是衡量计算机每秒执行浮点运算的能力,Pflops表示每秒执行千万亿次浮点运算。)以上,国产化智算占比超60%。加快推进生态智谷、南智云谷、航空数谷等算力基础设施建设。优化算力网络质量,提升网络枢纽能级,扩容至贵阳贵安、成渝等枢纽节点的直连通道,降低时延。探索算电协同,推动算电直连发展,PUE(PUE是衡量数据中心能耗效率的核心指标,数据中心总能耗与IT设备能耗的比值,越接近1表明能效越高。)值达到1.2以下。主动承接广州等地区算力市场需求,推动算存一体、算网融合发展,提升计算力、存储力、运载力,形成面向全国的算力网络安顺节点。
第二节 加快发展数据产业
积极推进公共数据资源开发与利用,以公共数据率先“下场”引领带动企业数据、个人数据价值加快释放。依托省级公共数据授权运营模式,积极培育公共数据开发利用机构,紧紧围绕旅游、医疗、交通等优势领域数据,打造20个公共数据产品。夯实数据资源基础,扩大公共数据归集范围,开展数据资源目录编制和分类分级管理,按需申请承接省级回流数据资源,壮大市级数据资源池。加快数据要素市场化、价值化,推动数据供得出、流得动、用得好、保安全。探索行业、企业、个人等可信数据空间建设。加快培育新技术新应用新业态,按照“1+5+N”(“1+5+N” 指:培育1家龙头企业、5家支撑企业、若干家中小企业。)模式,发展壮大数据标注等数据产业,建设3个以上高质量数据集。围绕数据采集、存储、治理、分析、流通、应用等关键环节和细分领域,全力抓好数据产业发展并实现规模化,大力发展以数智化为重点的电子信息制造业。到2030年,软件和信息技术服务业及互联网和相关服务业总量达55亿元以上。
第三节 培育人工智能产业
强化应用场景主导和牵引作用,引进培育人工智能大模型服务商,积极发展大模型训练产业,全力打造省级数智产业园。鼓励企业围绕航空制造、新型综合能源、健康医药及旅游食品等产业开展大模型算法研究和技术开发。加快壮大智能算力集群规模,积极推动人工智能应用场景在本地进行训练和推演。深入实施“人工智能+”行动,以人工智能引领科研范式变革,加强人工智能同贵州航空产业城、一流旅游城市、文化建设、民生保障、社会治理相结合,深化数智赋能千行百业。
第四节 推进经济社会数智化转型
深化数智赋能,以实体经济与数字经济深度融合推进产业升级转型,以数字政府、数字社会建设推进社会治理转型,以生活数字化、公共服务数字化推进生活服务转型。积极发展智慧旅游、数字文创等新业态,打造沉浸式体验场景与智慧化服务体系。积极保障民生服务,推进生活数字化和公共服务数字化。推动优质数字教育资源共建共享,缩小城乡教育差距。完善市级全民健康信息平台,推广远程医疗、智慧医院。拓展交通出行、社会保障等数字化应用场景。支持龙头企业建设智能工厂与数字化车间。推动航空装备制造、新型综合能源、健康医药、旅游食品等产业向智能化、绿色化、融合化迈进。推进现代化工、新材料“两大特色产业”数智化转型。构建智慧农业云平台,推进以“三主三特”为重点的特色农产品从生产到销售的全链条数字化管理。到2030年,数字经济与实体经济融合水平达到50以上。

第八章 培育壮大健康医药产业
围绕医药品类丰富、品质提升、品牌打造,夯实提升中医药,延伸发展化学药、生物药,拓展布局医疗器械,加速形成“主赛道优势突出、新赛道各有市场”的健康医药产业新生态,打造百亿级健康医药产业集群。
第一节 做强做大中医药产业
发挥安顺道地药材、民族医药资源优势,推进安顺高新区天龙医药大健康产业园、经开区医药产业园建设,健全完善园区孵化研发中心、仓储物流和新型基础设施,吸引上下游配套关联企业入驻投资建设,壮大产业发展动能和发展规模,推动医药产业集群化发展。推动中小药企转型升级,支持百灵、三力等医药龙头企业向更高量级进军。引导中药材加工企业建设标准化、规模化、集约化中药材产地初加工基地,提升产地中药材初加工水平。大力发展中药饮片,推动无硫饮片、定量压制饮片、精制饮片、超微饮片等工艺质量和技术水平提升,支持冻干饮片、破壁饮片等特色饮片开发。鼓励医药实力企业与高等院校科研院所开展中药配方颗粒基础研究,延伸发展中成药及中医药衍生品。发挥云贵高原道地药材关岭集散中心比较优势,谋划引进一批上下游配套企业、新药生产线项目落地安顺。
第二节 加快布局化学药与生物药
支持重点企业与省内外重点医院合作,针对恶性肿瘤、心脑血管疾病、糖尿病等,发展临床急需、用量大、附加值高的化学药大品种。以小剂量、高效价为发展方向,引进布局心血管类、抗病毒类、抗肿瘤类特色原料药。围绕消炎镇痛药物、抗肿瘤药物、利尿类药物、抗生素类药物等化学药制品领域,引进关键药物中间体研发企业。支持医药企业研发布局生物制药板块,积极引进免疫球蛋白、中和抗体、重组蛋白、检验制剂、新型疫苗产品等生物制药企业。围绕现有化工产业发展基础,引进布局抗生素类、维生素类、氨基酸类、激素类大宗原料药。拓展布局医疗器械产业。

第九章 特色发展旅游食品产业
聚焦旅游食品市场消费需求,深入挖掘本土生态食品内涵,培育旅游食品自主品牌,促进传统生态食品与文化旅游深度融合,壮大旅游食品产业规模,打造五十亿级旅游食品产业集群。
第一节 做大做强旅游食品重点产业
立足各区县资源禀赋,支持南山婆、翠宏、椒香源、春归、天赐贵宝、得宝、高原颂等特色食品加工企业发展壮大,差异化发展酸汤、金刺梨、茶饮、辣椒制品、肉制品等。做大酸汤产业,加快建设贵州酸汤特色优势食品主产区,推动南山婆生态特色食品产业园增线扩产,全面提升南山婆在酸汤领域的科研攻关、标准化数智制造和数智酿造、产品品类创新、品牌融合打造等能力,开发酸汤自热捞饭酸汤方便米粉、酸汤自热火锅、酸汤味休闲食品、酸汤益生菌饮料等产品。做强金刺梨加工产业,发展高品质金刺梨原液、金刺梨功能性休闲食品、金刺梨饮料、金刺梨保健酒等旅游特色系列食品。做特辣椒制品,开发油制辣椒、发酵辣椒、复合辣椒酱、辣椒休闲食品、辣红素等产品。提高精制茶加工水平,开发冷泡茶、风味袋泡茶、果汁茶饮、浓缩茶底等新式茶饮产品。壮大肉类资源精深加工规模,开发风味牛肉干、卤汁牛肉、特色牛肉酱等产品。
第二节 做特做优旅游食品潜力产业
鼓励白酒企业调整产品结构,推动白酒产品向低度化、年轻化方向转型,多元化发展其他特色酒类产业,引进生物酒饮类项目,提升“贵州安酒、平坝窖酒、黄果树酒”等品牌知名度,形成以白酒为引领,特色化、差异化和梯度化发展的安顺酒产业格局。围绕“瀑乡绿色大米”“平坝大米”“安顺小菜籽油”等品牌,开发米制品休闲食品、速热米饭(粉)、营养方便米粥等产品。多元化发展果蔬原液、功能性果蔬饮料等饮品产业。围绕红心薯、灰鹅、生态鸡等特色产业开发方便食品、休闲食品和功能性食品。

第十章 加快发展现代化工和新材料产业
深入推进现代化工和新材料产业向高端化、绿色化、精细化方向转型,加快产业模式和企业组织形态变革,提升发展质量和效益。
第一节 加快推动现代化工产业向绿色化、精细化发展
依托安顺红星精细化工产业园现有基础,加大优质化工企业招引力度,精准引导上下游化工企业向化工园集聚。推动产业向高端化、精细化、多元化、循环化、绿色化转型升级,做优做强现代化工产业。加快发展以超细高纯钡盐等为重点的精细化工,打造创新发展、绿色发展的具有鲜明特色的精细化工产业园。健全产业链条、优化产业布局,推进高纯硫系列新材料项目、精细化工研发中试基地建设,提升化工企业科技创新水平,夯实化工园区产业竞争力与可持续发展根基。依托现有火电厂和煤炭运输交通优势,积极谋划推动煤-焦化-火电一体化项目建设,大力发展现代煤化工。到2030年,现代化工产业产值力争达到30亿元。
第二节 推动新材料产业向高端化、绿色化升级
推动现有电解铝企业技改升级。推动铝产业向价值链延伸,引导企业生产航空铝材、航空铝合金零部件等高附加值产品,促进铝及铝加工产业与航空装备产业联动发展。依托镇宁、紫云等地区的矿产资源优势,释放重晶石产能,推进平坝玄武岩纤维及复合材料项目建设,支持紫云发展碳酸矿产业,打造集研发、生产为一体的玄武岩纤维产业集群。强化资源精深加工,重点推进精细化工。引导传统建材企业发展新型建材、绿色建材,引导发展新型墙体材料、高性能建筑防水材料、先进高分子材料产业。大力发展高性能复合材料、高端合金材料、碳纤维复合材料等新材料。有序发展新能源电池材料。推动工业废渣资源综合利用,发展环保材料。到2030年,新材料产业产值力争达70亿元。


第十一章 培育壮大新兴产业和前瞻布局未来产业
把握新一轮科技革命和产业变革机遇,培育壮大低空经济等新兴产业,前瞻布局未来产业,实施新技术新产品新场景大规模应用示范行动,塑造产业发展新优势。
第一节 培育发展新兴产业
围绕低空经济、数字经济等重点产业领域,强化源头技术供给、应用场景拓展、要素精准保障,培育一批战略性新兴产业,塑造发展新动能新优势。深入开展低空经济高质量发展试点,强化低空经济安全和服务保障能力建设,探索建立低空安全监管服务平台,推动空域优化利用,健全完善低空基础设施,提升低空安全监管和服务保障能力。建立低空飞行培训、人员储备基地,重点培育旅游、应急救援、农林植保、治安防控等“低空+”特色应用场景。加快新一代信息技术集成创新和融合应用,加快推进全国互联网上网服务行业云服务试点城市建设,大力培育“数字经济+”“人工智能+”产业生态。加快发展以电子信息制造、数据开发利用为重点的新一代信息技术产业,以高效节能装备、资源循环利用为重点的绿色环保产业,着力完善新兴产业生态。
第二节 前瞻布局未来产业
深入实施未来产业培育工程,鼓励支持引领产业变革的颠覆性技术突破,促进产业、技术交叉融合发展,建设一批未来产业孵化器。前瞻布局以新型储能为重点的未来能源产业,在镇宁、西秀、紫云等地谋划实施电化学共享储能项目,招引压缩空气、液流电池等新型储能项目落地,适度推进产业化布局,强化协同创新,到2030年新型储能装机规模力争达到120万千瓦。培育发展以量子信息、具身智能为重点的未来信息产业,积极探索量子信息行业发展新业态、新模式,加快核心技术攻关。培育发展以生物技术、功能性食品、智慧医疗为重点的生物制造产业,鼓励和支持创新药物研发,拓展药品流通、保健品和绿色有机食品制造等新医药衍生产业。因地制宜探索多元技术路线、典型应用场景、可行商业模式,加快形成新质生产力。以虚拟现实(VR)、增强现实(AR)场景应用为基础推动可视穿戴设备、智能家居等领域发展。

第十二章 发展壮大现代山地特色高效农业
立足气候、生态等资源禀赋条件,以科技创新为引领,以特色产业为支撑,以现代农业为总揽,坚持产量产能、生产生态、增产增收一起抓,统筹发展科技农业、绿色农业、质量农业、品牌农业,稳步提升农业综合生产能力和质量效益,推动农业高质量发展,加快建设现代山地特色高效农业强市。
第一节 提升粮食和农产品稳产保供能力
全面落实耕地保护和粮食安全党政同责,落实耕地数量、质量、生态“三位一体”保护制度体系,严守耕地保护红线,严格落实耕地占补平衡,严格耕地执法监管。开展林耕空间置换,优化耕地林地空间布局,有效减少耕地碎片化。加强高标准农田建设,把具备条件的永久基本农田建成高标准农田,“十五五”期间,全市累计新建高标准农田40万亩、改造提升17万亩。深入实施新一轮粮油产能提升行动支撑性重大工程,推动粮食生产“藏粮于地、藏粮于技”,夯实粮食安全根基,确保粮食播种面积稳定在210万亩左右。落实“菜篮子”市长负责制,加快补齐冬春茄果类蔬菜季节性供应短板,蔬菜种植面积稳定在180万亩左右。稳定生猪生产,提升重要畜产品保供水平。加强重大动植物疫病防控。
第二节 全领域推进农业科技装备创新
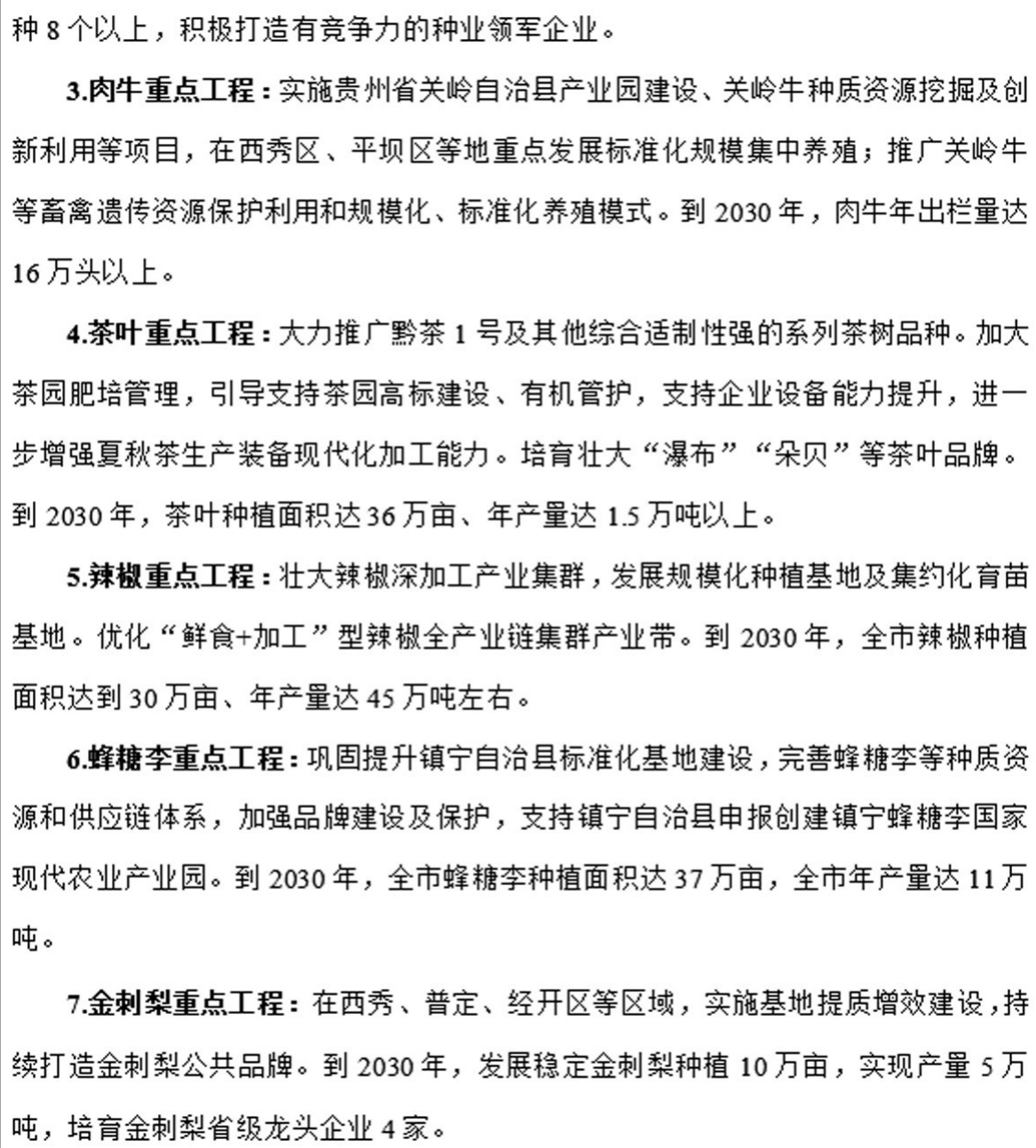
强化农业科技支撑,深入实施种业振兴行动,加强关岭牛、蜂糖李、平坝灰鹅等优质种质资源保护和开发利用,抓好杂交玉米、水稻、油菜种子及地方特色优质畜禽品种示范推广。巩固提升种子南繁基地。提升科技特派员制度实施质效。大力示范推广丘陵山区适用小型机械,推进农机农艺深度融合,力争到“十五五”期末,全市主要农作物耕种收综合机械化率达68%以上。深入推动现代农业产业技术体系与基层农机推广体系融合发展。大力发展智慧农业和现代设施农业,积极开展规模化农场(牧场、渔场)数字化升级改造,建设全领域覆盖、多层级联通的农业农村大数据平台。
第三节 大力发展现代山地特色高效农业
聚焦品种品质品牌,实施重点产区精品化升级工程,加快形成“三主三特”产业重点发展、其他优势产业协同发展的产业格局。推动主导产业做强,围绕肉牛、茶叶、辣椒三大主导产业,加快推进关岭牛国家现代农业产业园建设,提升夏秋茶加工能力与出口规模,延伸辣椒酱、调味品等精深加工链条。强化特色产业做优,大力发展蜂糖李、金刺梨、中药材三大特色产业,加强蜂糖李种质资源保护、利用与品牌建设,推动金刺梨提质增效,纵向打通中药材种植、加工、销售环节。支持西秀区茶叶、辣椒,平坝区蔬菜、优质稻,普定县茶叶、肉兔,镇宁自治县蜂糖李、小黄姜、生态渔业,关岭自治县肉牛、中药材,紫云自治县红芯薯、茶叶、生态鸡、生态渔业等农业特色优势产业提质增效。因地制宜发展林业产业和林下经济。推动供应产品由鲜菜向净菜、预制菜等延伸。
第四节 健全现代农业经营体系
稳定土地关系,稳步推进二轮承包到期后再延长三十年试点。培育壮大新型农业经营主体,发展农业适度规模经营,提高农业集约化、专业化、组织化水平。推进综合农事服务中心建设,完善便捷高效的农业社会化服务体系。申报创建一批国家、省级农业龙头企业,大力发展省级家庭农场、合作社示范社,力争到“十五五”期末,建成省级以上农业龙头企业100家以上。加快推动农业产业链升级,加快各县农产品精深加工能力建设,延长产业链、增加附加值。加快推进优势特色产业集群、现代农业产业园、农业产业强镇建设,实施一批农村产业融合发展项目。健全农产品销售网络和冷链仓储、物流体系,加大产销对接力度,实施“互联网+”农林产品出村进城工程,支持大型电商平台、物流、商贸等主体下沉农村,发展农村电商服务网点。深入实施“安顺绿色农产品”整体品牌建设工程,支持引导品牌主体加快商标注册、专利申请和“两品一标”认证,构建“区域公用品牌+企业品牌+产品品牌”协同发展的山地农业品牌体系。



第十三章 促进服务业优质高效发展
大力实施服务业扩能提质行动,扩大优质经营主体,推动生产性服务业向专业化和价值链高端延伸,推动生活性服务业高品质、多样化、便利化发展,提高现代服务业与先进制造业、现代农业融合发展水平,构建优质高效的现代服务业新体系。
第一节 推动生产性服务业向专业化和价值链高端延伸
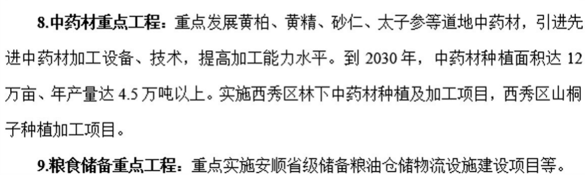
加快完善“通道+枢纽+网络”现代物流运行体系,推动黔中安顺(黄桶)多式联运物流枢纽建设,支持现有专业物流园区和配送中心绿色化、智慧化转型,促进物流降本增效。加大骨干物流企业培育力度,推动物流企业向A级物流企业升级。健全县乡村三级物流体系,补齐城乡冷链物流设施短板,增强蜂糖李、金刺梨等生鲜农产品冷链物流服务能力。加快发展科技服务业,培育研发设计、定制化服务、供应链管理、检验检测和科技咨询等服务业态,推动安顺市市场化技术转移转化机构建设。加快发展文商旅服务产业,积极做好旅游、航空装备制造等行业会议(论坛)、赛事、展会活动,推动展产融合发展和会商旅文体联动发展。以服务实体经济为导向,加快吸引优质金融资源集聚,推动现代金融健康发展。大力培育低空观光娱乐、无人机表演、飞行培训、飞行器托管和租赁等低空经济服务业,发展壮大人力资源服务、法律服务、节能环保服务、广告创意等生产性服务业,推动生产性服务业增加值占服务业比重显著提升。
第二节 推动生活性服务业向高品质、多样化、便利化升级
大力发展现代商贸服务业,“一街一策”“一圈一策”推进现有步行街(商圈)设施改造和业态升级,支持安顺古城历史文化街区申报国家级夜间旅游消费集聚区。深化县域商业建设行动,集约推进“千集万店”改造提升工程,构建以县城为中心、乡镇为重点、村为基础的农村商业体系。优化生活性服务业产业生态和发展环境,推动城市一刻钟便民生活圈和城市社区嵌入式服务设施扩围升级。大力发展家政、养老、托幼、文化、体育、健康、旅居租赁等服务业,推进批发零售、住宿餐饮等传统服务业提档升级,推动生活性服务业向高品质、多样化、便利化发展。推动电商供应链体系全域发展,打造一批县域电商直播基地。加强服务标准和质量品牌建设。完善服务业支持政策体系,推进服务业企业“个转企、小升规”,做大做强做优服务业市场主体。健全服务业统计监测分析机制。
第三节 提高现代服务业融合化发展水平
推动现代服务业同先进制造业、现代山地特色高效农业搭建多层次多维度融合载体及平台,全面增强服务业融合化质效。加快发展服务型制造新模式和产业形态,推动航空装备制造、旅游食品等制造业和工业设计等服务业深度融合,引导企业聚焦客户需求实现和产品价值提升。推动现代物流和制造业、农业深度融合,加强物流企业与制造业企业、农业合作社供需对接,畅通安顺制造业产品、“三主三特”农产品供应链。大力发展品种研发、病虫害防治、农产品检验检测认证、代种代收代加工、农产品交易等服务及农资供应配送、农业技术服务、农机作业及维修服务等专业化服务。探索开展制造服务一体化应用场景建设,重点打造面向生产需求的工业应用场景和面向消费需求的生活应用场景。

第十四章 构建现代化基础设施体系
优化基础设施布局,推动融入交通、能源、算力等国家综合性、功能性骨干节点建设,加速基础设施提档升级,实施一批补短板、强功能、利长远、惠民生的重大工程项目,构建支撑全市高质量发展的现代化基础设施体系。
第一节 统筹新型基础设施建设
强化信息基础设施建设,持续推进“双千兆城市”和5G网络建设,着力提升行政村5G通达率,加快布局物联网、北斗等基础设施,适时谋划6G布局。推进数据中心、智算中心等算力基础设施建设,主动融入国家“东数西算”贵州枢纽,强化东西协作、算力供给与调度,提升绿色算力保障能级水平。推进融合基础设施建设。构建智能交通网络,实施交能融合示范工程。完善智慧民生基础设施,提升城市治理效能。建设绿色生态设施,加强环境智能监测。推进创新基础设施建设,围绕航空装备制造、新型综合能源、健康医药、旅游食品等优势产业,加强创新平台建设,为产业转型升级和科技成果转化提供有力支撑,培育高质量发展新动能。
第二节 完善现代综合立体交通网络
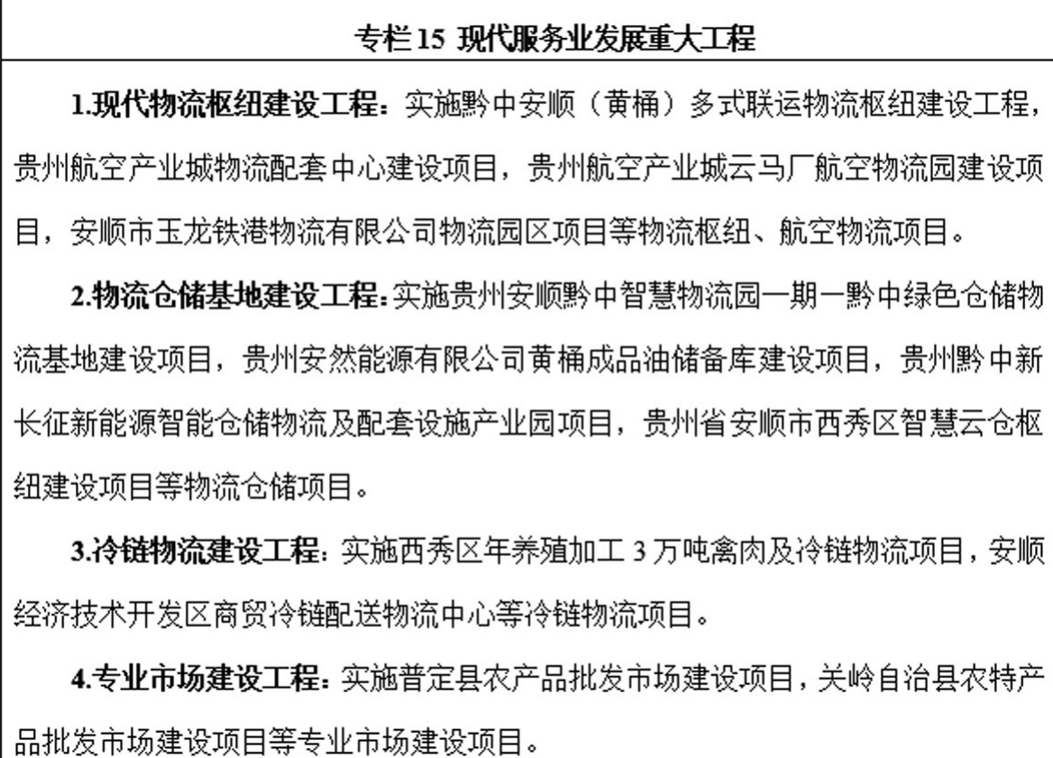
统筹推进民航、铁路、水运、公路等综合交通基础设施规划建设,构筑多层级的综合交通枢纽体系。促进民航增量扩面,开展安顺黄果树机场第二跑道、贵州航空遥感应急保障通用机场项目等民航项目前期研究,力争规划建设。全力推进铁路补网强链,加快建设黄桶至百色铁路。谋划一批铁路专用线,开工建设盘江煤电二期铁路专用线。加快畅通我市“南下珠江”水运航道,开展北盘江航道升级和坝草港区扩建等项目前期研究,力争规划建设。加快推进公路网提质扩面。实施高速公路补网强网工程,完成沪昆高速贵安、安盘等扩容路段建设,构建“一环三纵五横”的高速公路网络,实施高速公路“开口子”工程。开展普通国道攻坚突破行动,推进城区、重点城镇过境路段改造建设。推进普通省道及新一轮农村公路改造提升,推进建设一批旅游路、资源路、产业路,推进具备条件且需求迫切的剩余乡镇通三级公路,鼓励有条件的地区有序推动乡镇、建制村通双车道公路建设,加快推进过窄农村公路拓宽改造及错车道建设,有序推进老旧农村公路改造。推进“四好农村路”高质量发展,创建国家公交都市建设示范工程,深化城乡交通运输一体化(农村客货邮融合)发展,加快绿色交通和智慧交通建设。

第三节 完善水利基础设施布局
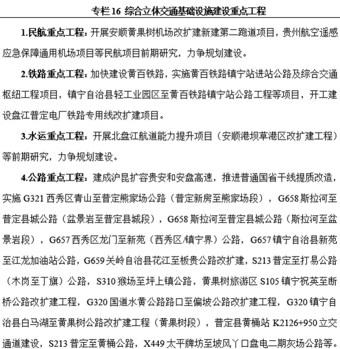
持续推进骨干水源输配水工程、水网连通等工程建设,提升现有骨干水源综合效益。推进木桥水库等骨干水源工程输配水管网建设,积极争取红辣河水库、偏坡水库纳入国家层面规划,以小微型水源为补充,进一步完善水资源配置总体格局。持续推行城乡供水一体化、规模化供水、小型供水工程规范化建设和县域统管,加强千人以下饮用水水源地保护,全面提升水资源统筹调配和城乡供水保障能力。推进羊昌河等中型灌区续建配套和现代化改造,积极配合省级做好贵州省黔中大型灌区工程前期有关工作,配合高标准农田建设,保障粮食安全。加快推进防洪工程与非工程措施建设,逐步构建集堤防、水库水电站、分洪河道、防汛调度指挥系统等于一体的现代防洪减灾体系。加强水源涵养和水土流失治理。探索开展合同节水和水预算管理试点。力争实施贯城河水环境综合治理项目,改善城区水环境质量。完善水利信息化基础设施,加快智慧应用体系建设,提升流域防洪、水资源管理与调配等重点领域的“预报、预警、预演、预案”能力,为水治理体系和治理能力现代化提供强力驱动。

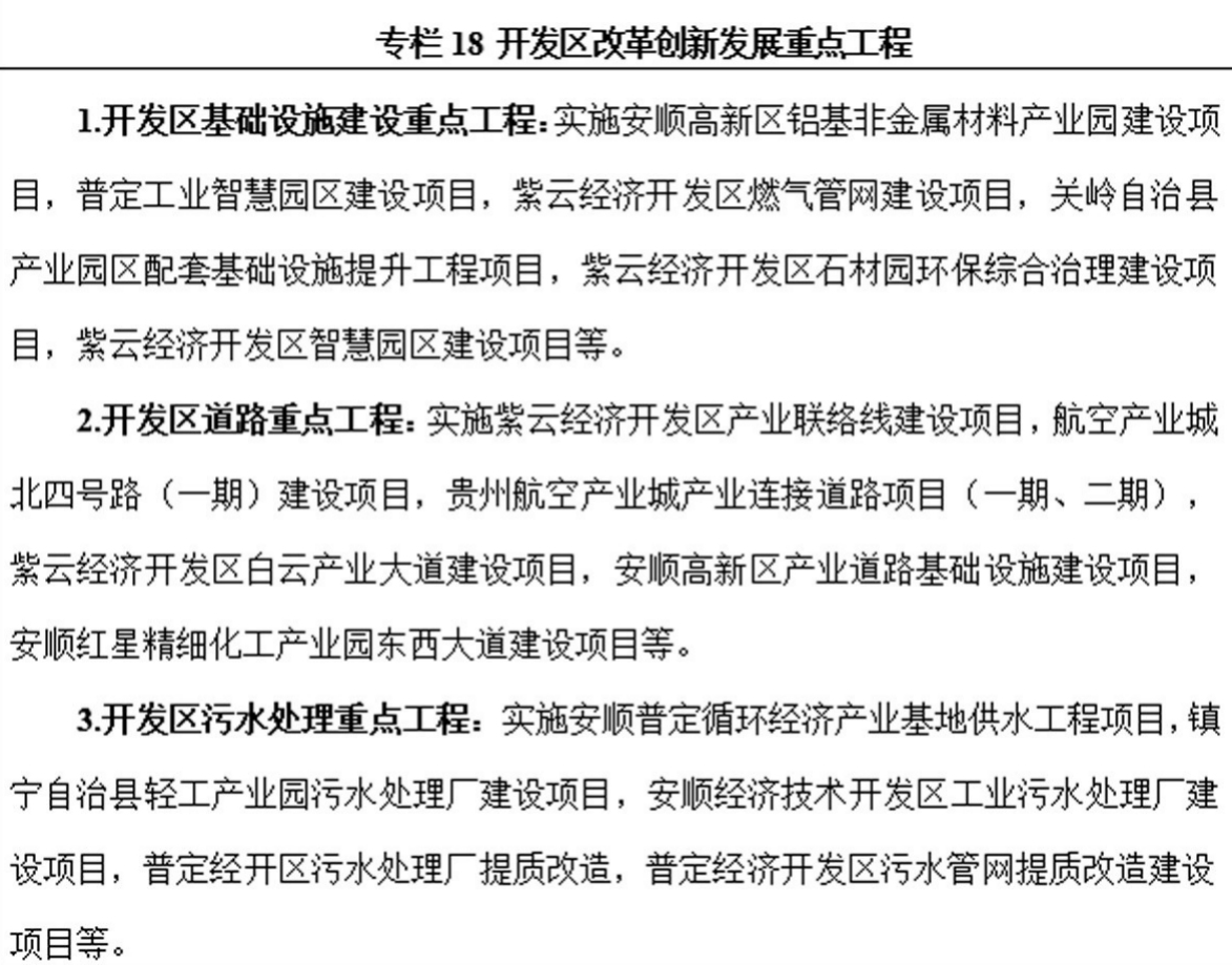
第十五章 推进开发区改革创新发展
纵深推进开发区提质扩量,推动安顺高新区提升含“新”量、加快形成新质生产力,支持安顺经济技术开发区申创国家级经济技术开发区,推动其他省级开发区做大做强。持续发挥考核“指挥棒”作用,引导开发区坚持以“亩产论英雄”,提高亩均效益,不断提升产业发展的“含金量”。深入实施创新驱动发展战略,强化企业科技创新主体地位,提升产业发展的“含新量”。加快推进绿色低碳转型,大力发展绿色产业,探索建立低碳零碳工业园区,持续建设绿色工业园区,提升产业发展的“含绿量”。深化“管委会+运营公司”模式改革,理顺开发区管委会与运营公司的关系,推动开发区建立健全相应管理机制,推进其实体化运行、市场化运作、企业化经营。落地落实开发区管理制度改革“30条”和市级若干措施,推动开发区人事、薪酬等制度改革取得突破。深入实施产业配套基础设施建设行动计划,推进一批基础设施提质升级改造,加快补齐铁路专用线、水电路气讯、环保、消防等基础设施短板。加大智慧园区示范建设力度,实现经济运行、能耗、环保监测、安全应急、交通物流、人力资源及综合服务等智能化管理,不断增强开发区产业承载能力。

第四篇
强化科技创新支撑,加快发展新质生产力
坚持把教育、科技、人才作为现代化建设的基础性、战略性支撑,深入贯彻落实教育强国、科技强国、人才强国战略,一体推进教育科技人才发展,推动科技创新和产业创新深度融合,走产业依托型科技创新路子,增强创新能力、强化创新驱动,加快形成新质生产力,为安顺现代化建设注入强劲科技动能。
第十六章 提升科技创新整体效能
以体制机制改革为突破口,以多元投入为保障,以平台建设为支撑,加快构建与新质生产力发展相适应的创新生态,推动创新资源高效配置和创新活力充分迸发。
第一节 深化科技创新体制机制改革
深化科技体制改革,健全科技创新资源统筹机制。构建完善“产学研用”一体化协同创新机制。探索在部分科研类事业单位实行企业化管理,推进职务科技成果赋权改革。创新重大科技项目立项和组织管理方式,强化有组织、有导向的科研,探索建立“企业出题、政府立项、协同破题”的机制。落实工业科技特派员、农业科技特派员工作机制。深化科技成果使用权、处置权和收益权改革,加大科研人员激励力度,允许科技人员在科技成果转化收益分配上有更大自主权。健全创新容错纠错机制,制定创新活动尽职免责清单,营造“鼓励创新、宽容失败、防范风险”的良好生态。
第二节 加强科技创新多元投入
充分发挥财政资金撬动作用,健全财政科技投入稳定增长机制和“政企社”协同机制,引导激励企业加大创新投入,提高全社会研发投入强度。推动财政科技资金优先投入“五大产业集群”“两大特色产业”等产业。强化科技金融服务。拓宽融资渠道,积极引导耐心资本发展,鼓励创新科技金融产品,引导社会资本“投早、投小、投长期、投硬科技”。积极争取省科技创新天使基金,支持合规企业申报省级科技金融扶持项目。到2030年研发经费支出达20亿元左右,全社会研发经费支出年均增长不低于15%。
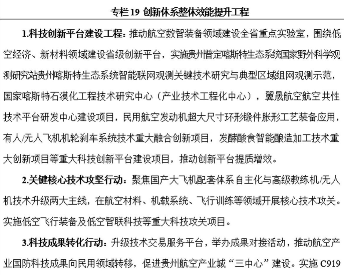
第三节 加强科技创新平台建设
积极推进一批现有省级创新平台升级为国家级平台,增创一批省级、市级创新平台,构建定位清晰、梯次衔接、协同互补的科技创新平台矩阵。加快航空产业共性技术孵化中心、航空产业转化中心、航空科创服务中心等建设,把贵州航空产业城打造成为具有影响力的产业科技创新高地。推动建设“气象+文旅”领域创新平台,助力文旅产业高质量发展。推动中药民族药野生资源保护与利用研究中心建设。分领域建设新兴产业创新中心、产业技术工程化中心、制造业创新中心等平台载体,推动创新平台从“数量增长”向“质量提升”转型。到2030年,省级及以上创新平台数量力争达到80个。
第十七章 推动科技创新和产业创新深度融合
强化企业科技创新主体地位,围绕产业链部署创新链,围绕创新链布局产业链,打通科技成果向现实生产力转化的通道,以科技创新赋能产业高质量发展。
第一节 开展产业关键核心技术攻关
健全完善重点产业链创新图谱,支持企业申报省级及以上科技重大专项。聚焦“五大产业集群”和“两个特色产业”,在航空装备制造、新材料、人工智能、生物技术、现代精细化工、特色旅游食品等领域,实施一批科技项目,突破一批产业发展“卡脖子”技术难题。加强与省内外高校、科研院所合作,开展航空装备制造、航空新材料研发应用等核心技术攻关。支持中药材精深加工技术攻关,持续提升中药产业附加值。发挥贵州省酸汤产业技术创新中心优势,持续开展酸汤产业升级攻关,推动我市酸汤产业提质增效。实施文旅数智化创新工程,运用虚拟现实、人工智能等技术赋能文旅产业高质量发展。
第二节 强化企业科技创新主体地位
加大科技型企业培育力度,支持高新技术企业和科技型中小企业发展,构建“科技型中小企业—高新技术企业—科技领军企业”梯度培育体系。推动创新资源向企业集聚,支持企业牵头组建产业科技创新联合体。健全企业研发投入激励机制,鼓励企业加大基础研究投入,促进创新链产业链资金链人才链深度融合。深入落实研发费用加计扣除、研发投入补助等激励政策,对领军型科技企业实施“一企一策”精准扶持。到2030年,规模以上高新技术企业及科技领军企业总量达90家左右,科技型中小企业稳定在130家以上。
第三节 加快科技成果转移转化
完善科技成果转化机制,常态化组织科技成果供需对接活动。建强用好贵州技术交易市场安顺专区,持续拓展功能建设,构建“源头创新—技术研发—成果转化—产业应用”全链条服务体系,打造全省技术转移重要节点。鼓励本地高校建设科技成果转化中心,支持企业布局建设概念验证、中试平台,提高科技成果就地转化效率。加大应用场景建设和开放力度,促进技术创新和产品迭代升级,营造具有竞争力的开放创新生态。加强专业技术转移服务人才队伍建设,培养一批技术经理人。
第十八章 一体推进教育科技人才发展
大力实施人才强市战略,建立健全一体推进协调机制,强化政策协同、资源统筹、评价联动,推动教育科技人才协同创新。
第一节 完善科教产协同育人机制
强化教育对科技和人才的支撑作用,实施高等教育综合改革试点,加快建设文化旅游特色大学。优化学科专业和资源结构布局,打造航空类、文化旅游类专业群,支持在安高校培育创建省级、国家级现代产业学院。推动市域科技创新平台与高校围绕专业发展、产业学院及研发中心建设、人才培养开展深度合作。深化产教融合,推进工学一体人才培育模式改革,推动学历和技能深度融合发展,培养造就更多高技能人才。加强高校双创园等建设,推动创新创业类项目孵化。加强科学技术普及,培育创新文化。支持安顺职院扩大国家级高技能人才培训基地建设,创建省级“双高”院校。
第二节 引进各类创新人才
发挥好贵州航空产业城专项人才政策作用,持续完善“全职+柔性”招才引智机制,扩大航空专项人才引进数量。支持贵州航空产业城企业及重点产业龙头企业建设科学家工作站、博士后科研工作站等平台。用好用活人才“蓄水池”“百千万人才引进计划”等人才引进政策,扩大引进重点产业、教育医疗等领域青年科技人才、领军人才和创新创业团队,“一人一策”引进顶尖人才。到2030年,引进培育国家级高层次人才5名以上、省级人才20名以上,力争全市人才规模达到38万人。
第三节 深化人才发展体制机制改革
完善人才评价机制,改进和创新人才评价方式,健全以创新能力、质量、实效、贡献为导向的人才评价体系。健全人才“引育用留”全链条工作机制。深化职称制度改革。健全人才激励机制。完善青年创新人才发现、培养、选拔机制,更好保障青年科技人员待遇。健全市委联系专家制度,完善人才服务保障机制。完善人才供需匹配机制,畅通高校、科研院所与企业人才交流通道,构建“政产学研用”融合发展良好人才生态。


第五篇
全方位扩大有效需求,服务和融入建设强大国内市场、加快构建新发展格局
牢牢把握扩大内需这一战略基点,坚持惠民生和促消费、投资于物和投资于人紧密结合,以新需求引领新供给,以新供给创造新需求,促进消费和投资、供给和需求良性互动,在服务和融入新发展格局中做出安顺贡献、赢得安顺发展。
第十九章 大力提振消费
深入实施提振和扩大消费专项行动,推动重点消费品提质升级,培育发展消费新业态,释放服务消费潜力,加力优化消费环境,积极提振消费信心,增强消费对经济发展的基础性作用。
第一节 推动重点消费品提质升级
稳定大宗消费,实施消费品质提升行动,持续拓展社会消费品市场规模。围绕设备更新、老旧营运货车报废、数码智能产品购新等重点领域,推动大规模设备更新和消费品以旧换新,规范二手商品流通秩序。建设汽车流通消费改革试点,延展汽车消费链条,拓展汽车租赁、房车露营及汽车改装等汽车后市场消费,促进二手车自由流通和企业跨区域经营。支持依法合规开展汽车摩托车赛事、展览活动,规范发展汽摩驾培、驾考市场。强化消费品牌培育,重点支持打造特色食品、中医药、民宿、赛事、文创等自主品牌。加快推动商圈和特色街区联动联建,改造升级一批特色商圈、商业步行街、夜间消费集聚区。支持步行街、商贸中心等主题化与本土文化IP、“老字号”创新、旅游服务和体验、智慧建设,开辟宠物专区,打造商业融合消费场景。
第二节 培育发展消费新业态
深化线上线下、商旅文体健多业态消费融合,支持消费场景创新、产业集聚。利用溶洞空间、传统村落、厂矿遗址等打造沉浸体验式消费新场景。围绕“旅游+”融合发展,推出一批光影夜游、研学体验、山地户外、低空旅游等互动式沉浸式体验式旅游消费业态,提供更多具有科技感、迎合时尚潮流的消费新场景。大力发展假日经济、避暑经济、演艺经济、温泉经济、首发经济、夜间经济、品牌经济、网红经济、票根经济、悦己经济、谷子经济等新业态新模式,打造文体旅多元融合消费场景。鼓励利用商业楼顶、社区、公园闲置空间等,发展文创、剧场、展览、餐饮、园艺等业态,打造特色非标商业休闲场景。拓展演艺消费,鼓励编创民族歌舞、安顺地戏等演艺作品。支持小型剧场、文创店、茶城等重点区域打造新型文化消费空间。支持企业打造彰显安顺特色农产品、民族文化产品的数字消费平台,支持数字内容创作、国漫影视等年轻化消费业态。积极创建国家消费新业态新模式新场景试点城市。
第三节 释放服务消费潜力
实施促进服务供给行动,常态化开展“瀑乡安顺+”系列促消费活动,打造“促消费+旅游”新名片,推动旅游消费扩容提质。提升餐饮消费产业能级,培厚安顺美食文化内涵,壮大安顺美食谱系,打造具有影响力的安顺美食IP,推动安顺“小吃出圈”。推动住宿消费提档升级,挖掘家庭服务消费潜力,推动消费升级。大力发展银发经济,促进老年护理、老年服饰、老年食品、老年医疗等业态发展,支持民办老年教育发展,依法落实相关税费优惠政策,支持创新农村集中互助养老新模式。拓展培训服务,规范职业技能、成人学历提升、兴趣素养等社会化培训预付式消费行为,鼓励各地依法依规开办成人夜校。加快发展数字消费、绿色消费、健康消费等新型消费业态,支持直播电商、社交电商等新业态健康发展。培育智能消费,实施“人工智能+消费”促进行动,推动文旅、教育、医疗等领域开发沉浸式数字消费项目,培育“AI+文旅”场景。
第四节 加力优化消费环境
统筹推进促就业、增收入、稳预期,加大直达消费者的普惠政策力度,完善基本公共服务和社会保障体系,锻长补短提升农村消费水平,营造消费者能消费、敢消费、愿消费的良好环境。严格落实带薪休假制度,鼓励带薪年休假与小长假连休,推行弹性错峰休假,扩大职工疗养规模,强化执行监督。探索中小学春秋假制度。完善消费市场监管体系,建立跨部门消费市场联合监管机制,严厉打击消费市场假冒伪劣商品销售、价格欺诈、虚假宣传等各类违法行为。强化商品质量监管,建立健全商品质量安全追溯体系,加大对重点消费品的质量抽检力度。强化消费者权益保护,加强消费维权宣传教育,完善消费者投诉举报处理机制,畅通消费者投诉快速响应通道,推动消费维权与行政执法衔接。
第二十章 扩大有效投资
坚持优化投资结构,提高民生类政府投资比重,持续激发民间投资活力,强化项目投资管理,保持投资合理增长,提高投资效益,充分发挥投资对优化供给结构的关键作用。
第一节 持续优化投资结构
围绕“两城三基地”建设,聚焦延链补链强链实施一批重大产业项目,不断扩大航空装备制造、新能源等领域投资规模,到2030年,制造业投资占固定资产投资比重提高到20%。聚焦战略性新兴产业和未来产业需求,加大低空经济、数字经济、新材料、未来能源、人工智能等领域投资力度。扩大文旅有效投资,全面激发市场主体活力。稳住房地产投资,加快落地一批“好房子”和高品质旅居地产项目。优化实施“两重”项目,着力推动交通、水利、物流等补短板。加大服务业投资力度,引进实施一批工业互联网、研发设计等先进生产性服务业项目。推动更多资金资源“投资于人”,持续加大社会民生领域投资,着力提升教育、医疗、养老等领域服务水平。
第二节 着力扩大民间投资
深入实施产业大招商行动,创新和优化招商方式,动态更新“一图三清单”。发挥开发区(园区)招商主阵地主战场作用,用好资金、市场、渠道等载体资源,提高招商引资质效。完善民营企业参与重大项目建设长效机制,推进基础设施竞争性领域向各类经营主体公平开放。深入实施扩大民间投资行动,用好重点民间投资项目库,发挥政府投资资金作用,引导社会资本投资,提高民间投资比重。聚焦政府和社会资本合作(PPP)新机制、基础设施领域不动产投资信托基金(REITs)等重要政策,谋划实施一批基础设施和公共事业等重点领域项目,积极向社会资本推介,鼓励民营企业参与。
第三节 坚持提高投资效益
坚持“投资必问效、无效必问责”,优化政府投资项目管理政策体系,深化投资审批改革,强化项目必要性可行性研究论证和前期工作。严格政府投资计划编制与执行,加强投资回报和资产增值管理,推广建设与运营一体化模式。加强资金与成本管控,统筹各类财政性资金,严格概算管理和造价控制,提升政府投资项目运营质量和效率。深化推动重大项目建设“5+3”工作机制,建立健全项目全领域全生命周期管理机制,强化投资项目要素保障,坚持“要素跟着项目走”,有效保障重大工程和重点项目用地、用能、环保、资金等生产要素,加快投资项目落地见效。
第二十一章 积极融入全国统一大市场建设
落实统一市场基础制度规则,完善产权保护、健全社会信用、完善基础设施建设,破除地方保护和市场分割,综合整治“内卷式”竞争,推进生产、分配、流通、消费各环节更加畅通,全面融入高效规范、公平竞争、充分开放的全国统一大市场。
第一节 落实统一市场基础制度规则
严格落实“全国一张清单”管理模式,全面清理违规制定的市场准入负面清单,坚决维护市场准入负面清单制度的统一性和权威性。加强知识产权强市建设,推进知识产权创造、保护和运用的管理政策和制度落实,重点聚焦航空装备制造等重点产业培育高价值专利与优势企业,从严从重从快打击侵犯商标、专利、地理标志等违法行为。健全社会信用体系,推进信用分级分类监管,完善守信联合激励和失信联合惩戒制度,推进诚信安顺建设。推进统一市场基础设施建设,提升市场设施高标准联通水平。
第二节 坚决破除地方保护和市场分割
推进统一市场监管执法,加强公平竞争审查刚性约束,强化反垄断和反不正当竞争执法司法,清理和废除妨碍统一市场和公平竞争的各种规定和做法。配合深化企业反垄断合规建设,预防和制止市场经济活动中的垄断、不正当竞争行为,积极开展整治滥用市场支配地位和滥用行政权力排除、限制竞争专项行动。健全市场综合监管体系,推进跨部门协同联动执法,加强基层市场监管标准化、规范化建设,深化智慧市场监管。规范招商引资行为,严禁违法违规给予政策优惠行为。完善招标投标制度规则,持续深化公共资源交易“全省一张网”系统功能应用。
第三节 综合整治“内卷式”竞争
充分发挥政府引导作用,引导企业提升产品品质,防止产业发展模式千篇一律、产业类别高度雷同。激励市场主体通过商业模式创新、产业链延伸和成立产业联盟等实现错位发展。推动各县(区)产业综合比较优势、资源环境承载能力、产业发展基础条件等因素,明确产业发展功能定位,预防脱离各地实际盲目“求新”,避免低层次重复建设和过度同质竞争。深入推进质量强市建设,推进质量基础设施建设,构建完善的质量技术服务体系。加强质量监管,完善行政裁量权基准。用好线上质量基础设施“一站式”“市场主体直通车”等平台,及时为企业提供服务。健全事关产业健康发展的政策制度,推动形成产业政策和竞争政策有机结合、相互促进的良好局面。
第六篇
进一步全面深化改革开放,激发高质量发展动力活力
聚焦服务构建高水平社会主义市场经济体制,坚持以经济体制改革为牵引,深入推进改革创新,坚定不移扩大开放,着力破解深层次体制机制障碍,充分激发各类经营主体活力,持续增强高质量发展内生动力和活力。
第二十二章 激发各类市场主体活力
坚持和落实“两个毫不动摇”,培育壮大市场主体,促进各种所有制经济优势互补、共同发展,完善中国特色现代企业制度,弘扬企业家精神,为安顺塑造发展新动能新优势提供制度保障。
第一节 深化国资国企改革
持续深化国有企业改革,推动国有资本和国有企业做强做优做大,增强核心功能、提升核心竞争力。完善主责主业动态管理制度,进一步明晰不同类型国有企业功能定位。加快推进国有经济布局优化和结构调整,推动国有资本向关系国家安全、国民经济命脉的重要行业和关键领域集中,向关系国计民生的公共服务、应急能力、公益性领域等集中,向前瞻性战略性新兴产业集中。落实国有企业打造原创技术策源地的政策制度,支持重点领域、重点行业领军企业推进原始创新。深入推进研发投入、平台能级、人才质量、成果转化、创新生态“五大提升”行动。健全国有企业科技创新考核机制,提高研发投入在经营业绩考核中的权重。突出主业、聚焦实业,推进国有企业整合重组、有序进退、提质增效,清理不具备竞争力、效益低下的非主营业务,剥离低效无效资产。深化国有资本投资、运营公司改革,加快市县融资平台公司转型发展,促进存量资产盘活。优化国有企业分类考核评价体系,探索实行“一业一策、一企一策”考核,强化考核结果运用。健全国资监管体制机制,加快构建覆盖“人、财、物”全生命周期管理体系。建立市属国有企业分级分类管理机制,开展重点景区职能优化工作,持续推动国企生存回归利润、机制回归市场、发展回归产业。
第二节 促进民营经济发展
落实民营经济促进法。健全促进“两个健康”工作机制,依法保护民营企业产权和企业家合法权益。规范和加强民营企业诉求建议处置,常态化开展涉民营企业案件评查,建立冤错案件发现、纠正与预防长效机制。依法全面保护民营企业物权、债权、股权、知识产权等各类财产权,完善产权保护联席会议制度。加强民营经济发展要素保障。建立惠企政策直达快享机制,推广“贵商易”平台应用,实现政策“一键申请、一站办理”。完善民营企业信用状况综合评价体系,健全中小企业增信制度。加大对初创期、种子期创业的支持力度,建立创业失败者再创业帮扶机制。健全领导干部联系服务重点民营企业和商会制度,完善常态化政企沟通交流机制。
第三节 培育壮大市场主体
大力实施培育壮大经营主体行动,优化经营主体规模结构。推动大中小企业协同融通发展,支持重点产业领域龙头企业通过强强联合等方式提升核心竞争力与产业带动力。分型分类支持个体工商户发展壮大,建立个体工商户转型升级为企业培育库。大力推动企业上规上新上市,完善激励支持政策,抓好规上工业企业、规上服务业企业、限上批零住餐企业、资质以上建筑企业等“四上”企业培育,建立临规企业库,一体推进“选种、育苗、培优”,加大力度推进“升规入统”。加强企业上市服务,一企一策帮助企业解决难点堵点,鼓励在安航空企业改制上市。
第二十三章 深化要素市场化配置改革
充分发挥市场在资源配置中的决定性作用,更好发挥政府作用,以破除阻碍要素自主有序流动的体制机制障碍为着力点,畅通要素流动渠道,丰富要素供应方式,推动实现资源配置效率最优化和效益最大化。
第一节 提升土地和矿产资源配置效率
加快构建城乡统一的建设用地市场,健全存量土地盘活机制,提高土地要素配置效率和保障能力。优化土地管理,探索建立优先保障主导产业、重大项目合理用地机制。优化城市工商业土地利用,发展建设用地二级市场,推动土地混合开发利用、用途合理转换,推进工业项目标准地出让改革。推进落实长期租赁、先租后让、租让结合等工业用地供应方式。探索建立用地、用林联动审批机制。落实批而未供土地和闲置土地处置机制,盘活存量土地和低效用地。开展各产业园区用地专项治理。结合建设用地起底大调查,建立存量土地数据库并实施年度更新。加强土地市场动态监测,合理确定土地供应规模、结构和时序,强化供后监管。全面推进矿业权竞争性出让,落实“净矿”出让有关规定,提升矿产资源配置效率。
第二节 畅通人力资源要素流动
加快发展人力资源服务业,推进人才引进市场化发展,凝聚人才开发合力。加快畅通劳动力和人才社会性流动渠道。利用好东西部协作机制,强化访企拓岗,通过“点对点”输出等方式,促进跨省务工群众就业。完善基层人才服务保障体系,聚焦重点产业发展的人才需求,加大急需紧缺高层次人才引进力度,探索机构式、团队式引才模式,引进知名高校科研院所在安顺设立科技创新或科技研发机构。畅通企业、社会组织人员与党政机关、国有企事业单位双向交流渠道。探索推动企业人才评价与职称评审互通。加大海外人才引进力度,做好外国高端人才、外国专业人才来安工作许可服务与管理,探索外籍人才职称评聘、社会保障等配套制度创新。
第三节 加快培育数据要素市场
强化数据要素优质供给,持续协调推进政务数据高效开放共享,推进旅游、卫生健康、气象等高价值数据集向社会开放。加快完善数据标注等产业培育支持政策,推动政务部门、公共企事业单位的数据产品和服务交易通过贵阳大数据交易所交易。鼓励和引导市场主体依法开展数据资产盘点、数据价值评估、数据资产入表和数据要素交易活动,激活数据要素价值。探索建立公共数据资源开发利用收益合理分享机制,鼓励各类企业依法依规依托公共数据提供公益民生服务,赋能产业发展。加快发展数据要素市场,做大做强数据要素型企业。
第四节 加强其他领域要素资源保障
拓展要素新内涵,构建多维度要素保障体系,推动生产要素创新性配置,促进各类先进生产要素向发展新质生产力集聚。完善主要由市场供求关系决定要素价格机制,防止政府对价格形成的不当干预。摸清存量资产底数,有效盘活存量基础设施和闲置房产。深入推进电源上网电价、天然气价、工程性水价市场化改革,优化居民阶梯水价、电价、气价制度。健全劳动、资本、土地、知识、技术、管理、数据等生产要素由市场评价贡献、按贡献决定报酬的机制。深化服务业领域改革从土地规划、服务标准、人员培养等方面强化要素保障,研究推动商业医疗补充保险政策落地,加强要素综合配置保障。
第二十四章 提升政策协同效能
深化财税金融体制改革,持续健全预算制度,深入落实国家税制改革部署,完善地方金融管理体制机制,为安顺市塑造发展新动能新优势提供制度保障。
第一节 强化财税体制改革
健全预算制度,加强财政资源和预算统筹,增强财政生财聚财能力,强化基本民生财力和重大战略任务保障。深化零基预算改革,规范和优化项目入库、支出标准、绩效评价等关键制度。规范税收优惠政策,深化税收征管改革。落实中央和省税收制度改革部署,全面贯彻落实中央和省出台的税收优惠、消费税征收环节后移、增值税留抵退税和抵扣等税收政策。落实经营所得、资本所得、财产所得税收政策。进一步健全市以下财政体制,理顺市以下财政事权和支出责任划分。积极探索建立激励机制,促进各地在高质量发展中培育财源。加强财会监督。落实国家和省有关政府债务管理各项制度政策,建立全口径地方债务监测监管体系。
第二节 深化金融领域改革
创新发展科技金融、绿色金融、普惠金融、养老金融、数字金融,加大对重大战略实施、重点领域和薄弱环节的金融支持力度。加大“引金入安”力度,深化农村信用社改革,引导在安金融机构健全市场、产品、服务体系,增加县城和乡镇金融服务可及性。梯次培育推进企业上市,充分运用多层次债券市场,完善基金生态链,全面提升资本市场利用水平。健全金融监管体系和金融工作协调机制,深化央地监管协同。完善地方金融管理体制机制,健全防范化解地方金融风险体系和问责制度,健全防范化解地方中小法人金融机构风险机制,健全金融消费者合法权益保护和防范打击非法金融活动工作机制。
第二十五章 坚持不懈优化营商环境
坚持“治、改、管、建”并举,探索推出一批牵引性、关键性、标志性改革举措,打造高效便捷的政务环境、公平公正的法治环境、公平竞争的市场环境、合作共赢的开放环境、具有吸引力的发展环境,持续提升营商环境便利度。
第一节 营造高效便捷的政务环境
全面加强政务服务渠道建设,持续深化“贵人服务”政务服务品牌,进一步深化行政审批制度改革,巩固提升“五个通办”服务,推动政务服务“午间办”,建设多网融合对企综合服务平台,推动“高效办成一件事”事项集成办。建立健全“接诉即办”机制,加强12345热线与政务服务平台投诉建议体系、“好差评”体系等业务协同。推进“企业之家”建设,建立为民营企业办实事清单。完善“政策找企业、企业找政策”长效机制,推行惠企政策“免申即享”,通过“贵商易”等平台向民营企业精准推送惠企政策做到“无事不扰、有求必应”。创新集成办、承诺办、跨域办、免申办等政务服务模式,强化跨地区、部门、政策、业务、系统协同和数据共享。加快推进智慧政务升级,持续深化“人工智能+政务服务”,推动更多政务服务事项实现全流程全环节电子化、智能化,推动政务服务扩面增效,健全线上线下帮办代办体系,增强帮办代办能力。建好多网融合的对企综合服务平台,完善领导干部联系服务企业机制。
第二节 持续开展突出问题专项整治
深入实施招商引资“打白条”“许空愿”问题专项整治,全面清理招商引资合同(协议)中未兑现事项,积极稳妥依法协商不符合现行政策、双方存在分歧或企业尚未达到兑现条件的招商承诺。严格落实国家和省关于规范招商引资行为的有关规定,严禁违法给予政策优惠。深入实施政府拖欠企业账款问题专项整治,依法依规全面清理偿付政府机关、事业单位、国有企业、融资类平台公司拖欠民营企业账款,建立预防和清理拖欠企业账款长效机制和披露、劝告指导、主动执法制度。深入实施涉企执法不规范问题专项整治,着力规范涉企行政检查,大力推行服务型执法,依法公布年度涉企行政检查事项清单,推行“综合查一次”,实行涉企行政检查“白名单”,落实市场监管行政违法行为首违不罚、轻微免罚清单,推进严格规范公正文明执法。深入实施“新官不理旧账”问题专项整治,切实解决企业合理诉求,开展惠企政策不兑现专项清理。深入实施违规干预涉企经济纠纷问题专项整治,大力纠治以行政或刑事手段干预涉企经济纠纷,整治违规“查扣冻”企业资产和追缴企业主合法财产等问题,建立涉企经济纠纷案件质量评查监测机制。强化产权执法司法保护,建立涉政府产权纠纷治理长效机制。深入开展解决民营企业、中小微企业融资难融资贵问题专项行动,加强政金企融资对接。健全规范涉企执法长效机制,强化营商环境专项监督和追责问责。
第二十六章 融入国家区域重大战略
充分发挥地区比较优势,找准区域发展定位,积极对接粤港澳大湾区、成渝地区双城经济圈建设,深化与长江经济带等区域发展,全力参与新时代西部大开发建设,推动更好的合作实现更高水平开放。
第一节 积极对接粤港澳大湾区建设
深化产业协同与承接转移,积极探索“广州研发+安顺制造”“广州总部+安顺基地”“广州市场+安顺产品”等合作模式,推动产业延链补链强链。利用大湾区巨大消费市场,持续建设大湾区“菜篮子”基地,推动“黔货出山”,提升“黄果树·臻品”等区域公共品牌影响力,打造粤港澳大湾区“菜篮子”生产基地40个。拓展旅游及新业态合作,充分发挥安顺“21℃的城市”IP品牌优势,深化与大湾区在文旅领域的合作,共同开发精品旅游线路。强化“穗安协作”机制,继续推进产业发展、区域协作、园区建设、人才交流、劳务输转等工作。
第二节 主动融入成渝地区双城经济圈
加快对接成渝地区在航空装备制造等领域的产业需求,积极承接成渝地区的产业配套。推动安顺特色食品、中药材等优质农产品打造成渝地区直供基地,拓展消费市场。推动安顺黄果树、龙宫等知名旅游资源与成渝地区文旅市场、文创产业优势结合,共同策划精品旅游线路,实现客源互送、市场共享,提升区域旅游品牌吸引力。积极探索与成渝地区在科技研发、人才培养等方面的合作,利用成渝地区高校和科研院所的资源优势,开展协同创新与技术转化,创新合作机制。
第三节 深度融入长江经济带发展
联动长江中游城市开展生态治理、能源协作与文旅联线开发。积极对接长三角一体化发展,利用安顺在航空装备制造、旅游食品、健康医药等方面的产业基础,推动产业链供应链衔接配套,加强数字经济、科技创新、教育医疗等领域合作。深化旅游产业合作,依托黄果树、格凸河等核心资源,与长江经济带沿线城市共推精品线路,提升文旅竞争力。
第二十七章 扩大高水平对外开放
把握贵州省内陆开放型经济试验区建设机遇,以西部陆海新通道建设为引领,构建立体开放通道体系,打造层次分明、分工明确的开放平台体系,深化共建“一带一路”,推动外贸扩量提质增效,健全产业与外贸联动互促机制,推动开放型经济跃上新台阶。
第一节 用好西部陆海新通道建设机遇
积极融入和服务西部陆海新通道建设,打造西部陆海新通道节点城市,推动“通道+经贸+产业”联动发展。充分利用花江峡谷大桥通车、六安高速全线贯通的交通优势,主动加强与北部湾国际门户港、贵阳国际陆港等枢纽的联动,强化黄桶铁路站、坝草港枢纽功能,推进西部陆海新通道重要节点城市综合交通体系建设,提升货物仓储、周转、配载效率。大力发展面向通道的临港物流、智慧仓储、高端加工制造等枢纽偏好型产业,推动本地特色农产品、石材制品等利用新通道的便捷物流网络“走出去”。推进区域协作机制创新,协同遵义、泸州等城市打通支线交通网络,实现机场协同、产业联动。
第二节 构建立体化双向开放平台体系
完善“1+3”国家级和省级开放创新平台功能,用好安顺国家高新区、省级开发区等开放平台,支持安顺经济技术开发区创建国家级开发区,支持外贸外资企业向开发区集聚发展。培育开放型经济新动能,谋划利用国内外展会平台,宣传推介良好会展环境,推动企业和产品借力走上国际舞台,力争引进1—2个国际化、专业化程度较高、影响力较大的国内外品牌会展活动在安顺举办。
第三节 加快沿着“一带一路”走出去
搭乘“一带一路”沿线国家贸易通道,探索培育韩国、瑞士、新加坡等新兴市场,积极开拓东南亚、南亚、中亚等市场,推动黔中(安顺)国家级示范物流园区打造为通往东盟“一带一路”的智慧重要物流枢纽。充分利用中国—东盟自由贸易区平台,加快安顺面向东盟各国开展农业水利、教育培训、电子商务、跨境支付等领域合作。促进贸易转型升级,加快发展跨境电商、海外仓、市场采购、数字贸易、技术服务出口等新业态,推动飞机发动机零部件、锻件、马桶盖等特色优势产业持续做大存量。充分利用知名企业资源渠道和各层级、各类型国际合作平台、机构力量,深入开展港澳台及国外商企的对接,更大力度吸引和利用外资。
第七篇
统筹推进城乡融合发展,加快乡村全面振兴
强化主体功能区战略实施,完善国土空间规划体系,深入推进以人为本的新型城镇化,大力推进“四在农家·和美乡村”建设,持续巩固拓展脱贫攻坚成果,加快推动兴业强县富民一体发展,促进城乡融合和区域协调发展。
第二十八章 优化国土空间发展格局
落实主体功能区战略,落实“三区三线”管控,健全国土空间用途管制制度,提升国土空间治理能力,推动城乡融合、点面联动、绿色高效、品质提升的全域国土空间开发格局逐步形成。
第一节 落实“三区三线”管控
严格落实“三区三线”管控,统筹优化农业、生态、城镇空间,推动战略性新兴产业、能源资源基地等布局优化,推进林耕空间优化,深化落实“两屏三区双轴线、一极三核两节点”(两屏:北部三岔河生态屏障、南部北盘江生态屏障。三区:都市农业示范区、特色农产品优势区、生态农业发展区。双轴线:“贵阳——安顺”一体化发展轴、“西秀-普定-紫云”综合发展轴。一极:安顺中心城区区域增长极。三核:平坝区城区、普定县县城、镇宁自治县县城高质量发展核心。两节点:关岭自治县县城、紫云自治县县城发展节点。)的市域国土空间开发保护总体格局。组织开展安顺市第四次全国国土调查。完善国土空间规划体系,落实优化耕地和永久基本农田、生态保护红线、城镇开发边界等控制线,分区分类实施差别化、精细化用途管制。严格落实生态环境分区管控方案,开展“绿盾”行动强化监督,开展自然保护地、生态保护红线生态破坏问题排查整改。加大耕地、林地执法监督力度。根据省市发展战略变化,推动生态环境分区管控方案、生态环境管控单元、生态环境准入清单实施评估、更新调整,优化全市区域发展与保护格局。
第二节 健全国土空间用途管制制度
实施规建管一体、以规划定供给,提升科学化、精细化、数字化的空间治理能力。加强国土空间规划实施监督管理,建立健全规划传导机制。落实国土空间规划定期评估制度,常态化开展国土空间规划体检评估,有效深化细化规划体检评估内容。完善规划许可管理举措,推动用地审批与规划许可融合管理。强化国土空间优化发展保障机制,建立市级自然资源、发改、交通运输、水利、林业等部门重大项目用地保障、多元保障联动机制,强化部门纵横沟通对接,有效做好保障服务。探索实施建设用地总量按规划期管控模式,实行统筹存量和增量综合供地。完善用地审批和规划许可执行情况监管机制,逐步实现国土空间用途管制的全流程、全周期管理。运用自然资源管理和国土空间规划“一张图”,推动数字化空间治理能力提升。
第二十九章 深入推进以人为本的新型城镇化
坚持城市内涵式发展,以推进城市更新为重要抓手,科学有序推进农业转移人口市民化,进一步优化城镇发展格局,全面提升城市品质和城镇承载力,推动城市结构优化、动能转换、品质提升、绿色转型、文脉赓续、治理增效。
第一节 有序推进农业转移人口市民化
严格落实全省城镇全面放开落户限制的户口迁移政策,全面实施户口迁移等高频户政业务“全程网办”,健全常住地登记户口提供基本公共服务制度和以公民身份证号码为标识、与居住年限相挂钩的非户籍人口基本公共服务提供机制,促进城镇稳定就业和生活的农业转移人口与城镇居民享有同等权利、履行同等义务。健全覆盖城乡的公共就业服务机构体系,打造全市统一的就业服务信息平台,以制造业和家政服务业等用工紧缺行业需求为牵引,推动农业转移人口职业技能提升。推动转移支付、新增建设用地指标、基础设施建设投资等与农业转移人口市民化挂钩,优先保障人口净流入区(县)进城落户人口民生基础设施项目建设用地。深化赋予特大镇同人口和经济规模相适应的经济社会管理权改革及城市更新改造、运营、治理体制改革等,合理布局产业、教育、医疗卫生、社会保障以及住房等资源供给,提高转移人口的城市归属感和适应性。
第二节 优化城镇发展格局
坚持人口、产业、城镇、交通一体规划,遵循“融圈强心、优化县城、做特乡镇”原则,协同推进贵阳都市圈一体化建设,打造“1+3”同城化半小时城镇圈,构建“一极三核、两轴驱动、两区协同”(一极:西秀城区<含安顺经济技术开发区>高质量发展增长极;三核:平坝、普定、镇宁城区三个发展核心;两轴:贵阳—安顺一体化发展轴、普定—西秀—紫云综合发展轴。两区:北部城镇高质量发展区与南部生态高品质维育区,形成“北城南苑”的空间格局。)的山地特色城镇发展格局。做大做强中心城区,持续提升西秀区经济首位度,打造城市高质量发展增长极。以平坝、普定、镇宁为带动城镇经济发展的引领核,推动基础设施与中心城区互联互通、公共服务共享。引导重点产业向贵阳—安顺一体化发展轴、普定—西秀—紫云综合发展轴集中集聚、错位发展。发挥小城镇连接城市、服务乡村发展的关键节点作用,强化小镇IP塑造,着力培育一批商贸重镇、旅游名镇、特色小镇。
第三节 深入实施城市更新行动
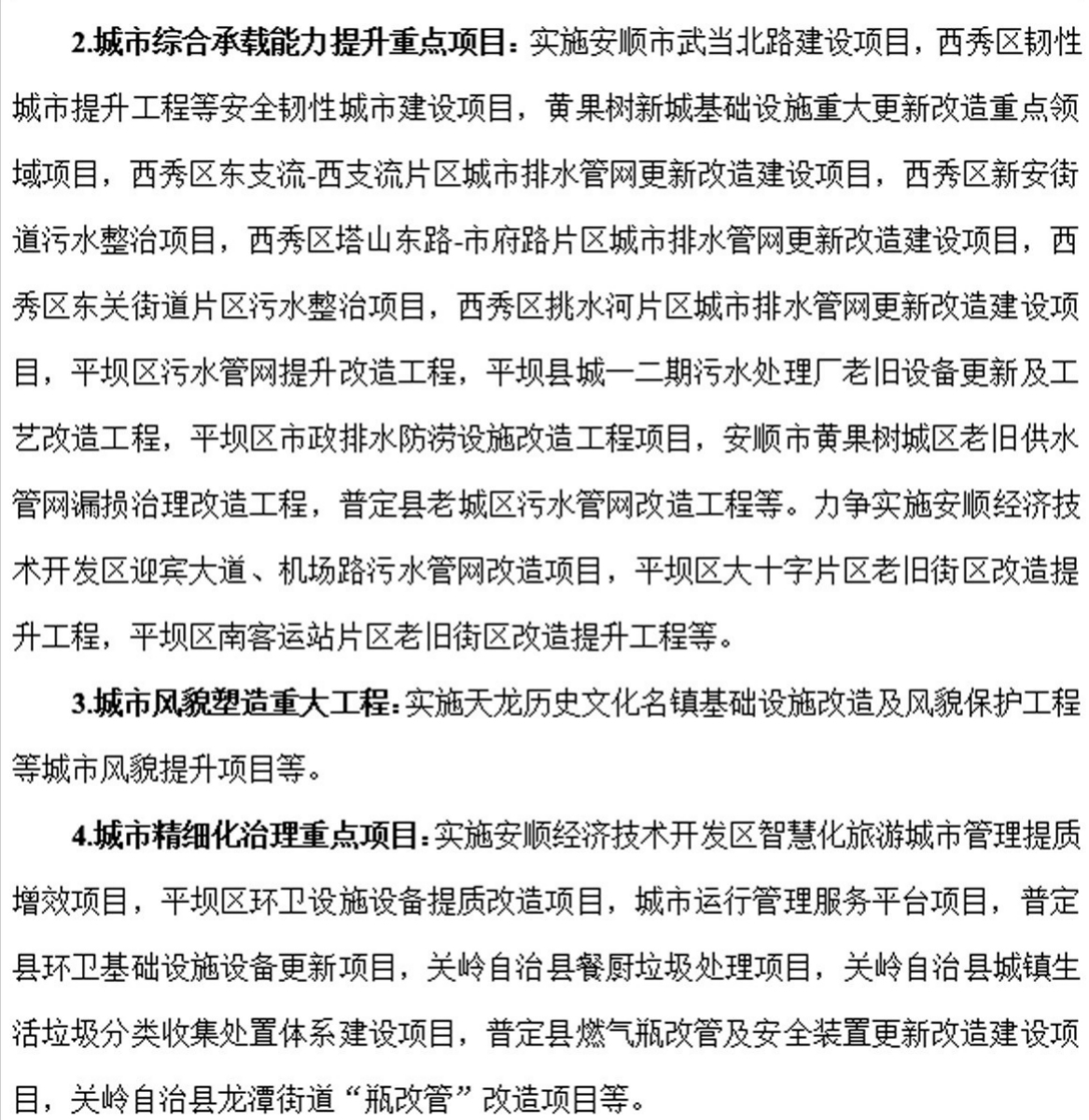
着眼“补短板、提品质、强功能、亮文化”,以“盘活存量”为核心,以城市体检为基础,持续推进城市更新与一流旅游城市建设深度融合。创新完善以片区为抓手、以需求为导向、以项目为牵引的城市更新体制机制。推进顾府街片区、虹机厂片区等城市片区一体更新,促进城中村、老旧街区、老旧厂区更新改造与基础设施配套、土地综合开发、零星低效用地利用有机融合,持续提升城市居住环境、设施条件、服务功能和文化价值。加强城市基础设施建设改造,深入推进地下管网改造。系统推进完整社区建设,开展城市社区嵌入式服务设施建设,构建城市一刻钟便民生活圈。建设创新型产业社区、商务社区。因地制宜补齐公共服务设施短板,优化综合服务设施布局。持续巩固国家园林城市创建成果,完善公园体系和绿道系统,建设多层次公园体系,提升综合服务能力。强化城市风貌管控,分类推进城市建筑风貌、交通环境、夜景靓(亮)化等城市风貌整治。到2030年,建成区绿化覆盖率42%。
第四节 增强城市综合承载能力
深化城市安全韧性提升行动,全面排查城市基础设施风险隐患,优先推进燃气、排水、供水等城市基础设施生命线安全工程建设,完善建设运维长效管理制度。加快升级改造一批具有隔离功能的旅游居住设施、医疗应急服务点、仓储基地等“平急两用”公共基础设施。持续巩固提升海绵城市建设成效,完善“源头减排、管网排放、蓄排并举、超标应急”的城市排水防涝工程体系。优化城市防灾减灾空间格局,编制城市安全风险清单,划定洪涝风险区、地质灾害重点防控区,增强城市抵御风险、适应变化、恢复发展的能力。到2030年,建设改造地下管网达550公里以上,城市生活污水收集率达到62%,海绵城市建成区占比达75%。
第五节 提升城市治理效能
创新城市精细化管理理念、手段、模式,树立“物本”向“人本”转变的全周期管理思维,推动城市治理由被动响应向主动防控转变。强化党建引领下的基层多元共治,推广“接诉即办”“城管进社区”等机制,引导市场主体、社会力量参与城市公共空间治理,构建起全域统筹、协同联动、智慧高效的城市治理新格局。依托智慧城管平台构建“AI识别+无人机巡查+数据驱动”的智能监管体系,推动城市信息模型(CIM)平台建设,提高城市运行“一网统管”能力。统筹好资源要素配置、公共服务设施建设和生态环境保护,开展城市管理标准化专项行动,明确市容环境、公共秩序等领域管理标准与规范,提升管理服务精细化水平。


第六节 发展壮大县域经济
加强分类指导,坚持“三规联动”,立足县域资源禀赋、产业基础、区位条件,“三业统筹”培育壮大具有持久竞争力的特色主导产业,扎实推进以县城为重要载体的城镇化建设,促进县域之间分工协作、错位发展。深化扩权强县改革,加强县域基本公共服务供给统筹。普定县立足“风光水火储”能源优势与黔中经济区内联外通的区位条件,以现代能源、新型材料为主导,构建以现代能源为核心的产业体系,加快硅精深加工产业融合发展,做强茶叶、金刺梨等特色农业,推进与安顺中心城区同城化步伐。镇宁自治县以全国最大钡盐系列产品生产研发基地为基础,做强做优精细化工、特色轻工。高标准规划建设低空经济产业园,培育通航培训、低空观光、短途运输等新业态。立足紧邻黄果树风景名胜区的区位优势,全力打造景区配套服务核心区,实现产业升级与文旅服务协同发展。关岭自治县围绕道地药材、民族医药和农产品资源,利用花江峡谷大桥通车优势,打造全省重要的中医药制造基地和以关岭牛为代表的生态食品加工基地,引导人口、资源要素向县城集中集聚。紫云自治县积极优化“北种南养”农业格局,加快发展精细碳酸钙产业链,打造全省重要的新型建材基地。同时依托格凸河等核心景区,推动旅游业高质量发展,打造铁路经济与生态旅游新支点。
第三十章 推进乡村全面振兴
坚持把解决好“三农”问题作为重中之重,深入学习运用“千万工程”经验,持续巩固拓展脱贫攻坚成果,分类有序推进乡村全面振兴,统筹提升乡村产业发展水平、乡村建设水平、乡村治理水平,建设“四在农家·和美乡村”,让农村有更好发展、让农民有更多福利。
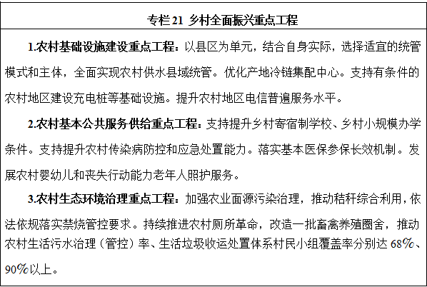
第一节 巩固拓展脱贫攻坚成果
坚定永久守牢不发生规模性返贫致贫底线,巩固提升“3+1”保障成果,探索过渡期后帮扶措施。加大对国家级、省级重点帮扶县的帮扶支持力度,积极争取中央和省级衔接资金、东西部协作资金,推动资金、项目、土地、人才等各类帮扶资源向重点帮扶县流动。深化东西部协作、中央单位定点帮扶、社会帮扶等,搭建东西部企业合作对接平台,促进产业转移与承接,带动就业。统筹建立常态化防止返贫致贫机制,加强对覆盖全体农村人口的防止返贫致贫监测帮扶大数据信息系统的应用,坚持精准帮扶,完善兜底式保障,强化开发式帮扶,增强内生动力,落实分层分类帮扶欠发达地区政策,坚决守牢不发生规模性返贫致贫底线。管好用好脱贫攻坚和乡村振兴中形成的资产。派强用好驻村第一书记和工作队。推进“扶志与扶智”。
第二节 加强易地搬迁后续扶持
深入推进易地搬迁安置区高质量融入新型城镇化。加快搬迁群众市民化进程,持续加大搬迁群众就业创业扶持力度,认真组织好年度培训工作,持续保障有劳动力搬迁家庭一户一人以上稳定就业,鼓励在外务工搬迁群众回乡投资兴业。大力支持帮扶车间(产业园区)加快发展。保障搬迁群众基本权益,持续盘活迁出地的“三块地”。完善安置社区教育、医疗、文化等配套设施和公共服务保障,持续改善安置区生产生活条件,不断提升安置社区居住品质,鼓励和探索解决新增移民人口住房问题的办法和措施。推进大型安置社区“一老一小”社会化服务保障、物业服务管理规范化。整合安置区及周边资源资产,大力支持搬迁安置区发展壮大社区集体经济,收益重点用于搬迁群众分红。推动以工代赈项目向搬迁安置区延伸。
第三节 分类有序推进乡村全面振兴
按照“以点示范、分类推进、全面推广”的思路,综合考虑建设形态、居住规模、服务功能、产业基础等因素,因地制宜分类推进集聚提升类村庄、城郊融合类村庄、特色保护类村庄、搬迁撤并类村庄建设。集聚提升类村庄重点强化产业发展,改造提升基础设施。城郊融合类村庄重点推动城乡一体化建设,推动城镇公共服务向农村延伸,促进城乡基础设施互联互通、共建共享。特色保护类村庄重点改善基础设施和公共环境,保持村庄的完整性、真实性和延续性。搬迁撤并类村庄有序实施搬迁撤并。其他发展类村庄重点保障基本民生需要。
第四节 提升乡村产业发展水平
坚持把产业振兴作为乡村振兴的重中之重,培育壮大乡村特色产业,做好“土特产”文章,大力发展乡村种养业、加工流通业、休闲旅游业、乡村服务业,培育建设一批特色乡村产业走廊。积极搭建农业产业融合发展平台载体,建设乡村现代农业产业中心,支持农产品加工、商贸流通业发展。实施农产品加工业提升行动,培育农产品加工引领性企业,提升精深加工技术水平,推动农产品加工提质增效,实现农产品多元化开发、多层次利用、多环节增值,力争到“十五五”期末,全市农产品加工转化率达73%。推动农业“接二连三”,打造全产业链,提升农业附加值,促进农业生产与加工、产品与市场、企业与农户协同发展,推动产加销贯通、农文旅融合。实施乡村文旅深度融合工程,推进乡村旅游集聚区(村)建设,建设一批设施完备、功能多样的休闲观光园区、森林人家、康养基地、乡村民宿,发展乡村共享经济、创意农业。持续发展锦绣、银饰、蜡染、屯堡雕刻等乡村特色手工业,持续推进乡村传统工艺振兴,加大关岭、紫云、镇宁等民族地区特色村寨保护力度。
第五节 建设“四在农家·和美乡村”
统筹优化村镇布局,加强村庄规划建设管理,科学编制村庄规划。加快推进农村基础设施提档升级,建立乡村基础设施长效管护一体化机制。持续完善农村交通网络和服务。推动农村供水高质量发展。推进农村电网改造升级。加强农村信息通信基础设施建设,完善农村物流和商业网点。强化农村基本公共服务供给。持续整治提升农村人居环境,深入开展“两清两改两治理”和卫生家庭建设,实施乡村绿化美化和村庄清洁行动,推动厕所粪污和生活污水协同治理,加强生活垃圾源头减量、就地就近处理和资源化利用,以钉钉子精神解决好农村改厕、垃圾围村等问题。推进数字乡村建设,实施数字乡村发展行动,建设数字乡村平台,推动农村基础设施数字化、智能化升级。建立多元化投融资机制,鼓励社会资本参与农村基础设施建设和运营。
第六节 提升乡村治理水平
健全基层服务体系,加强乡村公共服务平台和能力提升。推广运用“积分制”“清单制”等乡村治理模式。健全党组织领导的自治、法治、德治相结合的乡村治理体系,充分发挥党员、干部、人大代表、政协委员带头作用,强化村规民约激励约束功能,持续开展滥办酒席、人情攀比、厚葬薄养、高额彩礼等突出问题治理。健全完善村规民约,持续推进农村志智双扶、移风易俗,培育文明乡风,打造共建共治共享的乡村治理格局。实施文明乡风建设工程,推动农村文化活动场所等改扩建,开展文艺演出、民俗活动等农村文化活动,丰富农民群众的文化生活。鼓励村民传承民间技艺、民俗活动。壮大乡村人才队伍,强化乡村振兴青年人才支撑。

第三十一章 推进城乡融合发展
以体制机制改革为动力,持续深化农业农村综合改革,完善城乡融合发展机制,推进城乡之间公共资源均衡配置和发展要素自由流动,加快推进基础设施和公共服务设施向农村延伸,稳步提高城镇化质量和水平,促进城乡融合发展。
第一节 持续深化农业农村综合改革
保持土地承包关系稳定并长久不变,保障农民土地承包经营权益,维护农村社会稳定。有序推进第二轮土地承包到期后再延长30年工作,落实延包配套制度。加强农村宅基地管理。深化农村集体产权制度改革,清理整顿农村“三资”,依法盘活用好闲置土地和房屋,分类保障乡村发展用地。探索产业带动、资源开发、服务创收、租赁经营、项目拉动、资金合作等多元化发展路径,拓宽集体经济和农民增收渠道。稳步开展全域土地综合整治,节约集约利用农村集体经营性建设用地。深化集体林权制度改革。大力发展新型农村集体经济,健全集体经济组织运行和分配机制,深化利益联结,创新探索推广肉牛产业新型联农带农模式改革试点,增强联农带农富农能力。积极推动农产品外贸转型升级。深化拓展“兵支书”经验做法。
第二节 推动城乡要素双向自由流动
坚决破除妨碍城乡要素自由流动和平等交换的体制机制壁垒,促进“人、地、钱、技”等要素在城乡间平等交换、双向流动。深化城乡产业融合发展,推动农业农村资源深度开发和县域农业、工业产业链延伸拓展,带动农村一二三产业深度融合发展,促进工农互促、以城带乡、富民强村一体发展。强化县乡村公共资源和公共服务的统筹力度,提升县城带动乡村发展能力。依法推动集体经营性建设用地、闲置宅基地、闲置农房的盘活利用和价值实现。探索城乡基础设施一体化建管机制,保障城乡基础设施有效运转,推动县城基础设施向乡村延伸。加强农村教育、医疗、文化等公共服务供给,提高服务质量。
第八篇
激发文化创新创造活力,促进文化繁荣发展
坚持以社会主义核心价值观引领文化建设,牢牢把握新时代新的文化使命,深入挖掘安顺文化渊源脉络和时代价值,有效保护和科学利用特色文化资源,充分激发文化创新创造活力,推动文化大繁荣大发展,在增强文化自信、化风育人,推动经济社会发展上取得更大成效,为多彩贵州文化强省建设作出安顺贡献。
第三十二章 巩固壮大主流思想舆论
坚持党对意识形态工作的全面领导,深化党的创新理论学习和宣传教育,强化舆论引导,坚持不懈用习近平新时代中国特色社会主义思想凝心铸魂,为高质量发展汇聚强大正能量。
第一节 推动党的创新理论更加深入人心
坚持用党的创新理论武装头脑、指导实践、推动工作,全面落实党委(党组)理论学习中心组学习相关制度,常态化开展党委(党组)理论学习中心组学习列席旁听,加强督促指导,推动全市各级党委(党组)理论学习中心组学习更加制度化、规范化。全面落实意识形态、网络意识形态、网络安全工作责任制。深入实施党的创新理论传播工程,深化拓展“理论宣传二人讲”等宣讲方式,培育打造“安新讲”理论宣讲品牌。深入开展理论宣讲,不断增强全市广大党员干部群众的思想认同、理论认同、政治认同、情感认同。深入实施哲学社会科学创新工程,支持社科联等组织申报全国、全省哲学社会科学规划课题,组织全市社科理论界专家学者开展研究阐释,助力哲学社会科学自主知识体系建设。围绕中国式现代化安顺实践推出一批重大理论成果。
第二节 强化宣传和舆论引导
坚持团结稳定鼓劲、正面宣传为主,精准有效开展主题宣传、形势政策宣传、成就宣传、典型宣传,强化经济宣传和预期引导,唱响主旋律、弘扬正能量,持续巩固壮大奋进新时代的主流思想舆论。深化主流媒体系统性变革,推进新闻宣传和网络舆论一体化管理,提高主流媒体传播力、引导力、影响力、公信力,以高质量舆论工作更好凝聚共识、塑造认知。建强用好市县融媒体中心,推动市级媒体整合资源、融合服务、聚合用户,推进优质内容创新、传播手段创新,牢牢掌握新闻舆论工作主动权主导权。强化互联网平台和新媒体建设管理,提升掌上安顺、云动安顺等新媒体平台服务能力。加强网络内容建设和管理,打造清朗网络空间。提升信息化条件下文化领域治理能力。
第三节 铸牢中华民族共同体意识
全面深化铸牢中华民族共同体意识工作,健全铸牢中华民族共同体意识工作机制。深入开展铸牢中华民族共同体意识宣传教育,加强党员干部教育、国民教育、社会宣传教育,有形有感有效铸牢中华民族共同体意识。鼓励将铸牢中华民族共同体意识有效融入各级党政机关、企事业单位、城乡社区、公共服务场所、媒体行业、传统节庆、景区景点、交通要道及场站、宗教活动场所、文博场所、群团组织、新经济组织和新社会组织等的宣传、展陈、讲解内容,融入“报网端微屏”等载体。重大节日节庆活动突出各民族共有共享、共娱共乐和各民族文化互鉴融通,推动铸牢中华民族共同体意识深入人心,构筑中华民族共有精神家园。深入落实各族群众互嵌式发展计划、各族青少年交流计划、旅游促进各民族交往交流交融计划,积极构建互嵌式社会结构和社区环境。
第四节 积极推进对外传播工作
加强对外传播能力建设,加快构建多渠道、立体式对外传播格局。发挥好网络达人推荐官作用,加大对安顺丰富旅游资源、深厚文化底蕴等宣传推介力度,建立网络达人宣传安顺市场化运营机制,讲述安顺好故事,传播安顺好声音,提振安顺精气神,汇聚安顺正能量,持续提升“21℃的城市”知名度、美誉度和影响力。健全完善新闻发布制度,加强和改进新闻发布工作,有效回应关切,营造高质量发展良好氛围。加大网络传播力度,提升宣传覆盖面和参与度。加强人文交流合作,深化文明交流互鉴,鼓励文化企业和优秀文化产品走出去。
第三十三章 培育弘扬文明新风
持之以恒抓好理想信念教育,以社会主义核心价值观引领文化建设,发挥文化养心志、育情操的作用,不断提升人民文明素养和社会文明程度,涵养各族民众昂扬奋发的精神气质。
第一节 弘扬和践行社会主义核心价值观
持续深化社会主义核心价值观宣传教育,充分发挥红色资源育人功能,加强爱国主义、集体主义、社会主义教育,弘扬党和人民在各个历史时期奋斗中形成的伟大精神。推动理想信念教育常态化制度化,加强党史、新中国史、改革开放史、社会主义发展史宣传教育,引导人民知史爱党、知史爱国。弘扬诚信文化、廉洁文化。加强未成年人网络保护,发展积极健康向上的网络文化,推动网络文明建设。
第二节 统筹推进城乡精神文明建设
深入推进文明培育,大力实施公民道德建设工程,弘扬中华优秀传统美德,加强家庭家教家风建设,强化未成年人思想道德建设,常态化开展文明交通、文明旅游、文明餐桌、文明上网等系列活动,深入推进移风易俗,积极培育和弘扬文明新风。深化拓展文明实践,建强用好新时代文明实践中心(所、站),优化功能布局,围绕理论宣讲、教育服务、文化服务、科技与科普服务和健身体育服务常态化开展文明实践活动,打造特色活动品牌,增强文明实践的覆盖面和影响力。改进创新文明创建,深入推进群众性精神文明创建活动,围绕打造优美环境、优良秩序、优质服务,培育文明素养,纵深推进文明城市、文明村镇、文明单位、文明家庭、文明校园创建,着力提升文明创建质效,全力推进安顺市创建全国文明城市。
第三十四章 挖掘用好特色文化资源
深入实施“四大文化工程”,加强文物保护利用和文化遗产整体保护和活化利用,构建文化遗产保护体系,推动优秀传统文化创造性转化、创新性发展。
第一节 深入实施“四大文化工程”
加大红色文化、民族文化、屯堡文化等地方特色文化保护传承和研究推广,推动优秀传统文化创造性转化、创新性发展。深入挖掘屯堡文化的历史意义、时代价值和核心内涵,探寻屯堡文化活态传承新路径,用好屯堡村落、地戏、服饰等文旅资源,擦亮“屯堡家国600年”文化品牌。发挥王若飞故居等红色资源铸魂育人功能,讲好红色故事,传承红色文化。深入推进长征国家文化公园贵州重点建设区安顺段建设。推进“三线建设”资源认定管理和重点文物保护,抓好三线文化的保护利用。推动屯堡银饰、屯堡木雕、布依刺绣等民族文化与现代生活深度融合。
第二节 加强文化遗产整体性系统性保护
深入实施中华优秀传统文化传承发展工程,完善文化遗产保护传承体制机制,推动文化遗产系统性保护和统一监管督察。加强对具有鲜明特色和底蕴的民族村寨、传统村落、历史文化名村名镇和革命战争时期留下的红色旧址整体性、系统性保护,有序推进安顺古城等历史文化街区的保护修缮与活化利用,积极创建国家级历史文化名城。高质量完成第四次全国文物普查,持续深化文物普查成果应用。完善文物保护长效机制。积极推动普定穿洞遗址创建国家考古遗址公园。争取创建贵州安顺屯堡文化国家文物保护利用示范区,全力争取贵州屯堡文化博物馆落地安顺。挖掘特色文化内涵,加强安顺地戏、蜡染技艺、花灯戏、民族服饰、地方美食等特色非物质文化遗产保护传承,重点支持藤甲编织技艺等国内独有的非遗项目。推动非物质遗产活化利用,打造非遗体验点、非遗展示展演等应用场景,推动非物质文化遗产创新转化和价值实现。加强数字化保护采集,实施文化遗产数字传承计划,构建文化遗产数字档案。持续推动国家级、省级和市级非物质文化遗产申报,完善代表性项目和传承人名录体系。
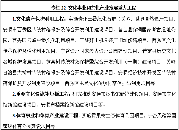
第三十五章 繁荣发展文化事业和文化产业
坚持以高质量文化供给更好满足人民文化需求,实施公共文化服务提质增效行动,提升公共文化服务效能,加快构建现代文化产业体系,营造良好文化生态,为人民美好生活提供丰润文化滋养。
第一节 提升公共文化服务效能
加强公共文化服务体系建设,加快补齐公共文化服务设施短板,研究推动安顺市文化馆、图书馆、档案馆新馆建设项目,提升全市文化馆、图书馆、博物馆等公共文化设施服务效能。完善农家书屋、文体广场等基层基础设施,提高公共文化场馆覆盖率和免费开放服务水平。积极开展全民阅读活动,推进“书香安顺”品牌建设。借梯登高、借船出海,以优质文化资源吸引头部创作团队,汇聚一流资源创作更多体现安顺特色的文艺精品。持续推进主题出版和大型丛书编辑出版,整理出版重要典籍文献。实施宣传思想文化战线人才兴业工程,培育高水平文化人才队伍。创新实施文化惠民工程,持续扩大“帮帮唱”品牌影响力,打造更多文化惠民品牌,不断丰富群众文化生活。
第二节 大力发展体育事业
深入实施公共体育场馆建设和全民健身补短板工程,新建体育公园等体育场地设施,全市人均体育场地面积达到2.8平方米,每千人拥有社会体育指导员达到3名。发展优势竞技体育项目,完善足球青训体系,推动足球高质量发展。充分挖掘城市各类“金角银边”空间,配建群众身边“小而美”的体育场地设施。鼓励有条件的机关、事业单位和学校体育设施向社会开放,推动体育场馆、全民健身中心向社会免费或低收费开放,打造“15分钟健身圈”。
第三节 健全现代文化产业体系
坚持文化传承与产业提升并重,推动优秀传统文化创造性转化、创新性发展。健全现代文化产业体系,改造提升传统文化业态。大力发展文化演艺事业,聚焦现实题材,围绕红色文化、民族文化、屯堡文化等文化题材,做优特色演艺精品,打造一批舞台艺术精品。提升改造航空产业城《大明屯堡》剧院,推动《屯堡长歌》等史诗歌舞剧常态化上演,打造城市文化新地标。提质升级黄果树景区《再回西游》等大型实景仙幻剧,丰富景区业态。培育发展文化创意产业,开发特色文化创意产品。推动文化产业数字化,加快发展新型文化企业、文化业态、文化消费模式。推动新闻出版、广播电视电影高质量发展,引导规范网络文学、网络游戏、网络视听等健康发展。深入实施重大文化产业项目带动战略,培育优秀文化企业和品牌,推动各类文化经营主体不断发展壮大。
第四节 深化文化体制改革
推进市县媒体深度融合发展,培育壮大国有文化企业。建立健全市属国有文化企业薪酬分配奖励和约束机制,激活文化产业繁荣发展的创作力。健全红色文化重点建设、民族文化传承弘扬、屯堡文化等历史文化研究推广等工作推进机制。健全社会力量参与公共文化服务机制,推进公共文化设施所有权和使用权分置改革。完善文化管理体制,健全文化领域行政审批备案制度。建立优质文化资源直达基层机制。加强应急广播体系建设。探索文化润心科技赋能的有效机制。完善竞技体育管理运行机制。加强文化领域知识产权保护利用,不断激发文化创新创造活力。

第九篇
加大保障和改善民生力度,让发展成果更多更公平惠及人民群众
坚持以人民为中心的发展思想,尽力而为、量力而行,加强普惠性、基础性、兜底性民生建设,稳步推进基本公共服务均等化,解决好人民群众急难愁盼问题,畅通社会流动渠道,提高人民生活品质,扎实推进共同富裕。
第三十六章 促进高质量充分就业
深入实施就业优先战略,健全就业促进机制,持续推动就业质的有效提升和量的合理增长,构建就业友好型发展方式。
第一节 全力稳定就业基本盘
依托低空经济、数智产业、山地特色农业及旅居康养等重点产业培育新职业新岗位,加强产业和就业协同。延续实施减负稳岗扩就业政策,支持企业稳岗扩岗,稳定和扩大就业容量。深入实施“六六就业稳岗计划”,深化东西部劳务协作和访企拓岗,提高劳务输出组织化程度,确保农村劳动力跨省转移就业规模保持稳定。充分发挥“安心干”人力资源开发和价值提升数字服务平台作用,推动灵活就业、新就业形态健康发展。开展高校毕业生等青年就业创业指导,积极争取更多“西部计划”“三支一扶”、大学生社会工作者等岗位,开发一批新的公益性岗位,全力促进高校毕业生就业创业。推动返乡农民工就近就业创业,充分发挥创业带动就业倍增效应。强化退役军人职业技能培训和就业岗位拓展工作,推动机关事业单位、国有大中型企业按规定吸纳符合条件的退役军人就业。积极争取妇女儿童资金支持,加强妇女培训,鼓励支持妇女就业创业。加强对大龄、残疾、较长时间失业等就业困难人员就业帮扶,因地制宜开发公益性岗位,确保有劳动力的零就业家庭动态清零。
第二节 加大技能人才队伍建设
健全终身职业技能培训制度,围绕重点产业、新兴领域和民生紧缺行业需求,开展大规模职业技能培训行动。实施技能贵州行动,大力推行“贵州技工、黔菜师傅、黔灵家政、黔旅工匠”技能培训,着力解决结构性就业矛盾。持续实施“技能照亮前程”培训行动,引导企业对技能岗位职工开展岗前培训、转岗培训、高技能人才培训等,构建以市场化培训为主导、行业企业自主培训为主体的职业技能培训供给体系。鼓励企业积极搭建各类人才培育平台,实现年均培训1万人次。加强职业技能培训基地建设,统筹公共实训基地、产教融合平台等各类资源,支持申报建设贵州航空产业城国家级公共实训基地。积极推进劳务品牌认定,做好“关岭黄牛”“黄果树三碗粉”“紫云蔬菜工”等现有品牌巩固提升。落实省职称评审委员会质量评估机制试点工作,全面推行新时代技能人才职业技能等级制度,稳步推动职业技能人才评价,支持新业态从业人员参加职业技能等级认定,推动高技能人才占比显著提高,新增取得职业技能等级证书人数4万人以上。
第三节 健全精准高效的就业公共服务体系
充分利用贵州省就业信息化服务管理平台,做优补贴申领、就业困难认定、公益性岗位申请等一站式服务。持续完善市、县、乡三级公共就业服务机构服务功能,推动“15分钟就业服务圈”提质扩面,实现群众就近享受高效便捷服务。升级“安心干”家门口就业服务站,零工市场(驿站)、帮扶车间(基地)等公共就业服务载体功能,拓宽易地搬迁群众就近就业渠道,防止脱贫人口因失业导致规模性返贫。鼓励社会力量参与就业服务供给,推动公共服务与市场化服务互补发展。健全失业预警机制和应急处置机制,加强就业形势监测研判,完善规模性失业应急处置预案,守住不发生规模性失业底线。加强劳动者权益保障,推动农民工工资支付保障制度全面覆盖和有效运转,促进劳动关系和谐稳定。

第三十七章 促进群众增收致富
坚持按劳分配为主体、多种分配方式并存,扩大就业规模,拓展增收渠道,优化分配结构,完善保障机制,更加积极有为地促进共同富裕。
第一节 深入实施居民增收行动
深入实施新一轮促进居民增收行动,有效增加低收入群体收入,稳步扩大中等收入群体规模。大力实施工资性收入提升行动,深入实施就业优先战略,促进高质量充分就业。开展城镇居民多元化技能培训,促进就业人员从普通型向技能型转化。大力实施经营净收入壮大行动,培育壮大各种类型的农业经营主体,增加农村居民经营净收入。深入落实创业担保贷款、创业补贴等扶持政策。大力实施财产净收入拓展行动,强化农民增收举措,盘活城乡各类不动产与土地资产,支持商业银行、保险公司等创新推出更多适应家庭财富管理需求的金融产品,普及金融知识,打击理财陷阱。大力实施转移净收入兜底保障行动,严格兑现惠民惠农补贴,落实好适当提高退休人员基本养老金、城乡居民基础养老金、城乡居民医保财政补贴标准等政策。支持勤劳创新合法致富,鼓励先富带后富促共富。推动居民收入增长与经济增长基本同步,城乡居民收入相对差距持续缩小。
第二节 完善收入分配制度
完善劳动者工资决定、合理增长、支付保障机制,落实最低工资标准与经济增长、社会平均工资增长联动机制,开展集体协商、“集中要约行动”。加强企业工资分配宏观指导,引导企业工资总额分配向关键核心岗位、高技能人才和一线苦脏险类人群倾斜。健全各类要素由市场评价贡献、按贡献决定报酬的初次分配机制,促进多劳者多得、技高者多得、创新者多得。落实事业单位工资收入分配制度。落实义务教育教师待遇保障机制。完善科研人员职务科技成果转化收益保障机制。加强对重点领域和行业的监管,打击非法收入来源,取缔非法收入,推动形成橄榄型分配格局。加强税收、社会保障、转移支付等再分配调节。完善困难群众基本生活标准动态调整机制,合理调整农村低保标准,提高城市低保标准。引导高收入群体和企业主动参与捐赠、帮扶等公益活动,发挥慈善事业第三次分配作用。规范收入分配秩序,强化劳动者薪酬、社保、医保等权益保障。
第三十八章 办好人民满意的教育
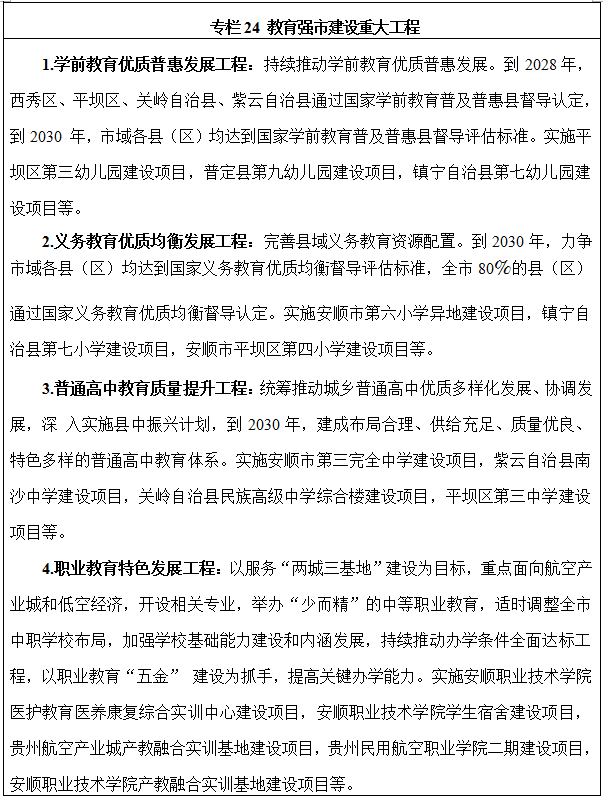
全面贯彻党的教育方针,坚持教育优先发展,全面把握教育的政治属性、人民属性、战略属性,深入实施教育“九大提升工程”(具体包括:学前教育优质普惠发展提升工程、义务教育优质均衡发展提升工程、普通高中教育质量提升工程、职业教育特色发展提升工程、新时代教师队伍建设提升工程、高等教育内涵发展提升工程、学校常规管理提升工程、教研督导提升工程、教育综合改革提升工程。),推动各级各类教育普及水平持续巩固提升,推动教育全面提质,办好人民满意的教育,推动教育强市建设。
第一节 塑造立德树人新格局
实施新时代立德树人工程,构建大中小学思政教育一体化大格局,健全学校家庭社会协同育人机制,促进思政课堂和社会课堂有效融合。深入实施素质教育,健全德智体美劳全面培养体系,加强体育、美育、劳动教育,推动“五育”融合,促进学生在品德、智力、体质、审美和劳动技能等方面获得均衡且优质发展。实施“学生体质强健计划”,加强校园足球馆、体育场建设,有效控制近视率、肥胖率。推进学校美育浸润行动。实施劳动习惯养成计划。充分挖掘安顺本土文化、红色资源等融入教育各环节,支持学生参加研学活动。全面加强和改进新时代中小学心理健康工作。实施国家通用语言文字普及攻坚和质量提升行动。
第二节 推动基础教育优质均衡发展
加强教育资源前瞻性布局和统筹调配,健全与学龄人口“排浪式”变化相适应的基础教育资源统筹调配机制,扩大学龄人口净流入城镇的教育资源供给。实施提升基础教育教学质量三年行动和整县推进集团化办学改革。实施“学前教育普惠扩容工程”,加大主城区、人口流入地区、普惠性资源不足地区公办幼儿园建设力度。办好乡镇中心幼儿园,探索“小班小园”办园模式,逐步推行免费学前教育,鼓励有条件的幼儿园招收2-3岁幼儿。推动义务教育优质均衡和城乡一体化发展,完善、优化县域义务教育资源配置,改善办学条件,促进学校建设标准化,资源配置均衡化。深入推进中小学理科教育质量提升行动,深化“双减”三年行动,实施新优质学校培育计划、薄弱学校质量提升计划。统筹推动城乡普通高中优质多样化发展、协调发展,探索建立“市县结合”管理体制,强化书记校长能力提升。持续推进市一中、市二中提质发展,深入实施县域普通高中振兴计划,加大薄弱县中帮扶,重点加强市、县(区)政府驻地普通高中扩容建设,有序扩大优质普通高中招生规模。鼓励探索以科学教育为特色的办学模式。实施特殊教育保障机制试点和专门教育保障机制试点。全面落实新建改扩建居住区配套教育设施建设政策。到2030年,学前教育毛入园率达97%,初中毕业年级阅读/数学达标比例达76%,高中阶段教育完成率达80%。
第三节 加快建设现代职业教育体系
面向“航空产业城”,打造市域产教联合体、行业产教融合共同体,优化与区域发展相协调、与产业布局相衔接的职业教育布局,争取至少培育省级市域产教联合体1个,行业产教融合共同体1个。打造国家、省、市级“金专业、金课、金师、金地、金教材”,推动职业学校内涵发展。深化综合性高中建设,推动职业教育与普通教育融合发展,持续推动“普职互通”招生试点改革,稳步扩大“3+2”“3+4”贯通培养和专升本规模。实施高职“双高”升级工程,安顺职业技术学院积极申报建设新一轮省级“双高”校和创建本科层次职业院校。实施中职“强基”工程,推动办学条件全面达标,深入推进职业教育教研科研工作,继续实施关心关爱学生行动计划,提高中职学生综合素养。
第四节 全面加强教师队伍建设
大力弘扬教育家精神,实施教育家精神铸魂强师行动,把教育家精神融入教师培训全过程、贯穿教书育人各环节。实施提高教师水平专项行动和全市教育系统师德师风专项整治行动,完善教师培养培训体系,实现5年一周期不少于360学时的全员培训,落实“整县推进”培训,实施理科类课程骨干教师和特殊教育学校、专门学校教师培训。优化各级各类学校师生配比,统筹做好寄宿制学校、公办幼儿园教职工编制配备。完善教师队伍管理保障和激励约束机制。实施教师学历提升计划,到2030年,幼儿园、小学、初中专任教师本科及以上学历不低于50%、80%、95%,高中专任教师硕士研究生学历不低于10%,职业院校“双师型”教师比例不低于50%。培养一批师德高尚、业务精湛,能充分发挥示范引领作用的国家级、省级、市级教育教学骨干人才。
第五节 深化新时代教育综合改革
深化新时代教育评价改革、新时代教育督导体制机制改革,推进中考改革试点,推行职教高考制度。加快推进中小学课程建设改革试点项目,实施科学素养提升行动,建立改革推进机制。深入实施教育数字化战略,深化“国家智慧教育公共服务平台”应用,加快推进智慧化校园建设,推动教育数字化转型与人工智能教育发展,实施安顺教育数字化转型试点校人工智能场景建设项目。优化中小学教师“县管校聘”管理机制。构建联动高效的教育大安全工作体系和风险防控机制,完善常态化保护未成年人机制。深化教育“放管服”改革,完善学校依法自主办学机制,落实和扩大学校办学自主权,推进依法治教、依法治校,健全学校重大决策合法性审查制度。健全义务教育学校教师工资收入随当地公务员工资收入同步调整的长效机制,着力保障农村地区、偏远地区、少数民族地区教师待遇。引导和规范民办教育,办好继续教育、老年教育,优化终身学习公共服务。用好东盟教育交流周、广州帮扶协作、上海及江苏长三角地区教育友好关系,扩大教育合作开放,积极引进省内外优质教育资源。支持紫云自治县作为首批基础教育布局优化与质量提升试点县工作。

第三十九章 健全社会保障体系
坚持在发展中保障和改善民生,稳步推进社会保障体系建设,健全覆盖全民、统筹城乡、公平统一、可持续的多层次社会保障体系,不断织密民生“保障网”。
第一节 完善社会保险体系
落实企业职工基本养老保险全国统筹部署,落实职工基本养老保险筹资和待遇合理调整机制,逐步提高城乡居民基本养老保险基础养老金。发展多层次多支柱养老保险体系,扩大企业年金覆盖范围,全面推行个人养老金制度,积极发展第三支柱养老保险。实施高质量参保行动,落实灵活就业人员、农民工、新就业形态人员社保政策,扩大失业、工伤保险覆盖面,全面取消在常住地、就业地参加基本医保的户籍限制,落实社保关系转移接续政策。落实失业保险省级统筹,及时调整失业保险金标准,按时足额发放参保人员失业保险待遇。不断深化“社银一体化”建设,进一步扩大服务范围、优化服务体验,推动社保和金融服务深度融合。全面推行社保卡居民服务“一卡通”,深化与全省综合服务平台对接,整合部门数据,实现实体卡与电子社保卡功能同源、场景互通。加强社保基金安全风险防控,进一步规范基金收支管理,抓好内控制度执行。落实基本医疗保险省级统筹,推进基本医保全民参保计划,深化医保支付方式改革,落实大病保险和医疗救助制度,加强医保基金监管。
第二节 健全社会救助体系
健全完善社会救助法规体系。优化调整特困人员基本生活标准和照料护理标准确定机制,科学合理提高救助供养水平。完善临时救助政策,逐步提高乡镇(街道)临时救助审批额度,提升救助针对性、时效性。完善空巢老人、困境儿童、残疾人等群体服务保障体系。健全政府救助与慈善帮扶机制,推动社会救助信息平台与慈善信息管理平台互联互通,促进慈善资源与救助需求有效对接,提升慈善帮扶效益。健全救助标准确定方式,探索完善社会救助标准与城乡居民人均消费支出、人均可支配收入等因素挂钩的动态调整机制。落实好“单人户”施保、低保渐退、特殊刚性支出核算扣减等政策,推动符合条件的困难群众全部纳入兜底保障范围。完善低收入人口动态监测信息平台,科学制定监测预警指标体系,逐步扩大监测范围。强化基本生活救助与专项社会救助、慈善援助的有效衔接,根据低收入人口面临困难类型和程度,推动多部门分类救助帮扶。
第三节 提升殡葬公共服务水平
建立健全基本殡葬服务制度,推进基本殡葬服务普惠化。加快完善公益性殡葬设施,推进公益性殡葬服务机构县级全覆盖。加强农村公益性公墓建设,积极争取乡镇集中治丧点建设项目。稳步提高生态节地安葬比例。规范和加强殡葬服务管理,持续开展殡葬行业突出问题专项整治。配合省级完善殡葬信息数据库功能,推广“身后事”网上办、一次办。加强全市殡葬服务机构干部职工教育培训。引导规范网络祭扫,做好清明节祭扫等工作,持续推进丧葬领域移风易俗,倡导文明祭祀。
第四节 保障妇女儿童和残疾人基本权益
贯彻落实男女平等基本国策。严格落实妇女权益保障法,在就业创业、土地承包、财产分配等领域消除性别歧视,促进妇女全面发展。保障妇女平等享有受教育权利,保障农村妇女平等享有土地权益,关爱服务困难妇女。保障妇女平等享有政治权利,推动妇女广泛参与社会事务和民主管理,鼓励妇女积极投身乡村振兴。完善妇女健康服务体系,巩固扩大生育保险覆盖面。严厉打击侵害妇女儿童权益的违法犯罪行为。构建家庭照护支持服务体系,健全发挥家庭家教家风建设在基层治理中作用的机制。保障儿童优先发展。严格落实未成年人保护法、家庭教育促进法,依法保障儿童在健康、安全、教育、福利、家庭、环境、法律保护等领域的权益。聚焦儿童健康成长,推进城市社区适儿化改造与儿童友好空间建设,完善学前教育、义务教育均衡供给及困境儿童兜底保障体系。按照省级孤儿、事实无人抚养儿童基本生活保障标准动态调整要求,落实孤儿基本生活最低养育标准,推动流动儿童在居住地享有基本公共服务。推动市儿童福利院打造为标准化儿童福利机构,全面提升区域性儿童福利机构养育、医疗、康复、教育、社工服务水平。健全完善儿童医疗卫生服务体系和落实医疗保障待遇政策。推动困境儿童分类精准保障,加强留守、困境儿童心理健康关爱服务。构建未成年人保护社会支持体系,加强未成年人救助保护中心及基层服务网络建设。强化预防未成年人犯罪和治理,严厉打击侵害未成年人违法犯罪行为。将家庭教育指导服务纳入城乡公共服务体系和政府购买服务目录,建强县级家庭教育指导机构和城乡社区家长学校。落实残疾人社会保障制度,完善残疾人“两项补贴”标准动态调整机制。加快完善残疾人关爱服务体系,实施残疾人康复服务。大力帮扶城乡残疾人就学、就业创业,丰富残疾人精神文化生活。推动精神卫生福利机构提质改造。
第五节 加强退役军人服务保障
落实抚恤补助标准动态调整机制,按要求提升优抚对象待遇。建强退役军人服务保障体系,持续提升各级退役军人服务中心(站)服务保障能力。精准落实安置政策,持续推进“阳光安置”,持续提高移交安置质量,转业军官、安排工作的军士和义务兵安置率达到100%。加大困难退役军人帮扶力度。健全退役军人法律服务工作机制。实施更加积极的退役军人就业创业政策,统筹规划退役军人教育培训,参训退役军人职业技能等相关证书获取率达90%。严格落实军休干部服务保障机制,提升军休服务管理机构设施水平。加大烈士纪念设施管护力度,开展纪念、缅怀英烈活动,大力弘扬英烈精神。巩固“全国双拥模范城”建设成果,弘扬拥军优属、拥政爱民光荣传统。
第四十章 推动房地产高质量发展
积极构建多元化住房保障体系,加大保障性住房建设和供给,大力推进性价比高的“好房子”建设,提升住房保障水平,实现住房保障公共服务优质共享。
第一节 优化保障性住房供给
按照政策引导与市场运作相结合的原则,坚持“以需定建”“以需定购”,通过盘活存量资产、收购存量商品房等方式,加大全市保障性租赁住房的供给,重点推进“凌云公寓”等保障性租赁住房项目建设,优化保障性住房供给结构,精准匹配中低收入群体及各类住房困难群体的居住需求。确保租赁补贴持续足额发放,科学推进提标扩面,实现社会救助对象、易地扶贫搬迁住房困难家庭、公共服务行业从业人员等重点群体应保尽保。精准执行公租房租金及租赁补贴分档标准,实现实物保障与货币保障政策的有效衔接、标准统一,提升住房保障的精准度与实效性。稳慎有序推进配售型保障性住房工作,不断完善住房保障体系。
第二节 加快推进“好房子”建设
适应新型城镇化发展趋势和房地产市场供求关系变化,坚持“以人定房、以房定地、以房定钱”原则,加快构建多主体供给、多渠道保障、租购并举的住房制度,到2030年实现房地产市场供需深度平衡。加快构建房地产发展新模式,推进安全、舒适、绿色、智慧“好房子”建设,培育一批“好房子”项目试点。积极培育避暑旅居地产示范项目,鼓励企业开发建设适应旅居人群需求的产品,持之以恒做好“走出去、请进来”宣传推介工作,助力“凉资源”向“热经济”高效转化。深入实施物业服务质量提升行动,支持物业服务企业搭建智慧物业管理服务平台,培育壮大“智慧物业”业态。持续深化“四房联动”专项行动,支持商品房“以旧换新”“以小换大”,充分满足人民群众改善性住房需求。完善商品房开发、销售全链条基础制度,优化商品房预售资金管理机制,从严强化商品房预售资金监管,有力有序推进现房销售。
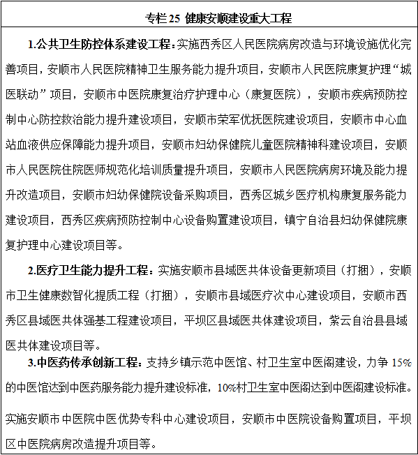
第四十一章 加快建设健康安顺
把保障人民健康放在优先发展的战略位置,坚持新时代党的卫生与健康工作方针,建立促进健康融入所有政策工作机制,深化医药卫生体制改革,提升公共卫生服务能力,推动优质医疗卫生资源扩容下沉与均衡布局,推进中医药传承创新发展,让人民享受到更高水平的健康服务保障。
第一节 健全公共卫生服务体系
强化公共卫生服务能力,推动市、县疾病预防控制中心基础设施标准化建设和实验室标准化建设,提升检验检测能力。强化传染病监测预警体系建设,提升防控重大传染病能力。加强慢性病综合防控,发展防治康管全链条服务。全方位提升急诊急救、血液保障和卫生应急能力,健全医学救援体系。实施重点人群健康服务补短板工程,增加心理健康和精神卫生服务供给。推进妇幼保健院标准化建设和规范化管理。完善医疗机构与公共卫生机构的协同机制,推进医防融合。深入实施健康安顺行动,提升爱国卫生运动成效,不断提升群众健康意识,提高人均预期寿命和人民健康水平。加强医疗卫生队伍能力和作风建设,建立派驻专家“师带徒”工作机制,推动乡村医生队伍专业化规范化发展,持续推进营养指导员队伍建设。
第二节 推动优质医疗资源区域均衡布局
健全四级医疗卫生服务体系。完成省级区域医疗中心建设,实现管理、技术、文化“三个平移”,提升市人民医院医教研水平。加强临床重点学科(专科)项目建设,提升大病诊疗能力。提升县级医院的诊疗水平,实施医疗卫生强基工程,加快推进县域医共体内资源共享,构建整合型医疗卫生服务体系,提升县域内常见病诊疗能力。加强县域医疗次中心建设,夯实乡级医疗卫生服务基础,提升服务能力。完善医疗卫生帮扶协作机制,推进优质医疗资源下沉共享,提升人民群众就医便利度。完善村卫生室功能布局,织牢建强基层网底,为群众提供公平可及、就近就便、系统连续的健康服务。
第三节 深化医药卫生体制改革
促进“医疗、医保、医药”协同发展和治理,促进分级诊疗。以公益性为导向深化公立医院编制、服务价格、薪酬制度、综合监管改革,加强县区、基层医疗机构运行保障。推进市妇保院高质量发展省级试点工作。优化各级各类医疗机构功能定位,推动分级诊疗落地见效。有序推进紧密型县域医共体医保基金总额付费改革。全面贯彻医疗服务价格动态调整机制,制度化常态化开展好药品耗材集中带量采购。规范民营医院发展。推进全民健康数智化建设,升级完善市级检查检验共享互认平台,实现与省级区域平台共享互通。提高“互联网+医疗健康”发展效能,充分利用人工智能、大数据、5G等技术手段,探索医疗服务智能场景运用,推动信息技术与卫生健康业务深度融合。
第四节 促进中医药传承创新发展
深入实施振兴中医药国家战略,促进中医药传承创新发展,完善中医药服务体系,推动中医药事业、产业与文化协同发展。聚焦中医药疾病诊疗能力提升,力争省级中医重点学科、重点(优势)专科建设项目,打造中医特色重点学科(专科)。全力推动安顺市中医院创建三级中医医院,推进县级中医医院标准化建设,建设中医药适宜技术推广中心,确保二级甲等以上中医医院服务能力达标。推进乡镇示范中医馆建设、村卫生室中医阁建设。探索中医药智能AI在提升中医药服务能力方面的运用。推动中西医互补及安顺民族医药发展,鼓励中医药机构开展科研创新,研发院内制剂。开展中医药文化宣传,不断提高公民中医药健康文化素养水平。强化基层中医药人才培养,到2030年,全市每千人口中医类别执业(助理)医师达0.5人。

第四十二章 促进人口高质量发展
以应对老龄化、少子化为重点,健全覆盖全人群、全生命周期的人口服务体系,促进人口高质量发展。
第一节 建设生育友好型社会
倡导积极的婚育观,强化生育政策宣传,落实包括生育休假、生育津贴、育儿补贴、个人所得税专项附加扣除等生育支持政策体系和激励机制,有效降低家庭生育养育教育成本。落实生育保险制度,实施早孕关爱行动、孕育和出生缺陷防治能力提升计划,推进生育友好医院和儿童友好医院建设,加强妇女和儿童健康服务;落实母婴安全五项制度,加强危重孕产妇和危重新生儿救治中心建设,提升救治能力,切实保障母婴安全;深入开展托育服务补助示范试点,发展普惠托育和托幼一体化服务,健全普惠托育服务支持政策体系,加快构建以托育综合服务中心为枢纽,以托育机构、社区嵌入式托育、幼儿园托班、用人单位办托、家庭托育点等为网络的“1+N”托育服务体系;加强托育人才队伍建设,提升托育服务水平。
第二节 建设青年友好型成长型城市
加强青年思想政治引领和价值观塑造,着力建设一批平台载体,强化青年社会实践教育,深化青年马克思主义者培养工程、红领巾先锋工程等青年思想引领和专项培训,提升青年思想政治教育。实施青年就业创业赋能行动,建立“产业需求——岗位供给——技能匹配”联动机制。聚焦产业重点领域开发青年岗位,打造青年友好型工作场景,提升青年社会化能力,扩大创业扶持,支持青年发展露营市集、文创商铺、主题体验、城市民宿等新业态,搭建青年发展阶梯。完善青年心理健康服务体系,促进青年身心健康发展。实施青年生活品质提升行动,加大力度解决青年租房和购房不同阶段困难。打造青年友好街区、社区及各类主题空间,提升青年对城市的归属感与认同感。促进青年社会参与和社会融入,教育引导青少年有序参与政治生活,持续畅通青年诉求表达和利益协调渠道。完善青年志愿服务体系,打造青年志愿服务品牌,鼓励引导青少年参与城市规划、公共服务、产业发展、社会治理等领域,支持社会工作服务机构建设。完善青少年人才培养体系,培养各类青年人才。加强青少年权益维护、范围预防和治理。
第三节 建设老年友好型社会
实施积极应对人口老龄化国家战略,健全养老事业和产业协同机制,优化建设以居家为基础、社区为依托、机构为专业支撑的养老服务格局。实施老龄事业深化行动。开展积极应对人口老龄化国情教育,支持老年人社会参与,促进新时代基层老年协会健康发展。实施城乡三级养老服务设施网络建设行动。推进养老机构标准化提质改造,到2030年养老机构护理型床位占比达73%、乡镇(街道)区域养老服务中心服务覆盖率达到80%。养老服务中心服务覆盖率达到80%。实施居家社区养老服务扩面行动。补齐老旧小区养老服务设施短板,到2030年社区养老服务设施覆盖率达到80%。持续开展老年健康服务专项行动,建设具有安顺特色的老年健康服务体系。积极开发老年人力资源,支持老年人参加体育健身和娱乐活动,持续开展老年志愿服务,逐步提升老年人社会参与能力。持续落实老年人各项福利补贴、保障老年人合法权益。办好老年教育。稳妥实施渐进式延迟法定退休年龄。
健全失能失智老年人照护体系,扩大康复护理、安宁疗护服务供给。稳步推进长期护理保险制度。

第十篇
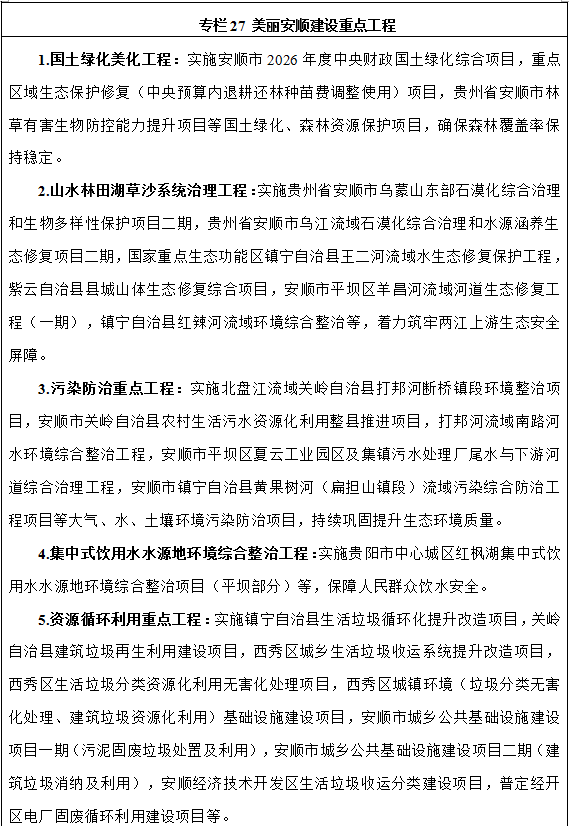
加快经济社会发展全面绿色转型,深入推进美丽安顺建设
牢固树立和践行绿水青山就是金山银山的理念,深入落实美丽中国建设要求,守好发展和生态两条底线,持续巩固和提升生态环境质量,协同推进降碳、减污、扩绿、增长,推动经济社会发展全面绿色转型,加快建设人与自然和谐共生的美丽安顺。
第四十三章 提升生态系统多样性稳定性持续性
以促进生态系统良性循环和永续利用为目标,深入开展国土绿化美化行动,深入推进生态保护修复,筑牢生态安全屏障。
第一节 深入开展国土绿化美化行动
坚持有效扩绿、科学提质与精准提升相结合,全面落实贵州省推进“三绿”并举筑牢生态屏障的部署要求,以“林地上山、耕地下山”为导向,持续优化国土空间布局。高质量推动森林生态系统修复,加强天然林、公益林保护修复,实施森林提升措施,做好森林资源培育,精准提升森林质量,增强森林生态功能。深入推进安顺市市县共建乡村绿化美化村庄项目,全市乡村绿化覆盖率稳定在53%以上。持续强化森林资源保护,严格落实林地分级管理制度,加快建设天然林区智能防控体系,深化安顺智慧林业管理平台应用,强化遥感图斑核查和执法监管,严厉打击违法使用林地、滥伐林木等行为。积极引导公众参与义务植树活动,鼓励社会各界投身美丽安顺建设,年义务植树达400万株以上。到2030年,全市森林覆盖率稳定在50.65%以上,森林蓄积量达1968.81万立方米,草原综合植被盖度保持稳定88%以上。
第二节 深入推进生态保护修复
坚持山水林田湖草沙一体化保护和系统治理,探索建立生态保护修复多元化投融资机制,健全山水林田湖草沙一体化保护和系统治理协调机制。做好“三水统筹”,加强重要江河湖库系统治理和生态保护,加快推进幸福河湖,保障重点河流生态流量。强化河湖水域自然岸线生态空间管控,构建河湖库一体的水域保护格局。严格落实河湖(库)长制和常态化巡河湖制度,严控河湖岸线开发。加强黄果树湿地等重要湿地保护修复,维护湿地生态系统健康稳定,提升湿地生态功能。强化水源涵养和水土流失综合治理,深入推进中小河流治理,科学分类推进岩溶地区石漠化和水土流失综合治理,保护和修复流域水土流失敏感区。加快推进矿山生态修复,完善绿色矿山建设工作机制。加强生物多样性保护,强化外来物种管控,全面落实长江“十年禁渔”工作部署,提升水生物资源养护能力,促进长江水生生物多样性和水域生态修复。
第四十四章 深入推进污染防治攻坚
全面落实精准科学依法治污,注重源头治理,强化减污降碳协同、多污染物控制协同、区域治理协同,巩固污染防治攻坚成效,持续改善生态环境质量,不断提升人民群众生态环境获得感、幸福感、安全感。
第一节 持续推进大气污染防治
加快推进“美丽蓝天”建设,深化重点区域大气污染综合治理和联防联控联治,推进PM2.5污染物协同治理。强化挥发性有机物综合治理,健全污染天气应急管理响应机制,空气环境质量优良天数比率稳定达到省级目标任务。强化水泥、化工、玻璃等重点行业源头治理。严格建筑施工、道路扬尘和工业粉尘污染管控。全面加强秸秆禁烧管控,推进乡镇秸秆综合利用。强化饮食油烟治理。持续实施噪声污染防治行动。
第二节 持续推进水污染防治
统筹水资源、水环境、水生态系统保护和治理,全面推进三岔河、六枝河、格凸河等主要河流入河排污口排查整治,加强入河排污口监督管理能力建设,推动贯城河水环境综合治理,进一步提升整治效能。开展格凸河、红辣河、夜郎湖等“美丽河湖”建设,到2030年,美丽河湖建设取得明显成效。扎实推进饮用水水源地规范化建设和城市备用水源地建设,进一步提升县级以上集中式饮用水水源地规范化建设成效。加快城乡生活污水收集治理,实施生态环保设施补短板行动,提升污水收集处理率。
第三节 持续开展土壤污染源头防控
加强农用地分类管理,强化优先保护类耕地管理,全面推进农用地土壤重金属溯源和整治。严格重点建设用地安全利用,合理规划土地用地用途。加强重点行业污染地块风险管控和修复,积极推进优先监管地块管理。深入推动化工园区地下水污染管控治理工作。持续推进土壤重点监管单位周边土壤和地下水环境监测,受污染耕地安全利用率达到94%以上。
第四节 强化固体废物和新污染物治理
加强煤矸石、脱硫石膏、粉煤灰等大宗工业固体废物技术攻关,探索推广煤矸石、粉煤灰等大宗工业固体废物“治理+转化”路径。加强污泥、建筑垃圾等固体废物综合治理。完善医疗废物收集运输处理体系,加强危险废物全过程信息化环境监管,进一步提升危险废物监管和利用处置能力。持续推进新污染物治理行动,建立重点排放源清单。深入推进“无废城市”建设。
第四十五章 推动绿色转型发展
坚定不移走生态优先、节约集约、绿色低碳高质量发展道路,加快生产方式、生活方式绿色转型,协同推进降碳、减污、扩绿、增长,积极稳妥推进碳达峰碳中和。
第一节 积极稳妥推进和实现碳达峰
深入实施碳排放双控制度。推进能源结构向低碳零碳转型,加快清洁能源开发利用,推进化石能源安全可靠有序替代,积极探索发展分布式能源,逐步提高太阳能、风能、生物质能等清洁能源消费占比,推动乡镇用能绿色化、低碳化。落实国家碳排放统计核算制度,稳步实施行业碳管控、企业碳管理、项目碳评价、产品碳足迹等政策制度。加强重点排放单位名录管理,有序纳入全国碳排放权交易市场。严控新增“两高”项目,严格落实新上“两高”工业项目碳排放等量或减量置换。巩固提升生态碳汇能力,实施生态碳汇巩固提升行动,全面提升全市森林、湿地生态系统碳汇功能,提升生态系统碳汇总量。落实适应气候变化工作体系要求,提升应对气候变化特别是极端天气能力。
第二节 加快生产方式绿色低碳转型
推进产业结构、能源结构、城乡建设、交通运输等重点领域降碳和绿色化改造,推广节能低碳和清洁生产技术装备。加速传统产业转型提升,鼓励企业对标能耗限额标准先进值或国际先进水平,实施设备更新、技术提升改造工程,加快工艺流程更新升级。大力发展绿色环保产业,推进产业数字化、智能化同绿色化深度融合,加快建成一批绿色低碳示范项目。完善绿色制造体系,引导和鼓励开发区向绿色园区、零碳园区转型,梯度培育一批绿色工厂、绿色供应链,全面推行工业产品绿色设计和全生命周期绿色管理,到2030年,全市创建10家以上省级绿色制造单位。加快城乡建设绿色低碳发展,实施城乡建设绿色发展行动。新建建筑全面执行绿色建筑标准,星级绿色建筑持续增加,新建政府投资公益性公共建筑和大型公共建筑全部达到一星级以上。加快不同建筑类型的节能低碳技术研发和推广,推动低碳建筑规模化发展,鼓励建设零碳建筑和近零能耗建筑。持续优化绿色交通运输体系,加快推进加气站、充电桩、绿色仓储等设施和公交+慢行融合的绿色交通运输网络建设。完善资源总量管理和全面节约制度,推动各类资源节约集约利用,全面提高资源开发和综合利用水平。深化西秀经开区循环化改造示范试点建设,促进循环经济发展。构建废弃物资源循环利用体系,推进垃圾分类和再生资源回收“两网融合”,提高垃圾分类和资源化利用水平。强化算力余热回收利用。落实促进绿色低碳发展的财税、金融、投资、价格、科技、环保政策。
第三节 推动形成绿色生活方式
推广绿色生活方式,倡导简约适度、绿色低碳、文明健康的生活理念和消费方式。积极开展绿色低碳全民行动,自觉参与垃圾分类,引导日常生活公众节约用水用电、反对铺张浪费,引导公众优先选择公共交通、自行车、步行等绿色出行方式,形成绿色低碳的生活新风尚。落实绿色消费激励政策,大力推动消费模式绿色转型,制定和完善绿色消费指南,扩大绿色低碳产品供给,加强绿色产品集中展示和宣传,引导企业和居民采购绿色产品,有效扩大绿色消费。加强生态文明教育,持续开展全国生态环境日、全国低碳日、节约用水周等绿色低碳主题活动。深入开展爱国卫生运动,加快节约型机关、绿色家庭、绿色学校、绿色社区建设,支持环保公益活动。
第四十六章 完善生态文明制度体系
加强生态环境保护制度建设,完善生态环境保护责任体系,完善生态产品价值实现机制,完善生态环境监测监管执法体系,不断增强生态保护和环境治理能力。
第一节 完善生态环境保护责任体系
落实最严格的生态环境保护制度,构建生态保护与修复示范体系。完善自然资源资产产权制度,稳步推进自然资源统一确权登记,推进领导干部自然资源资产离任审计。完善环评源头预防管理体系,全面落实排污许可证制度。强化河湖长制和林长制,推动生态护林员管理与考核激励机制改革。完善生物多样性保护制度体系。完善环境风险防范、突发环境事件和环境信息公开制度。落实环境信息依法披露制度,构建环境信用监管体系。落实好地方党政领导干部生态环境保护责任制,全面施行生态环境保护责任清单制度,推动职能部门履行生态环境保护职责。抓好中央、省生态环境保护督察问题整改。
第二节 拓宽“两山”转化路径
打造“两山”生态产品公共品牌,加快发展生态林业、生态农业、生态旅游业、生态康养产业等,探索岩溶洞穴资源开发利用,大力推进生态产品、绿色食品、有机产品及地理标志产品认证,打造具有安顺特色的生态品牌和原产地品牌。加快推进“21℃的城市”气候生态产品价值实现试点,打造气候生态与避暑旅游、康养旅居、兴业富民四位一体深度融合的气候生态产品价值实现创新模式,聚力推动生态资源优势转化为绿色发展优势。积极创建国家生态文明建设示范区和“两山”实践创新基地。扩大排污权、林业碳汇、用水权等权益类生态产品交易。加快健全生态产品价值实现机制,深化生态产品市场化交易机制,探索林业碳汇等特色产品开发和林权抵押贷款等模式。推进生态产品价值化补偿,完善多元化补偿机制,深化流域横向生态保护补偿机制,推动建设长江经济带联防联治利益补偿改革试点。统筹推进生态环境损害赔偿,进一步规范生态环境损害赔偿工作程序。
第三节 完善生态环境监测监管执法体系
推进市、县两级生态环境监测监察执法机构能力规范化建设,充实基层生态环境队伍力量,培养高水平监测监察执法队伍。健全跨区域、跨流域、跨行业环境风险联防联控机制。加快推进生态环境监测数智化转型。持续推进完善污染源非现场监管执法体系建设。完善生态环境行政执法和刑事司法的衔接机制。

第十一篇
更好统筹发展和安全,实现高质量发展和高水平安全良性互动
坚定不移贯彻总体国家安全观,牢固树立安全发展理念,坚持把安全发展贯穿各领域和全过程,推进国家安全体系和能力现代化,推动更高水平平安安顺建设,以高效能治理确保社会生机勃勃又井然有序。
第四十七章 加强国家安全体系建设
加快构建新安全格局,完善国家安全风险防控体系,加强国家安全体系、国防动员体系建设,增强全民国家安全意识,维护国家安全稳定。
第一节 坚决维护国家安全
落实国家安全责任制,促进全链条全要素协同联动,形成体系合力。强化国家安全重点领域和重要专项协调机制,提高应急应变效能。坚定维护国家政权安全、制度安全、意识形态安全,健全情报信息体系,严厉打击敌对势力渗透、破坏、颠覆、分裂活动。全面落实国家安全法律法规,加强国家安全宣传教育,建立多层次国家安全宣传和教育培训机制,增强全民国家安全意识和素养,筑牢国家安全人民防线。扎实开展反邪教斗争,依法处置非法宗教活动。强化重点领域区域管控,建立完善贵州航空产业城建设安全保密工作体系,防范化解失泄密风险隐患,确保党和国家秘密安全。加强国家安全执法,提高风险监测预警防范和危机管控能力。加强调查研究和工作调度,推动高质量发展和高水平安全良性互动、动态平衡。
第二节 完善国防动员体系
贯彻习近平强军思想,贯彻新时代军事战略方针,深化国防动员思想政治教育,健全完善国防动员体制机制,建立各司其职、紧密协作、规范有序的军地工作格局。加强后备力量建设。强化援战能力保障,配套完善国防动员移动指挥平台,编实建强国防动员专业保障队伍,全面提升援战助战能力。加强国防建设军事需求提报和军地对接,推动重大基础设施全面贯彻国防要求。加快推进人民防空能力建设,不断提升人防工程整体防护水平。加强国防动员宣传教育阵地建设,夯实全民国家安全观念,常态化组织国防动员指挥要素演练,提升新时代领导干部履职尽责所必需的国防素养。完善拥军支前、双拥共建体系建设,加强军人军属荣誉激励和权益保障,强化退役军人优待扶持、保障民兵权益落实,推动军民一体化发展,巩固军政军民团结。
第四十八章 加强重点领域安全能力建设
守好安全生产底线,提升自然灾害防治能力,严格食品药品等安全监管,强化网络和新兴领域安全能力建设,提高防范化解重点领域风险能力。
第一节 守好安全生产底线
持续深入开展安全生产治本攻坚三年行动和“打非治违”专项行动,深化矿山、危险化学品、烟花爆竹、民用爆炸品、工贸、交通运输、建筑施工、特种设备、旅游、燃气、九小场所等重点行业领域专项整治。持续推进企业安全生产标准化建设,引导企业加强新工艺、新技术、新材料等有关新型安全风险管控。健全全链条排查整治重大事故隐患责任体系,完善安全生产风险隐患排查整治和责任倒查机制。推动重点行业领域企业完善安全风险管理体系,健全事故隐患台账式管理、清单式交办、销号式整改的闭环整改机制。完善企业自查自改和内部监督机制,推广员工主动报告隐患奖励制度。加大重点行业领域安全风险监测预警系统建设,优化企业安全风险监测预警模型和指标标准,推进矿山、危险化学品等重点行业企业在线监测系统联网,拓展工贸、露天矿山等行业领域安全风险监测预警范围。推广应用机器人巡检、无人机航拍等非接触式监测方式,减少人员暴露风险。持续加大安全责任保险推广力度。
第二节 加强自然灾害防治体系建设
有序实施气象灾害监测预警能力提升、地质灾害避险搬迁等自然灾害防治重点工程。优化灾害监测站网布局,重点在多灾易灾地区、人口聚集地区加密布设灾害监测设施设备。推进城市安全风险综合监测预警平台建设,整合自然资源、气象、地震、水利、林业等部门的风险监测数据,实现跨部门、跨灾种数据共享与联动预警。完善“分级叫应、层层落实”的信息发布体系,畅通预警信息发布和传播渠道,落实汛期强降雨灾害“五有”工作机制等自然灾害预警“叫应”机制。制定突发事件预警信息接收播发和紧急处置标准,推动预警信息接收处置与应急预案、避险疏散、应急响应有效衔接。建立健全重大活动风险提示告知制度和重大灾害性天气停工停业停运停课制度。持续更新普查成果数据。聚焦防灾减灾救灾应急能力提升,健全完善自然灾害防范指挥体系和体制机制,加强自然灾害防控和应对能力建设,强化宣传、培训、演练,提升群众识灾、防灾、避险意识,提高群众自救互救能力,全力防范化解重大自然灾害风险,努力保障人民群众生命财产安全。
第三节 严格食品药品安全监管
推进食品药品安全基础设施建设,更新设施设备、强化人才培育,提升检验能力。加大监管和执法力度,推进食品药品安全,加强食品药品全过程安全监管,构建食品药品全链条监管机制。健全食品安全风险监测评估、风险交流会商及食源性疾病监测、流行病学调查工作机制,科学开展食品安全风险监测评估,提高实验检测检验能力和水平。增强食源性疾病监测预警灵敏性,提高食物中毒救治能力和水平。完善药品安全责任体系,推动地方党委政府属地管理责任、监管部门责任、企业主体责任贯通联动,促进“三医”协同发展和治理。加强与省“数字药监”智慧监管平台的衔接,强化市域审评审批、检验检测、审核查验、监测评价等支撑能力建设。健全生物安全监管预警防控体系。
第四节 加强新兴领域安全能力建设
强化网络安全责任,推动网络意识形态工作责任制和网络安全工作责任制更好落实。加快提升网络安全、网络数据安全防护水平,构建能够有效应对智能化网络攻击且具有灵活敏捷、高可靠特性的网络安全弹性体系,做好关键信息基础设施安全应急演练、关键信息基础设施安全培训、关键信息基础设施安全一体化运营服务等工作。深化网络空间安全综合治理。建立关键信息基础设施跨部门、跨领域、跨行业协同的一体化防护体系,坚决防范各种网络安全风险。加强个人信息保护。强化网络安全能力建设,推动网络安全技术创新,打造网络安全技术支撑平台,提升网络安全风险监测、预警、响应能力。加强网络安全人才队伍建设,推进网络安全专业智库建设。培育壮大网络安全产业,创新网络安全产品和服务。加快建设低空安全体系。加强网络、数据、人工智能、生物等新兴领域国家安全能力建设。
第四十九章 防范应对经济安全风险
强化经济安全风险预警、防控机制和能力建设,确保能源资源、重要产业链供应链安全,有效化解金融、房地产领域风险,为经济社会发展筑牢安全屏障。
第一节 构建政府债务管理长效机制
坚持在发展中化债、在化债中发展,落实国家有关政府债务管理各项制度政策,用好中央一揽子化债政策和增量政策,统筹各类资产资源,分级分类全力推进债务化解。防范化解融资平台债务风险,推进融资平台压降、转型,巩固存量隐性债务置换清零和融资平台整合转型压降清零成果,综合运用一揽子化债政策和金融工具,延长债务期限、优化债务结构、降低债务成本,坚决守住不违规新增政府隐性债务底线。加快资源资产资金清理盘活,加大资产盘活处置对化债支持力度。严格落实地方政府举债终身问责制和债务问题倒查机制。规范政府举债行为,落实地方政府专项债券“借、用、管、还”全生命周期管理机制。
第二节 防范化解房地产风险
稳步推动房地产开发融资方式和商品房预售制度改革,有力有序推进现房销售,严格规范商品房预售制度,强化预售资金全流程监管。充分发挥房地产融资协调机制,满足合规房地产项目融资需求,引导企业降低杠杆、合理负债,筑牢全链条风险防控根基。按照“严控增量、优化存量、提高质量”的要求,逐步优化供给结构,实现存量与保障需求的精准匹配。构建房屋从建设到使用的全周期安全管理制度,探索房屋养老金制度,强化老旧小区、既有建筑安全隐患排查治理,破除公积金跨区域使用壁垒,释放合理消费需求。持续开展打击虚假营销、合同陷阱等市场乱象整治活动,不断规范市场秩序。持续化解历史遗留项目风险,切实维护购房群众合法利益,确保行业安全稳定。
第三节 增强能源和矿产资源安全保障能力
坚持传统能源与新能源并举,推进能源供应保障升级,加快形成多种能源协同互补、综合利用、集约高效的能源产供储销体系。完善能源保供预案,建立健全能源储备调节体系,提升能源供应体系韧性。加强天然气、石油储备。推动人工智能与电网、新能源、火电、煤炭、油气等深度融合,确保能源稳定供应与需求增长相适应。加强煤矿生产、电力运行和油气长输管道保护等重点领域管控。瞄准国家战略性矿产资源安全保障需求,加大勘探开发和增储上产力度,提高战略性矿产资源保障能力,继续深入开展新一轮找矿突破战略行动。
第四节 提高产业链供应链自主可控能力
统筹推进关键核心技术攻关工程、产业基础再造工程和重大技术装备攻关工程,加快技术攻关突破和成果应用,提升航空装备制造等重点产业链供应链自主可控能力,强化国家战略腹地和关键产业备份安全保障。加强重点优势领域产业链“锻长板”,健全提升优势产业领先地位体制机制,深入开展工业产品质量提升行动,聚焦新型综合能源、数智产业、健康医药、旅游食品等重点领域,大力发展新技术、新产品、新业态,提高科技成果转化和产业化水平,增强产业链根植性和竞争力。
第五十章 提高公共安全治理水平
坚持把人民生命财产安全放在首要位置,深入推进应急管理体系和能力现代化,全力维护社会稳定和安全,推动公共安全治理模式向事前预防转型。
第一节 健全更为高效的应急管理体系
健全统一指挥、专常兼备、反应灵敏、上下联动的应急指挥体制,推进市、县、乡镇(街道)三级应急指挥部建设,以实战标准进一步提升应急救援总指挥部及专项指挥部运行效能。按照国家、省关于应急预案体系建设的安排部署,统筹抓好全市应急预案体系建设,加强应急预案衔接和管理,构建科学有效、层次分明、覆盖全面、互相衔接、相互支撑的应急预案体系。推进和规范应急预案演练工作,健全应急预案演练常态化制度机制,提高突发事件风险防范、应急指挥和应急处置的能力和水平。精准布局消防基础设施,加强消防力量建设,强化消防科技赋能,全面提升城市抵御火灾及各类灾害事故的综合韧性。按照“综合+专业+社会”的应急救援力量建设要求,统筹推进全市各类应急救援力量建设和管理,加强应急救援力量资源整合和队伍共建共享共用,推动构建应急救援力量“一专多能、一队多用、共享共用”的发展模式,提高全市应急救援队伍的综合救援能力和水平。
第二节 全力维护社会治安稳定
落实维护社会稳定责任体制机制,强化重大决策社会稳定和安全风险评估。强化公共安全基础设施建设,支持基层派出所、政法监管场所等政法基础设施建设。加强智慧公安建设,构建数据资源体系,深化推进公安大数据智能化建设应用,全面强化新技术新手段与风险防控、打击犯罪、执法办案、政务服务等各项工作的深度融合,提高公共安全保障能力,建立“专业+机制+大数据”新型警务运行模式,完善情报、指挥、行动一体化运行机制。推进扫黑除恶常态化。持续推进“平安黔哨”建设。纵深推进打击治理电信网络诈骗犯罪工作,强化未成年人违法犯罪预防和治理,依法严厉打击拐卖人口、涉枪涉爆、走私偷渡、侵犯妇女儿童权益和“盗抢骗”“黄赌毒”等人民群众反映强烈的违法犯罪活动,对严重暴力犯罪依法严管严查严办、快侦快审快判。
第五十一章 完善社会治理体系
坚定不移走中国特色社会主义社会治理之路,坚持系统治理、依法治理、综合治理、源头治理,完善共建共治共享的社会治理制度,增强社会治理效能,推进社会治理现代化,确保人民安居乐业、社会安定有序、国家长治久安。
第一节 健全社会工作体制机制
全面对标省委“四更四不断”目标要求,健全社会工作领导体制、工作机制、责任体系,用好党建引领基层治理协调机制、信访工作联席会议、“两新”工委工作机制、行业协会商会改革发展联席会议、志愿和社工服务联席会议等机制,构建党委统一领导、社会工作部门统筹协调、相关部门协调配合、社会力量广泛参与的社会工作格局。
突出抓好新经济组织、新社会组织、新就业群体党的建设,强化行业领域和属地地域“两域联动”,大力培育“双强六好”示范党组织,推动党建工作融入新兴领域组织发展各方面,全面提升“两个覆盖”质效。加强社会组织培育管理和党建分类指导。深入推进行业协会商会党的建设,健全行业协会商会管理体制与综合运行协调机制。加强新就业群体党建和服务管理,积极推动“友好场景”建设,打造一批暖“新”阵地,强化“医疗、就餐、住房、出行、教育”等方面服务保障,引导新就业群体积极参与基层治理。
第二节 健全基层治理体系
深化实施基层基础“强双基”,全面落实乡镇(街道)履职事项清单,健全完善村(社区)工作事项准入机制,结合实际动态调整村(社区)工作事项。加强乡镇(街道)、村(社区)服务力量配置,推进全市党群服务中心(站点)规范建设,健全服务设施和经费保障机制。构建党组织统一领导、政府依法履职、各类组织积极协同、群众广泛参与,自治、法治、德治相结合的基层治理体系,加强乡村治理、完善社区治理。坚持和发展新时代“枫桥经验”安顺实践,进一步深化县级综治中心规范化建设,推进市级综治中心规范化建设、推动乡级综治中心规范化建设。注重发挥人民群众主体作用,推进村(居)民委员会规范化建设,完善“议事协商”等群众自治机制,引导各方有序参与社会治理。深化村(社区)智慧平台建设,推进网上网下协同治理。发挥村规民约、居民公约等引导和约束作用,加强家庭家教家风建设,促进红白理事会作用发挥,重点治理婚丧嫁娶大操大办等陋习。针对村改社区、老旧社区、易地扶贫搬迁安置社区等区域,分类推进党建引领基层治理。
第三节 完善凝聚服务群众工作机制
加强基层服务管理力量配置,完善服务设施和经费保障,强化乡村治理、社区治理。加强思想政治引领,改进各类社会群体服务管理,健全利益关系协调、合法权益保障制度,关心关爱困难、弱势群体。健全社会心理服务体系和危机干预机制。因地制宜推广“街乡吹哨·部门报到”“党建引领·接诉即办”“四单”工作法等做法,强化12345政务服务便民热线等公共服务平台功能,健全“诉求收集—分流交办—督办落实—反馈评价”闭环机制,推动“民有所呼、我有所应”,夯实社会治理群众基础。推进信访工作法治化,推动矛盾纠纷源头化解、多元化解、有序化解。分层分级建立人民建议征集工作制度,拓宽民意表达渠道,更好吸纳民意、汇集民智。建立健全志愿服务制度和工作体系,加强志愿服务领域突出问题整治,推动志愿服务组织规范化管理。持续完善社会工作专业人才培养、使用等机制,推动党建引领“专业社工+志愿服务”融合发展,鼓励社会人员取得全国社会工作者职业资格,提高专业化服务水平。

第十二篇
坚持和加强党的全面领导,确保“十五五”规划顺利实施
坚持把党的自我革命要求落实到位,持之以恒推进全面从严治党,增强党的政治领导力、思想引领力、群众组织力、社会号召力,提高党领导经济社会发展能力和水平,建立健全规划实施机制,最大程度激发全社会的积极性、主动性、创造性,形成全面推动高质量发展和现代化建设的强大合力。
第五十二章 坚决维护党中央权威和集中统一领导
健全落实党中央决策部署和习近平总书记重要指示精神工作机制,坚持“第一议题”抓学习、“第一遵循”抓贯彻、“第一政治要件”抓落实,持续用党的创新理论统一思想、统一意志、统一行动,在坚定拥护“两个确立”、坚决做到“两个维护”上见思想见行动见实效。健全和落实民主集中制,坚持和完善党领导经济社会发展的体制机制,加强和改进对重大事项的综合协调和督促检查。
统筹推进各领域基层党组织建设,持之以恒“强双基”,增强党组织政治功能和组织功能,发挥党组织战斗堡垒作用和党员先锋模范作用。锲而不舍落实中央八项规定精神,狠刹各种不正之风,推进作风建设常态化长效化。深入开展整治形式主义为基层减负工作。加强对权力配置、运行的规范和监督,持续推进政治监督具体化精准化常态化,突出对领导机关、领导干部特别是“一把手”、关键岗位领导干部的监督。深化纪检监察体制改革,稳步推进数字纪检监察体系建设,以大数据信息化赋能正风反腐。保持反腐败永远在路上的清醒坚定,一体推进不敢腐、不能腐、不想腐,深化权力集中、资金密集、资源富集领域腐败系统整治,深化整治群众身边不正之风和腐败问题,深入推进风腐同查同治,推动全面从严治党向基层延伸,持续巩固风清气正的良好政治生态。
第五十三章 牢固树立和践行正确政绩观
坚持把政治标准放在首位,将正确政绩观融入干部选育管用全链条,树立重担当重实干重实绩选人用人导向,注重选拔在改革发展稳定主战场和“四个大抓”“两城三基地”建设等重大任务中表现优秀的干部,推进领导干部能上能下常态化。把正确政绩观贯穿政策制定、议事决策、项目谋划、资金使用等全过程,确保工作务实、过程扎实、数据真实。强化日常发现、督促整改、查处问责、以案促改全过程闭环治理,健全有效防范和纠治政绩观偏差工作机制。强化教育培训和实践锻炼,提高干部队伍现代化建设本领。严管厚爱结合、激励约束并重,激发干部队伍内生动力和整体活力。
第五十四章 推进社会主义民主法治建设
坚持党的领导、人民当家作主、依法治国有机统一,发展全过程人民民主。充分发挥人民代表大会制度优势,支持和保证各级人大及其常委会依法行使职权。落实中国共产党领导的多党合作和政治协商制度,充分发挥人民政协专门协商机构作用,加强各种协商渠道协同配合,推进协商民主广泛多层制度化发展。健全基层民主制度,保障人民依法管理基层公共事务和公益事业。健全吸纳民意、汇集民智工作机制。充分发挥工会、共青团、妇联、残联、侨联等群团组织作用。完善大统战工作格局,巩固和发展最广泛的爱国统一战线。巩固拓展全国民族团结进步示范市创建成果。坚持我国宗教中国化方向,加强宗教事务治理法治化。
坚持科学立法、严格执法、公正司法、全民守法,深入推进全面依法治市。加强立法规划和立法审查,提高立法质量。深化法治政府建设,全面落实行政规范性文件备案审查,深入推进行政争议实质性化解。推进政法工作数字化平台建设,强化跨部门执法司法协同和监督。规范司法权力运行,完善司法公正实现和评价机制,提高司法裁判公正性、稳定性、权威性。强化检察监督,加强公益诉讼。落实国家执行体制,有效解决“执行难”问题。推动《安顺市促进旅游业高质量发展“2+N”立法规划(2025—2030年)》落实。加强领导干部依法办事监督检查,落实综合性法治评价工作机制。推进法治社会建设。
第五十五章 确保“十五五”规划目标任务落地落实
强化发展规划统领作用,根据本规划确定的重点任务举措,科学制定市“十五五”各类专项规划,形成定位准确、边界清晰、功能互补、统一衔接的规划体系。构建纵向衔接、横向协调的规划衔接机制,确保上位规划的各项决策部署在安顺不折不扣贯彻落实,确保市各类规划与本规划在发展思路、主要目标、任务举措、重大工程等方面协调一致。坚持政府自我评估与社会第三方评估相结合,依法动态开展“十五五”规划纲要年度跟踪监测、中期评估和末期全面评估。鼓励开展第三方评估,强化监测评估结果应用。加强规划执行监督,自觉接受人大、政协、审计和社会各界监督。加强规划宣传,创新和丰富宣传形式,广泛凝聚全社会各方面力量共同参与,激发全社会干事创业、创新创造活力。健全政策协调和工作协同机制,完善规划实施监测评估机制,以钉钉子精神推动各项工作项目化、清单化落实,确保如期“十五五”规划明确的各项目标任务有效实施、落到实处。
全市各级党组织和广大党员干部群众要更加紧密地团结在以习近平同志为核心的党中央周围,坚定信心、苦干实干,稳中求进、善作善成,加快推动经济社会高质量发展,奋力在中国式现代化进程中展现贵州新风采作出安顺贡献!




